询价公告
【2024年私有云数据库采购项目】(项目编号:【2024】ZJ02628号),采购人为【浙江省公众信息产业有限公司】。本项目资金已落实,具备采购条件,现进行公开询价,特邀请有意向的且具有提供标的物能力的潜在供应商(以下简称供应商)参加询价应答。
1. 项目概况与采购内容
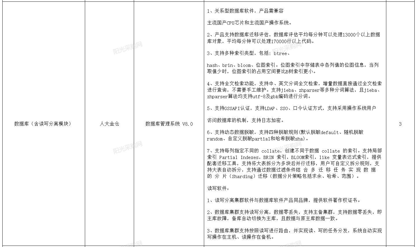
1.1项目概况:2024年私有云数据库采购项目采购内容:银河麒麟裸金属服务器操作系统、银河麒麟虚拟机操作系统、人大金仓数据库(含读写分离模块)、金蝶中间件(负载均衡)、金蝶中间件(应用服务器)。
1.2采购内容及分包划分情况:本项目采购内容包括〔2024年私有云数据库采购项目〕所需的物资,内容包括但不限于银河麒麟裸金属服务器操作系统、银河麒麟虚拟机操作系统、人大金仓数据库(含读写分离模块)、金蝶中间件(负载均衡)、金蝶中间件(应用服务器),采购内容见如下清单。




1.3本采购项目估算为:【1220400.00 】元(【含税】),支出类型为【成本性预算】
1.4本项目【设置最高限价】,最高报价限价为【1080000元人民币(不含税)】,供应商报价高于最高限价的,其应答将被否决。
1.5 本项目与供应商的签约总金额为【报价金额*份额比例】。
2. 供应商资格要求
2.1供应商基本资格要求:
1、应答人应为中华人民共和国境内(不含香港、澳门、台湾地区)法律上和财务上独立的【法人或依法登记注册的组织】
2、应答人的法定代表人或负责人为同一人或者存在控股、管理关系的不同应答人,不得参加同一标包应答或者未划分标包的同一询价项目应答。
3、本次询价不接受联合体应答。
2.2供应商不得存在的情形
2.2.1供应商不得存在下列情形之一
2.2.2单位负责人为同一人或者存在控股、管理关系的不同单位,不得同时参加同一分包(标包)或者未划分分包(标包)的同一项目询价应答。
2.3【产品资格要求】
2.4 【产品制造商资格要求:本次询价接受代理商询价,如为代理商参与询价的,应取得原厂商针对本项目的授权或者取得原厂渠道代理权】
2.5法律法规规定的其他要求。
3. 询价文件获取
3.1 获取时间: 2024年7月18日至2024年7月22日 。
3.2获取地点:温州市鹿城区惠民路666号汇富大厦4楼。
3.3 获取方式:现场获取。
4. 应答文件的递交
4.1应答文件递交方式:纸质现场递交。
4.2应答文件递交截止时间(即应答截止时间)和递交地点:截止时间为2024年7月23日15点0分,递交地点为温州市鹿城区惠民路666号汇富大厦4楼会议室。
4.3唱价时间和地点:2024年7月23日 15点0分,地点为温州市鹿城区惠民路666号汇富大厦4楼会议室。
4.4出现以下情形时,不予接收应答文件:
4.4.1 逾期送达或者未送达指定地点的;
4.4.2 未按照本公告要求获得本项目询价文件的;
4.4.3 询价文件规定的其他情形。
5. 供应商注册
5.1供应商须在购买询价文件后5日内,通过中国电信阳光采购网完成供应商注册。
5.2注册网址:https://caigou.chinatelecom.com.cn/ctsc-portal/ctscPortal,注册过程可查询“经验分享”模块中的“外部门户供应商注册操作演示(视频)”。
6. 发布公告的媒介
本询价公告仅在中国电信阳光采购网(https://caigou.chinatelecom.com.cn/ctsc-portal/ctscPortal)上发布,其他媒介转载无效。
7. 联系方式
采 购 人:浙江省公众信息产业有限公司
地 址:温州市鹿城区惠民路666号汇富大厦4楼
邮 编:325000
联 系 人:张经理
电 话:18158318651
电子邮件:18158318651@189.cn
开户银行:
账 号:
采购人:浙江省公众信息产业有限公司
2024年7月15日