课程简介
为深度契合 openGauss 技术发展路线与高端人才市场需求,openGauss 社区正式推出《openGauss 认证专家(OGCE)课程》。本课程专注于数据库内核原理与高级运维实战,以深度剖析内部机制和解决复杂场景问题为核心,坚持高阶理论与实践相结合。课程内容涵盖数据库高级安全管控、数据库深度诊断与优化、人工智能、负载均衡、分布式等。

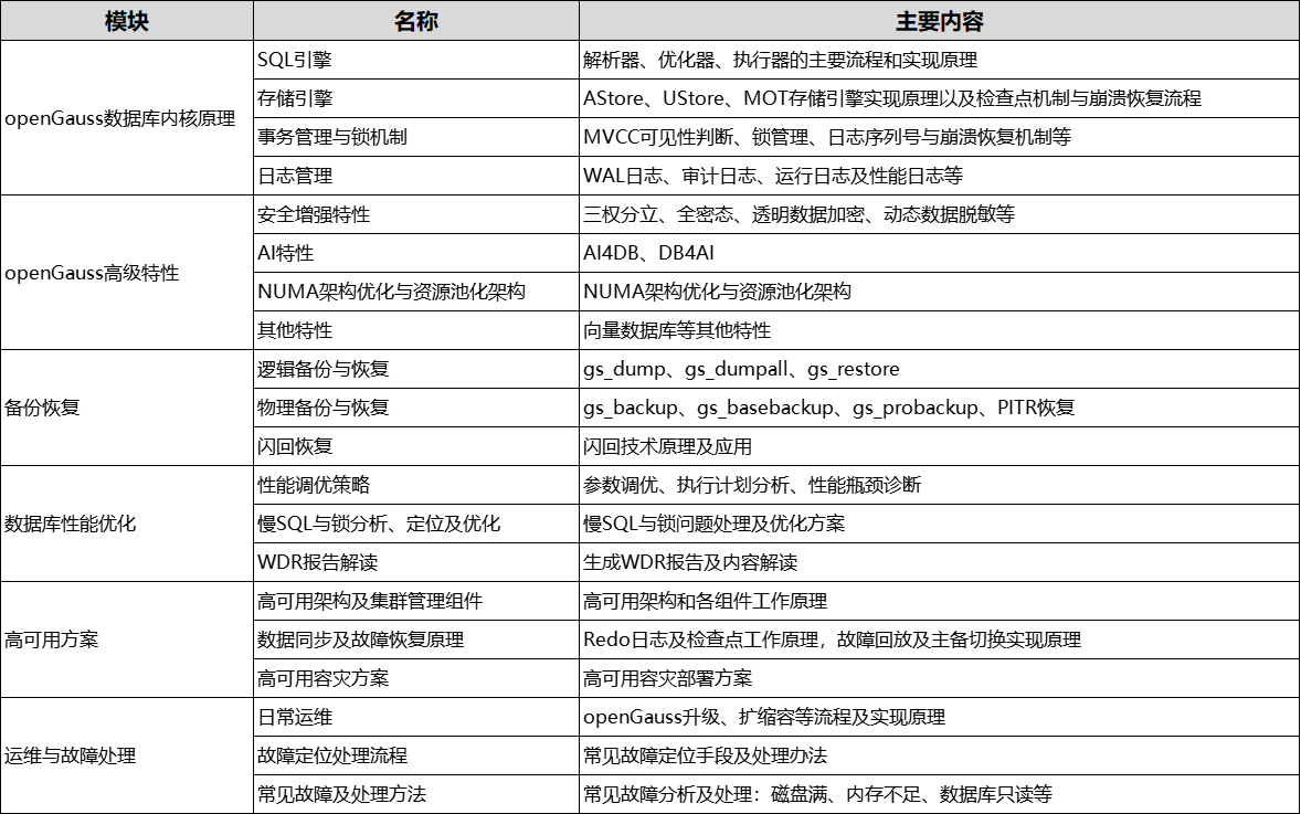
课程大纲
1. openGauss数据库内核原理
- SQL引擎
- 存储引擎
- 事务管理与锁机制
- 日志管理
2. openGauss高级特性
- 安全增强特性
- AI特性
- NUMA架构优化与资源池化架构
- 其他特性
3. 备份恢复
- 逻辑备份与恢复
- 物理备份与恢复
- 闪回恢复
4. 数据库性能优化
- 性能调优策略
- 慢SQL与锁分析、定位及优化
- WDR报告解读
5. 高可用方案
- 高可用架构及集群管理组件
- 数据同步及故障恢复原理
- 高可用容灾方案
6. 运维与故障处理
- 日常运维
- 故障定位处理流程
- 常见故障及处理方法

活动优惠
价格优惠可咨询墨天轮教务老师(微信ID:modbedu)
价格优惠可咨询墨天轮教务老师(微信ID:modb111)
扫码添加墨天轮教务老师

报名流程

关于开票
下单付款后,点击墨天轮网站右上角,控制台-个人信息-我的订单,可以看到您的订单,并自助申请开票。
关于openGauss 认证
认证等级
- OGCA初级:面向openGuass数据库的初级管理员、应用开发人员,解决openGuass数据库的安装使用、安全访问、数据库对象管理等问题。
- OGCP中级:面向openGuass数据库的中级管理员、架构设计与优化人员。
- OGCE高级:OGCE是openGuass数据库最高级别认证,主要面对openGauss的架构师、高级管理员、安全管理员以及希望涉猎AI人工智能方向的数据库使用者。
认证优势
- 权威认证:社区与软协携手,打造权威认证;
- 系统的课程:帮助初学者快速入门,由浅入深,学有所成;
- 可观的发展前景:优先推荐进入openGauss 生态链;
- 紧跟openGauss发展步伐:认证体系课程内容紧跟openGauss版本变化,获得最新技能;
- 拉近企业与技术爱好者:为企业人才需求与技术人员择业方向提供双向通道;
- 为高校学生指明方向:为投身进入信息社会的高校学生提供未来的成长指引;
适合人群
- 计划跨入高端数据库技术,但无任何技术的在职人员;
- 计划从事openGauss DBA 职业的在校大学生,专业不限;
- 计划转型为openGauss DBA 的软件开发人员;
- 计划进入月薪增长 30% 行业在职者;
- 计划进入金融、银行或国企等 IT 信息技术职位的求职者;
- 计划转向国产数据库的人员;
- 计划转型为与业务紧密的应用工程师人员。
墨天轮课程
社区根据openGauss技术发展路线与市场需求,规划和设计了《openGauss OGCA认证课程》、《openGauss OGCP认证课程》、《openGauss 认证专家(OGCE)课程》,墨天轮结合openGauss的技术特色与数据库教学经验,为学员提供体系化、逐层推进的课程教学。
openGauss数据库认证课程 – 初级 OGCA
本课程以内部原理、实践实战为主,理论与实践相结合。课程包含数据库系统概论、国产数据库发展业态、openGauss数据库简介、新特性、安装、客户端使用、运维管理基础、数据逻辑结构、SQL语言初探等内容。课程将帮助学员由浅入深,循序渐进的掌握openGauss数据库。
openGauss数据库认证课程 – 中级 OGCP
本课程面向openGuass数据库的中级管理员、架构设计与优化人员。课程内容涵盖openGauss的生态发展、深入解析体系架构、深度维护、数据管理、功能特性、安全管理、性能优化、高级SQL、备份恢复、高可用技术以及相关管理工具等。
openGauss数据库认证课程 – 高级 OGCE
本课程面向openGuass数据库的高级管理员、架构师、安全专家以及AI方向的数据库使用者。课程内容涵盖数据库高级安全管控、数据库深度诊断与优化、人工智能、负载均衡、分布式等。
订阅须知
1、本课程为正式课程,获取课程价格优惠等请联系墨天轮教务老师(微信ID:modbedu)。
2、本课程版权归墨天轮社区所有,严禁翻录,违者必究



