

本号资料全部上传至知识星球,更多内容请登录全栈云技术知识星球下载全部资料。
操作系统是计算机系统组成中的重要部分,普通的 PC 计算机系统由下至上分为下述 4 个层次:硬件(提供基本的计算资源,包括了 CPU,内存,I/O 设备等)操作系统、系统和应用程序、用户。整体来说,硬件处于最底层,完全被操作系统所包裹。上层的系统和应用软件无法直接和硬件打交道,用户也无法直接操纵硬件提供基本资源,因而必须通过操作系统调用硬件,对硬件实施管理。
Intel 的 CPU 将特权级别分为 4 个级别:RING0、RING1、RING2、RING3;Windows 只使用其中的两个级别 RING0 和 RING3。操作系统(内核)的代码运行在最高运行级别 ring0 上,可以使用特权指令,控制中断、修改页表、访问设备等等。

现代操作系统主要有多程序、多任务、分时系统的特性。任何一个用户程序的操作,都必须由 CPU 执行指令,I/O 作输入输出。两者缺一不可。
从设计人员角度看,操作系统是一大堆模块和它们之间的相互联系。通常把组成操作系统的基本单位称为构件,基本的操作系统构件有内核、进程、线程和管程等。其中,内核是作为可信软件来提供支持进程并发执行的基本功能和基本操作的一组程序模块,内核通常驻留在内核空间,运行于内核态,其具有访问硬件设备和所有主存空间的权限,是仅有的能执行特权指令的那部分程序。操作系统的内核结构可分为单一内核结构、层次结构和微内核结构。
单一内核结构全部操作系统在内核态中以单一程序的方式运行;层次结构由单体系统理论优化而来;微内核结构将操作系统划分成小的、良好定义的模块,只有其中一个模块–微内核–运行在内核态上,其余的模块,由于功能相对弱些,则作为普通用户进程运行,实现操作系统的高可靠性。

1)设备管理:主要负责内核和外围设备的数据交互,实质是对硬件设备的管理,包括输入输出设备的分配、初始化、维护和回收等等。
2)作业管理:负责人机交互、图形界面或系统任务的管理。
3)文件管理:涉及文件的逻辑组织和物理组织、目录结构和管理等等。
4)进程管理:说明一个进程存在的唯一标志是 PCB(进程控制块),负责维护进程的信息和状态。进程管理的实质是系统采取某些进程调度算法来是处理合理的分配给每个任务使用。
5)存储管理:数据的存储方式和组织结构。
操作系统的类型非常多样,不同机器安装的操作系统可以从简单到复杂,从物联网终端的嵌入式操作系统、手机上的移动操作系统到超级计算机的大型操作系统。有些操作系统集成了图形用户界面,而有些仅使用命令行界面。
目前市面上的桌面操作系统主要有微软的 Windows、苹果的 MacOS、各种 Linux发行版,谷歌的 Chrome OS;移动操作系统有苹果的 IOS、谷歌的 Android、微软的 WP 系统等;服务器操作系统主要分为四大流派:Unix、Linux、Windows Server 和 Netware;云操作系统也主要由 Windows 和 Linux 垄断,Linux主要分为 Ubuntu 和 Centos 两类开源操作系统。
对于嵌入式操作系统来说,市场上还没有一款操作系统可以适合所有不同类型的嵌入式应用,商业嵌入式操作系统经历了 4 个发展阶段:RTOS kernel、RTOS、通用操作系统嵌入式化(如嵌入式 Linux 和嵌入式 Windows)和以 Android 为代表的面向应用的嵌入式操作系统。在大多数嵌入式操作系统的内核中,都会有一个实时操作系统(RTOS)。
物联网操作系统沿用了嵌入式操作系统中的技术,目前可以将该技术分为两种,一种是实时的,一种是通用型的。

我国桌面操作系统市场主要由微软公司的 Windows 系统占据。根据 Statcounter 的统计数据,截至 2019年4月,Windows系统在我国桌面操作系统份额中高踞90%。移动操作系统领域则主要是谷歌的 Android(占比 75%左右)和苹果的 IOS(占比 25%左右)瓜分市场。
操作系统发展于上世纪中叶,经过单道批处理系统、多道批处理系统、分时系统、实时系统等几个阶段,发展出具有多种类型操作特征的通用操作系统。在此过程中,微软、苹果、谷歌等公司奠定了行业优势,成功在操作系统市场占有一席之地。

Linux 是一种自由和开放源码的类 UNIX 操作系统,任何个人和机构都可以在遵循 GPL 的基础上自由地使用 Linux 的所有底层源代码,也可以自由地修改和再发布。Linux 发行版指的就是通常所说的―Linux 操作系统‖,包括:Linux 内核,GNU 库和各种系统工具,命令行 Shell,图形界面底层的 X 窗口系统和上层的桌面环境等。

对比目前市占率最高的 Windows 系统,二者主要有以下区别:Windows 的学习和引用的门槛更高,但是现有资源支持更为广泛;Linux 则是基于网络,轻易获取最新资源。但 Linux 桌面分发版本过多,导致市场过于碎片化。且早年缺乏应用支持,常用软件和字体支持不足,目前已改善了许多,生态问题有所缓解。同时 API 和 ABI 稳定性不足。而在 Linux 的发展过程中,也受到了苹果 MacOS X 的冲击,导致市场份额收紧。

微软在 Linux 发展的前十年里,有效地打压了其市场的发展。目前 Linux 份额较高的市场主要集中在服务器市场。Linux 发行版也经常被作为超级计算机的操作系统来使用。在智能手机、平板电脑等移动设备方面,Linux 也得到重要发展,Android 操作系统就是基于 Linux 内核的。
我国的 Linux 系统发展始于上世纪末,随着上世纪 90 年代 Linux 的诞生和开源运动的兴起,Linux 凭借着先天的开源优势成为国产操作系统开发的主流,绝大部分国产计算机操作系统是以 Linux 为基础进行二次开发的操作系统。Linux 内核有全世界程序员和国外巨头共同维护,本身就是比较先进的内核,在技术层面上也看不到革命性变革的可能性。因此,技术层面上没有推翻 Linux 内核,重写新内核的必要性,何况 Linux 还是开源的、免费的,有利于国产开发人员利用其进行研发。
目前 Android 系统占手机操作系统份额第一,Statcounter 的数据显示,截至 2019 年 6 月,全球移动端操作系统中,谷歌安卓系统占 76.02%,苹果 iOS 占 22.91%,其余平台占比之和不超过 1%。目前运行在国产手机上的系统几乎都是基于谷歌的 Android 操作系统。我国手机厂商份额前几名,即华为、OPPO、VIVO 、小米等厂商都有其修改的 Android 系统。
Android 是一种基于 Linux 的自由及开放源代码的操作系统,由 Google(谷歌)公司和开放手机联盟领导及开发。虽然 Android 系统为开源免费的系统,但事实上能免费使用的仅有 AOSP 的系统源代码,而在 Android 上运行的谷歌的 GMS 服务是闭源且需要谷歌授权才能使用的。依据 GMS,谷歌对 Android 手机给予不同程度的授权,把搭载 Android 系统的手机厂商分为三个级别:
1.免费使用 Android 操作系统,但不内嵌 GMS;(多见于中国大陆出售的安卓手机)
2.内嵌部分 GMS 服务,但手机不能打上谷歌的商标;
3.内嵌所有的 GMS 服务,也可以使用谷歌商标。如果在 Android 手机中内置有谷歌 GMS 服务的话,是等同被谷歌官方认证过的产品。
目前在国外销售的 Android 手机几乎都依赖于 GMS 提供推送通知、用户数据云存储等服务。但国内用户不依赖于 GMS 服务,GMS 服务在我国不可用,GMS 提供的服务在我国都有相应的国产软件替代。
无论是 Android 还是 Linux 都是成熟的操作系统,即便是在专门的嵌入式和移动应用环境中,它们也都能运行现成的中间件和打包应用程序。然而,这两个开源的操作系统从软件堆栈的底层到顶层的开发、集成和托管方式都不一样,而这些都影响着如何以及在何处找到最好的部署方案。


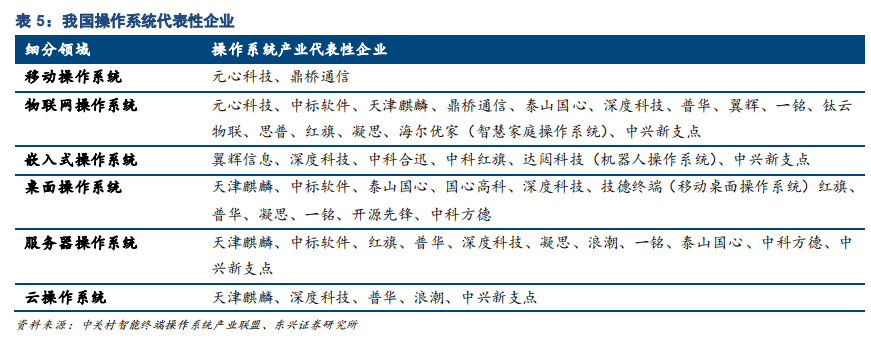
操作系统可细分为移动操作系统、物联网操作系统、嵌入式操作系统、桌面操作系统、服务器操作系统、云操作系统等领域,各细分领域均有其相对应的代表性企业。

1)内核不统一,软硬件无法自由搭配,应用适配困难,工程化能力不高。
2)整体性能不佳,作业碎片化、同质化,缺乏上下游联动。
3)产业基础薄弱,产业链供给上存在外设驱动,及常用工具软件、行业应用软件等关键软件缺失问题。
4)面向云计算、工业控制、智能制造等新技术的创新能力不足,无法保证长远可持续发展。
5)操作系统厂商从业人员相对较少,力量分散,专业化水平不足。

服务器操作系统其实也是我们常说的网络操作系统,和个人的版本相比,服务器操作系统还要具有额外的管理、配置、稳定、安全等功能。目前的操作系统一共有四大派,分别是 windows、unix、linux、netware。
物联网、人工智能的发展都离不开嵌入式系统,而嵌入式操作系统又是其中不容忽视的重要部分,工程师对其要求也由过去的简单易用上升到既要简单易用又安全可靠。目前,市场上还没有一款操作系统可以适合所有不同类型的嵌入式应用,商业嵌入式操作系统经历了 4 个发展阶段:RTOS kernel、RTOS、通用操作系统嵌入式化(如嵌入式 Linux 和嵌入式 Windows)和以 Android 为代表的面向应用的嵌入式操作系统。在大多数嵌入式操作系统的内核中,都会有一个实时操作系统(RTOS)。

本系列文章重点分析操作系统技术,从操作系统概述、架构,到服务器操作系统、嵌入式操作系统、物联网操作系统、云操作系统,乃至巨头通用操作系统进行全面剖析。由于篇幅所限,内容分为多个专题介绍。
2、信创产业研究框架
3、ARM行业研究框架
4、CPU研究框架
5、国产CPU研究框架
6、行业深度报告:GPU研究框架
本号资料全部上传至知识星球,更多内容请登录智能计算芯知识(知识星球)星球下载全部资料。

免责申明:本号聚焦相关技术分享,内容观点不代表本号立场,可追溯内容均注明来源,发布文章若存在版权等问题,请留言联系删除,谢谢。
电子书<服务器基础知识全解(终极版)>更新完毕,知识点深度讲解,提供182页完整版下载。
获取方式:点击“阅读原文”即可查看PPT可编辑版本和PDF阅读版本详情。
温馨提示:
请搜索“AI_Architect”或“扫码”关注公众号实时掌握深度技术分享,点击“阅读原文”获取更多原创技术干货。






