即日起,“大数据产品能力评测”隐私计算系列测评升级为“可信隐私计算”产品测评体系。该体系自2018年起逐步构建,是目前国内隐私计算领域最早、最全、广受行业认可的测评体系。2021年下半年,功能标准结合技术发展和市场需要进行了升级,评测体系也进一步扩充,将在原有基础上,固本强基、提质升级,进一步推动隐私计算技术合规应用,促进隐私计算行业有序发展,为数据合规流通夯实技术基础。
目前“可信隐私计算”产品测评体系包含多方安全计算、联邦学习、可信执行环境、区块链辅助的隐私计算4项功能标准,以及多方安全计算、联邦学习2项性能标准,均由中国信息通信研究院(以下简称“中国信通院”)云计算与大数据研究所牵头,联合行业领军企业、专家制订及修订。截至目前已开展4批测评,共完成对59款隐私计算产品的94次功能和性能评测,覆盖了国内90%以上拥有隐私计算产品的重要企业。隐私计算安全专项测试也将于2021年10月份推出。

“可信隐私计算”产品测评通过企业
《基于多方安全计算的数据流通产品 技术要求与测试方法》
《基于联邦学习的数据流通产品 技术要求与测试方法》
《基于可信执行环境的数据计算平台 技术要求与测试方法》
《区块链辅助的隐私计算技术工具技术要求与测试方法》
《隐私计算 多方安全计算产品性能要求和测试方法》
《隐私计算 联邦学习产品性能要求和测试方法》
1. 多方安全计算基础能力专项评测
2. 联邦学习基础能力专项评测
3. 可信执行环境基础能力专项评测
4. 区块链辅助隐私计算基础能力专项评测
5. 多方安全计算性能专项评测
6. 联邦学习性能专项评测
《基于多方安全计算的数据流通产品
技术要求与测试方法》起草单位

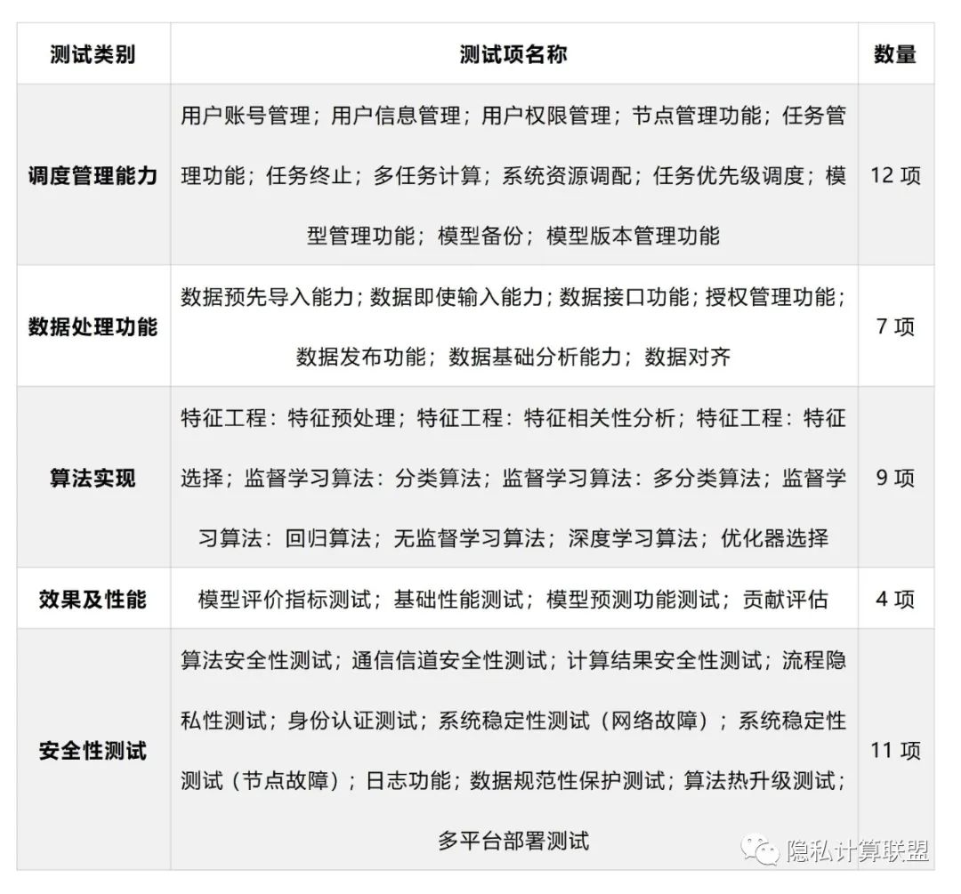
《多方安全计算基础能力专项评测》测试项列表

《多方安全计算基础能力专项评测》通过名单

《基于联邦学习的数据流通产品
技术要求与测试方法》起草单位

《联邦学习基础能力专项评测》测试项列表

《联邦学习基础能力专项评测》通过名单


《基于可信执行环境的数据计算平台
技术要求与测试方法》起草单位

《可信执行环境基础能力专项评测》测试项列表

《可信执行环境基础能力专项评测》通过名单

《区块链辅助的隐私计算技术工具
技术要求与测试方法》起草单位

《区块链辅助隐私计算基础能力专项评测》
测试项列表

《区块链辅助隐私计算基础能力专项评测》通过名单

《隐私计算 多方安全计算产品性能要求和测试方法》起草单位

《多方安全计算性能专项评测》测试项列表

《多方安全计算性能专项评测》通过名单

《隐私计算 联邦学习产品性能要求和测试方法》
起草单位

《联邦学习性能专项评测》测试项列表

《联邦学习性能专项评测》通过名单

注:性能测试方法介绍详见“隐私计算产品性能测试初步探索”

测试报名:2021年8月-2021年10月8日
技术测试:2021年9月-2021年11月15日
专家评审:2021年11月-2021年12月
证书颁发:2021年12月


邮箱:jiaxuan@caict.ac.cn
校 审 | 陈 力、珊 珊
编 辑 | 凌 霄

推荐阅读








