暂无图片
暂无图片
暂无图片
暂无图片
暂无图片

Flink吐血总结,学习与面试收藏这一篇就够了!!!

大数据左右手 2021-09-17
268

Flink

Flink 核心特点

批流一体

所有的数据都天然带有时间的概念,必然发生在某一个时间点。把事件按照时间顺序排列起来,就形成了一个事件流,也叫作数据流。「无界数据」是持续产生的数据,所以必须持续地处理无界数据流。「有界数据」,就是在一个确定的时间范围内的数据流,有开始有结束,一旦确定了就不会再改变。

可靠的容错能力

  • 集群级容错
    • 集群管理器集成(Hadoop YARN、Mesos或Kubernetes)
    • 高可用性设置(HA模式基于ApacheZooKeeper)
  • 应用级容错( Checkpoint)
    • 一致性(其本身支持Exactly-Once 语义)
    • 轻量级(检查点的执行异步和增量检查点)
  • 高吞吐、低延迟

运行时架构

运行时架构图
  • Flink 客户端
    • 提交Flink作业到Flink集群
    • Stream Graph 和 Job Graph构建
  • JobManager
    • 资源申请
    • 任务调度
    • 应用容错
  • TaskManager
    • 接收JobManager 分发的子任务,管理子任务
    • 任务处理(消费数据、处理数据)

Flink 应用

数据流

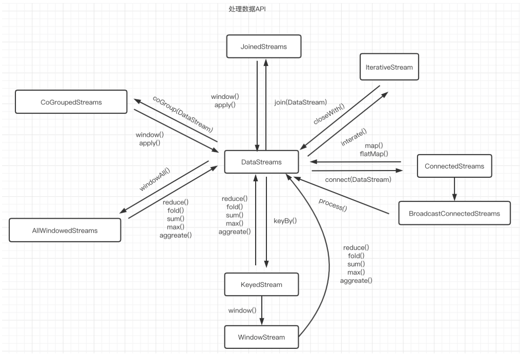
DataStream 体系
  1. DataStream(每个DataStream都有一个Transformation对象)
  2. DataStreamSource(DataStream的起点)
  3. DataStreamSink(DataStream的输出)
  4. KeyedStream(表示根据指定的Key记性分组的数据流)
  5. WindowdeStream & AllWindowedStream(根据key分组且基于WindowAssigner切分窗口的数据流)
  6. JoinedStreams & CoGroupedStreams
    1. JoinedStreams底层使用CoGroupedStreams来实现
    2. CoGrouped侧重的是Group,对数据进行分组,是对同一个key上的两组集合进行操作
    3. Join侧重的是数据对,对同一个key的每一对元素进行操作
  7. ConnectedStreams(表示两个数据流的组合)
  8. BroadcastStream & BroadcastConnectedStream(DataStream的广播行为)
  9. IterativeStream(包含IterativeStream的Dataflow是一个有向有环图)
  10. AsyncDataStream(在DataStream上使用异步函数的能力)
处理数据API

处理数据API

核心抽象

环境对象


数据流元素


  1. StreamRecord(数据流中的一条记录|事件)
    1. 数据的值本身
    2. 时间戳(可选)
  2. LatencyMarker(用来近似评估延迟)
    1. 周期性的在数据源算子中创造出来的时间戳
    2. 算子编号
    3. 数据源所在的Task编号
  3. Watemark(是一个时间戳,用来告诉算子所有时间早于等于Watermark的事件或记录都已经到达,不会再有比Watermark更早的记录,算子可以根据Watermark触发窗口的计算、清理资源等)
  4. StreamStatus(用来通知Task是否会继续接收到上游的记录或者Watermark)
    1. 空闲状态(IDLE)。
    2. 活动状态(ACTIVE)。

Flink 异步IO

原理

顺序输出模式(先收到的数据元素先输出,后续数据元素的异步函数调用无论是否先完成,都需要等待)

无序输出模式(先处理完的数据元素先输出,不保证消息顺序)

数据分区

  • ForwardPartitioner(用于在同一个OperatorChain中上下游算子之间的数据转发,实际上数据是直接传递给下游的)
  • ShufflePartitioner(随机将元素进行分区,可以确保下游的Task能够均匀地获得数据)
  • ReblancePartitioner(以Round-robin的方式为每个元素分配分区,确保下游的Task可以均匀地获得数据,避免数据倾斜)
  • RescalingPartitioner(用Round-robin选择下游的一个Task进行数据分区,如上游有2个Source,下游有6个Map,那么每个Source会分配3个固定的下游Map,不会向未分配给自己的分区写入数据)
  • BroadcastPartitioner(将该记录广播给所有分区)
  • KeyGroupStreamPartitioner(KeyedStream根据KeyGroup索引编号进行分区,该分区器不是提供给用户来用的)

窗口

实现原理


  • WindowAssigner(用来决定某个元素被分配到哪个/哪些窗口中去)
  • WindowTrigger(决定一个窗口何时能够呗计算或清除,每一个窗口都拥有一个属于自己的Trigger)
  • WindowEvictor(窗口数据的过滤器,可在Window Function 执行前或后,从Window中过滤元素)
    • CountEvictor:计数过滤器。在Window中保留指定数量的元素,并从窗口头部开始丢弃其余元素
    • DeltaEvictor:阈值过滤器。丢弃超过阈值的数据记录
    • TimeEvictor:时间过滤器。保留最新一段时间内的元素

Watermark (水印)

作用

用于处理乱序事件,而正确地处理乱序事件,通常用Watermark机制结合窗口来实现

DataStream Watermark 生成

  1. Source Function 中生成Watermark
  2. DataStream API 中生成Watermark
    1. AssingerWithPeriodicWatermarks (周期性的生成Watermark策略,不会针对每个事件都生成)
    2. AssingerWithPunctuatedWatermarks (对每个事件都尝试进行Watermark的生成,如果生成的结果是null 或Watermark小于之前的,则不会发往下游)

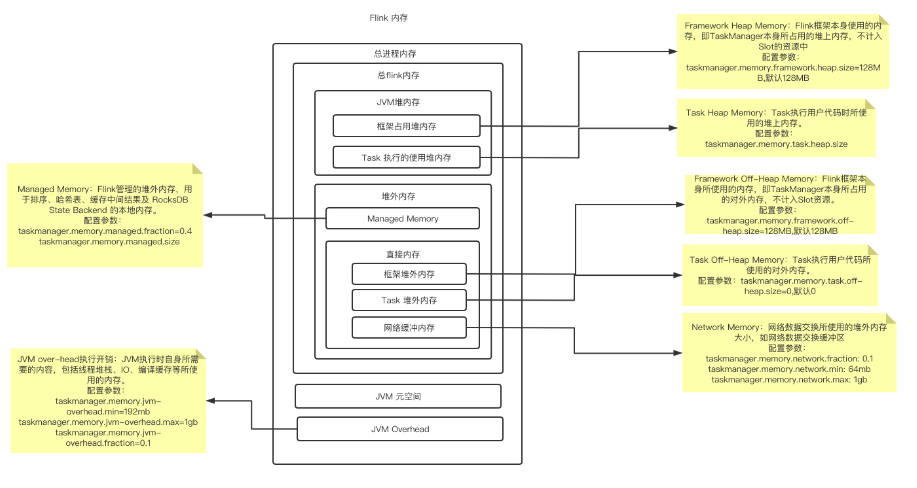
内存管理

自主内存管理

原因

  1. JVM内存管理的不足
    1. 有效数据密度低
    2. 垃圾回收(大数据场景下需要消耗大量的内存,更容易触发Full GC )
    3. OOM 问题影响稳定性
    4. 缓存未命中问题(Java对象在堆上存储时并不是连续的)
  2. 自主内存管理
    1. 堆上内存的使用、监控、调试简单,堆外内存出现问题后的诊断则较为复杂
    2. Flink有时需要分配短生命周期的MemorySegment,在堆外内存上分配比在堆上内存开销更高。
    3. 在Flink的测试中,部分操作在堆外内存上会比堆上内存慢
    4. 大内存(上百GB)JVM的启动需要很长时间,Full GC可以达到分钟级。使用堆外内存,可以将大量的数据保存在堆外,极大地减小堆内存,避免GC和内存溢出的问题。
    5. 高效的IO操作。堆外内存在写磁盘或网络传输时是zero-copy,而堆上内存则至少需要1次内存复制。
    6. 堆外内存是进程间共享的。也就是说,即使JVM进程崩溃也不会丢失数据。这可以用来做故障恢复(Flink暂时没有利用这项功能,不过未来很可能会去做)
    7. 堆外内存的优势
    8. 堆外内存的不足

内存模型

内存模型图

MemorySegment(内存段)

一个MemorySegment对应着一个32KB大小的内存块。这块内存既可以是堆上内存(Java的byte数组),也可以是堆外内存(基于Netty的DirectByteBuffer)

图解

结构
  • BYTE_ARRAY_BASE_OFFSET(二进制字节数组的起始索引)
  • LITTLE_ENDIAN(判断是否为Little Endian模式的字节存储顺序,若不是,就是Big Endian模式)
    • Big Endian:低地址存放最高有效字节(MSB)
    • Little Endian:低地址存放最低有效字节(LSB)X86机器
  • HeapMemory(如果MemeorySegment使用堆上内存,则表示一个堆上的字节数组(byte[]),如果MemorySegment使用堆外内存,则为null)
  • address(字节数组对应的相对地址)
  • addressLimit(标识地址结束位置)
  • size(内存段的字节数)
实现
  • HybirdMemorySegment:用来分配堆上和堆外内存和堆上内存,Flink 在实际使用中只使用了改方式。原因是当有多个实现时,JIT无法直接在编译时自动识别优化
  • HeapMemorySegment:用来分配堆上内存,实际没有实现

MemroyManager(内存管理器)

实际申请的是堆外内存,通过RocksDB的Block Cache和WriterBufferManager参数来限制,RocksDB使用的内存量

State(状态)

状态管理需要考虑的因素:

  1. 状态数据的存储和访问
  2. 状态数据的备份和恢复
  3. 状态数据的划分和动态扩容
  4. 状态数据的清理

分类

状态存储

  • MemoryStateBackend:纯内存,适用于验证、测试,不推荐生产环境
  • FsStateBackend:内存+文件,适用于长周期大规模的数据
  • RocksDBStateBackend:RocksDB,适用于长周期大规模的数据

重分布

  • ListState:并行度在改变的时候,会将并发上的每个List都取出,然后把这些List合并到一个新的List,根据元素的个数均匀分配给新的Task
  • UnionListState:把划分的方式交给用户去做,当改变并发的时候,会将原来的List拼接起来,然后不做划分,直接交给用户
  • BroadcastState:变并发的时候,把这些数据分发到新的Task即可
  • KeyState:Key-Group数量取决于最大并行度(MaxParallism)

作业提交

资源管理

关系图

Slot选择策略

  • LocationPreferenceSlotSelectionStrategy(位置优先的选择策略)
    • DefaultLocationPreferenceSlotSelectionStrategy(默认策略),该策略不考虑资源的均衡分配,会从满足条件的可用Slot集合选择第1个
    • EvenlySpreadOutLocationPreferenceSlotSelectionStrategy(均衡策略),该策略考虑资源的均衡分配,会从满足条件的可用Slot集合中选择剩余资源最多的Slot,尽量让各个TaskManager均衡地承担计算压力
  • PreviousAllocationSlotSelectionStrategy(已分配Slot优先的选择策略),如果当前没有空闲的已分配Slot,则仍然会使用位置优先的策略来分配和申请Slot

调度

  • SchedulerNG (调度器)

    • 作用
    • 实现
    1. DefaultScheduler(使用ScchedulerStrategy来实现)
    2. LegacyScheduler(实际使用了原来的ExecutionGraph的调度逻辑)
    1. 作业的生命周期管理(开始调度、挂起、取消)
    2. 作业执行资源的申请、分配、释放
    3. 作业状态的管理(发布过程中的状态变化、作业异常时的FailOver
    4. 作业的信息提供,对外提供作业的详细信息
  • SchedulingStrategy(调度策略)

    • 实现
    1. EagerSchelingStrategy(该调度策略用来执行流计算作业的调度)
    2. LazyFromSourceSchedulingStrategy(该调度策略用来执行批处理作业的调度)
    1. startScheduling:调度入口,触发调度器的调度行为
    2. restartTasks:重启执行失败的Task,一般是Task执行异常导致的
    3. onExecutionStateChange:当Execution的状态发生改变时
    4. onPartitionConsumable:当IntermediateResultParitititon中的数据可以消费时
  • ScheduleMode(调度模式)

    1. Eager调度(该模式适用于流计算。一次性申请需要所有的资源,如果资源不足,则作业启动失败。)
    2. Lazy_From_Sources分阶段调度(适用于批处理。从Source Task开始分阶段调度,申请资源的时候,一次性申请本阶段所需要的所有资源。上游Task执行完毕后开始调度执行下游的Task,读取上游的数据,执行本阶段的计算任务,执行完毕之后,调度后一个阶段的Task,依次进行调度,直到作业执行完成)
    3. Lazy_From_Sources_With_Batch_Slot_Request分阶段Slot重用调度(适用于批处理。与分阶段调度基本一样,区别在于该模式下使用批处理资源申请模式,可以在资源不足的情况下执行作业,但是需要确保在本阶段的作业执行中没有Shuffle行为)

关键组件

JobMaster

  1. 调度执行和管理(将JobGraph转化为ExecutionGraph,调度Task的执行,并处理Task的异常)
    • InputSplit 分配
    • 结果分区跟踪
    • 作业执行异常
  2. 作业Slot资源管理
  3. 检查点与保存点
  4. 监控运维相关
  5. 心跳管理

Task

结构

作业调度失败

失败异常分类

  • NonRecoverableError:不可恢复的错误。此类错误意味着即便是重启也无法恢复作业到正常状态,一旦发生此类错误,则作业执行失败,直接退出作业执行
  • PartitionDataMissingError:分区数据不可访问错误。下游Task无法读取上游Task产生的数据,需要重启上游的Task
  • EnvironmentError:环境的错误。这种错误需要在调度策略上进行改进,如使用黑名单机制,排除有问题的机器、服务,避免将失败的Task重新调度到这些机器上。
  • RecoverableError:可恢复的错误

容错

容错保证语义

  • At-Most-Once(最多一次)
  • At-Leat-Once(最少一次)
  • Exactly-Once(引擎内严格一次)
  • End-to-End Exaacly-Once (端到端严格一次)

保存点恢复

  1. 算子顺序的改变,如果对应的UID没变,则可以恢复,如果对应的UID变了则恢复失败。
  2. 作业中添加了新的算子,如果是无状态算子,没有影响,可以正常恢复,如果是有状态的算子,跟无状态的算子一样处理。
  3. 从作业中删除了一个有状态的算子,默认需要恢复保存点中所记录的所有算子的状态,如果删除了一个有状态的算子,从保存点恢复的时候被删除的OperatorID找不到,所以会报错,可以通过在命令中添加-allowNonRestoredState (short: -n)跳过无法恢复的算子。
  4. 添加和删除无状态的算子,如果手动设置了UID,则可以恢复,保存点中不记录无状态的算子,如果是自动分配的UID,那么有状态算子的UID可能会变(Flink使用一个单调递增的计数器生成UID,DAG改版,计数器极有可能会变),很有可能恢复失败。
  5. 恢复的时候调整并行度,Flink1.2.0及以上版本,如果没有使用作废的API,则没问题;1.2.0以下版本需要首先升级到1.2.0才可以。

端到端严格一次

前提条件

  • 数据源支持断点读取
  • 外部存储支持回滚机制或者满足幂等性

图解

实现

TwoPhaseCommitSinkFunction

  1. beginTransaction,开启一个事务,在临时目录中创建一个临时文件,之后写入数据到该文件中。此过程为不同的事务创建隔离,避免数据混淆。
  2. preCommit。预提交阶段。将缓存数据块写出到创建的临时文件,然后关闭该文件,确保不再写入新数据到该文件,同时开启一个新事务,执行属于下一个检查点的写入操作。
  3. commit。在提交阶段,以原子操作的方式将上一阶段的文件写入真正的文件目录下。如果提交失败,Flink应用会重启,并调用TwoPhaseCommitSinkFunction#recoverAndCommit方法尝试恢复并重新提交事务。
  4. abort。一旦终止事务,删除临时文件。

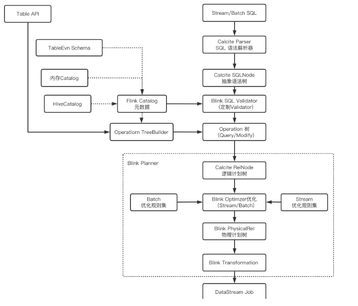
Flink SQL

关系图

FLINK API

DataStrem JOIN

Window JOIN

stream.join(otherStream)
    .where(<KeySelector>)
    .equalTo(<KeySelector>)
    .window(<WindowAssigner>)
    .apply(<JoinFunction>)

Tumbling Window Join

DataStream<Integer> orangeStream = ...
DataStream<Integer> greenStream = ...

orangeStream.join(greenStream)
    .where(<KeySelector>)
    .equalTo(<KeySelector>)
    .window(TumblingEventTimeWindows.of(Time.milliseconds(2)))
    .apply (new JoinFunction<Integer, Integer, String> (){
        @Override
        public String join(Integer first, Integer second) {
            return first + "," + second;
        }
    });

Sliding Window Join

DataStream<Integer> orangeStream = ...
DataStream<Integer> greenStream = ...

orangeStream.join(greenStream)
    .where(<KeySelector>)
    .equalTo(<KeySelector>)
    .window(SlidingEventTimeWindows.of(Time.milliseconds(2/* size */, Time.milliseconds(1/* slide */))
    .apply (new JoinFunction<Integer, Integer, String> (){
        @Override
        public String join(Integer first, Integer second) {
            return first + "," + second;
        }
    });

Session Window Join

DataStream<Integer> orangeStream = ...
DataStream<Integer> greenStream = ...

orangeStream.join(greenStream)
    .where(<KeySelector>)
    .equalTo(<KeySelector>)
    .window(EventTimeSessionWindows.withGap(Time.milliseconds(1)))
    .apply (new JoinFunction<Integer, Integer, String> (){
        @Override
        public String join(Integer first, Integer second) {
            return first + "," + second;
        }
    });



FLINK 往期

Flink最锋利的武器Flink SQL(入门篇)

FlinkSQL窗口,让你眼前一亮,是否可以大吃一惊呢

FlinkSQL自带Sink无法满足需求,自定义实现Sink

Flink的Checkpoint机制详解

Flink的一致性保证

Flink CEP - Flink的复杂事件处理

Flink的状态与容错

共进,点赞,转发,在看,关注,是我学习之动力。

和我联系吧,交流大数据知识,一起成长~~~

文章转载自大数据左右手,如果涉嫌侵权,请发送邮件至:contact@modb.pro进行举报,并提供相关证据,一经查实,墨天轮将立刻删除相关内容。

评论