Redis如何轻松支撑万亿级日访问量?
Redis 在微博内部分布在各个应用场景,比如像现在春晚必争的“红包飞”活动,还有像粉丝数、用户数、阅读数、转评赞、评论盖楼、广告推荐、负反馈、音乐榜单等等都有用到 Redis。
图片来自 Pexels
本人将分为如下三个方面分享:
Redis 在微博的应用场景
Redis 在微博的优化
线上的业务有前面提到的信息流、广告、用户关系等等,还有现在大家可能比较感兴趣的热搜,用户一般会去看发生了什么事情,还有引爆阅读量的话题,以及现在兵家必争之地的视频,微博大大小小的业务都有用到 Redis。
线上规模方面,微博有 100T+ 存储,1000+ 台物理机,10000+Redis 实例。
关于面临的挑战,我们每天有万亿级的读写,线上的响应时间要求也比较高。
举一个简单的例子,我们部署资源是跨机房部署,但是有一些业务部门连跨机房部署存在的多余 2 毫秒的延迟都要投诉反馈(真的是臣妾做不到啊,如果单机房故障了呢?有些业务方真是异想天开)。响应时间基本上四个 9 是 20 毫秒。
成本的话因为我们线上有大量需求是上 T 的,所以成本压力其实也特别大。
上图是微博数据库的技术选型,可以看到这里面不仅仅包含 Redis 等 NoSQL,还有队列、存储。
从 2010 年开始,我们就基于官方的 2.0 版本引进 Redis,到现在已经有 9 个年头了。
我们主要做了以下这些方面的改进:
Redis 编码格式,在特殊场景下可以节省 30% 的空间。
主从库方面有独立的复制线程。
我们定制化一些数据结构,比如:LongSet 数据结构,它是一个“固定长度开放寻址的 Hash 数组”,减少 Redis dict 很多额外的指针开销。
在主从复制方面,独立复制线程+完全增量复制,这样的话,如果网络主从临时断了,只要从当前的 Pos 点同步数据就行。
在持久化方面,我们是全量的 RDB 加增量的 AOF 复制。
AOF 写入/ 刷盘,主线程—>BIO,避免了因为写入导致的阻塞。
落地时间,不可控—>cronsave 可控。
增加 aofnumber,设置 AOF 数量,避免因为写入过快,磁盘写满。
高可用,Redis 的 HA 我们并没有用官方的或者社区开源的,用的是我们自己开发的一套 Redis HA,保障在故障的情况下,能快速进行切换。
微博有大量的技术场景,比如转评赞、阅读数等,对于一些用户来说,他们是很关心这些指标的。如果我们用原生的 Redis,会浪费大量的存储空间,因为它的产品特别特殊,它的 Key 是一个用户的 ID,Value 是数字。
我们自己内部最早改了一版叫 Redis Counter,它相当于只维持了一个哈希表,节省了大量的 Redis 内存空间。当然它有一个缺点就是当初是短平快地上线了,所以它只支持单个列和单个表,如果你要存转发,评论,赞 3 个计数的话需要部署 3 套资源,这样一来大家访问微博取这 3 个数的速度会变慢。而且需要维护 3 套资源,为了应对这种场景,我们支持了多列和多表的方式,如果一个表写满了,可以继续写下一个表,写到最后一个表时,我们可以把前面的表滚到盘里面,但是这个时候是不可读的。为了解决不可读的问题,我们想了一个办法,把表都放在磁盘里面,维护 ddb 的数据结构,在这样的落地方式下,就可以把最近的热数据放在内存里面,把冷数据或者历史数据放在磁盘里面。之前统计了一下,在线上 90% 多的情况下,用户只访问几个月的数据,所以一些长尾数据可以靠从磁盘中读取数据来解决,也不影响用户体验。微博还有一些存在性判断的行为,比如是否赞过、是否阅读过,这些全量的数据特别大,如果用 Redis 的话对内存成本花费特别大。所以我们改造了一版服务,它是一个兼容 Redis 协议,基于 BloomFilter,开发了一版 Phantom,高性能,单线程网络处理机制,与 Redis 性能相当,低存储空间,每条记录占用 1.2*N 字节(1% 的误判率,每增加 0.6*N 字节误判率下降为原来的 1/10,N 为单个槽位占用的 bit 数)。当然还有其他像我们最近用的队列、MySQL 等等其他类型的数据库,这边就不展开了。
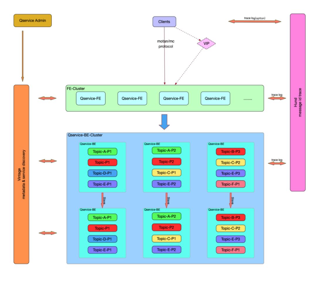
首先需要明白为什么要优化,我们一般从三个方面进行考虑:首先是业务方。目前线上的业务方需要关心资源的分布、容量规划等多方面,比如内存是否满了、磁盘是否满了、如果用 MySQL 的话是否要提前分库分表、QPS 是否能扛住。我们希望把这些问题对业务方屏蔽,他们只管用,而不用关心太多涉及到资源细节的方面。第二是 DBA。虽然现在微博已经不是处于高速增长的状态了,但实际上它也还是以一定的速度在增长,所以对 DBA 来说,需求还是特别多的。加上我们部门是承接微博所有的数据库的服务,有微博最多的服务器,因此对于我们来说,需求多,变更多,挑战大。从设计的角度,我们要考虑如何设计 Redis 更合理。为了解决三座大山,首先要把 Cache 服务化,它是一个多级缓存的服务,能够解决高访问、高并发的问题以及实现高可用。基于这套系统,也设计了一套后台程序,根据微博的流量进行自动监测、能够支持自动扩缩容,这样能快速扛过峰值,峰值过去之后又回收机器,实现了对资源的充分利用。当然这套系统还在持续完善中,希望未来能做到更智能。Config Service 就是我们把配置放在配置中心里面,Client 再从配置中心里面拉取配置。一共有两种访问方式,第一种是 SDK,第二种是支持多语言的,通过 Proxy 把请求路由到后端的 Cache 里面。DBA 只要通过管理平台就可以对资源进行快速扩缩容。
现在讲一下多级的 Cache,实际上这里面有四个角色:Master
Maste-l1
Slave
Slave-l1
Master 跟 Slave 没有同步关系,只是按角色作用的方式命名的,Master-l1 有多组数据来扛热点,Master 是基准数据保存全量数据。
Slave 一般是做多机房的容灾,Slave-l1 做多机房的数据同步,这个同步只保证最终数据的一致性。
以读取作为例子来说一下流程,读取是先访问 Master-l1,如果没有命中会访问 Master,如果又没有命中会访问到 Slave,通过这 3 层,大部分情况下能把 99% 的热点给扛住,然后还有 1% 的流量才会落到 MySQL 里面。假如是 100 万的读,穿透到 MySQL 只有一万 QPS,如果 100 万的读全部都打到 MySQL 的话,对于 MySQL 而言成本特别高。
而且大家知道,MySQL 在高并发读写情况下,很容易被打死,且在短时间内是恢复不了。Cache Service 目前支持 MC 和 Redis 协议 2 种协议。
上图是我们 DBA 操作的扩缩容的界面,这个业务总共有 20 组,每组有 5 个 IP,5×20=100 个实例。
实际上就是一百个实例在里面提供服务,线上有好多个单个集群服务,可以支撑百万甚至千万 QPS 的高并发访问,而且可以支持快速的扩缩容。分享一下我们之前的成功案例,我们已经实现好几年的春晚 1000+ 台阿里云 ECS 弹性扩缩容,多次实现无降级平滑过渡,高峰期支持微博 50% 的春晚核心流量。
上图是我们内部为了支持系统而进行的系统整合,在这边就不展开了。基于前面的 Cache 服务化,我们在 2018 上半年跟业务方一起合作,把队列也给服务化了。为什么要把队列单独提出来呢?是因为经常有内部或外部的人问,你们发微博是什么样的流程?你们发评论是什么样的流程?数据怎么解决?这些问题很关键的一环就是在队列里面,发微博的时候实际上是先写到队列,然后队列再写到后端的 MySQL 里面。
如果这个时候 MySQL 宕机了,我们会有一个修复队列,专门有一个 Key 来存这部分的数据,等 MySQL 恢复以后再把这部分数据写入到 MySQL 里面。
上面还有一个 BCP,是因为当初我们在做这一套的时候,实际上是想在整个微博推广。去年比特币特别火,我们也想通过购买比特币的方式,在内部通过机器的资源或者内部开源的一些东西来做等价物质的转换,然后来应用这个服务,但是最终这个计划没有具体落地。
上图是一键告警以及操作的监控图。前面提到我们把 Cache 服务化了,但是实际上并没有很好地解决容量过大的问题,虽然现在内存的价格一直在下降,但相对硬盘来说价格还是太高。如果我们经常有像 5T 或者 10T 的业务,并且全放内存里面的话,对于我们成本的压力实际上是特别大的。而且我们需要向专门的成本委员会申领资源,只有成本委员会同意了我们才能拿到这些机器,整个周期时间长。为了解决容量过大的问题,我们想把容量从内存放到磁盘里面。我们当时考虑了一些特性,比如支持冷热数据的分离,比如把历史的数据或者全量的数据全部存在磁盘,然后支持持久化、支持数据主从复制、支持在线热升级,需要兼容 Redis 数据类型,还要兼容与 Redis 的复制。基于前面的场景,像微博这种属性特别适合用这种方法,就算冷热数据不明显,比如上 T,每秒几 K 访问的情况,用这个方法也特别合适。
主线程主要处理连接的请求、协议的解析以及命令的请求,后台线程主要是复制线程,还有像 BIO 线程,我们把像刷盘操作是写 AOF 都是放在这个线程,这样可以尽可能减少写入所造成的对 Redis 的阻塞。还有一个 BloomFilter,是基于布谷鸟算法来优化,初始化的时候指定 Filter 的容量,新增双向链表管理 Hash 冲突。
从这个名字大家可以猜到,是 Redis+RocksDB 的结合,为什么这个时候我们不像前面提到的类似设计 CounterserviceSSD 那样自己设计,其实主要原因是当初我们在设计时 RocksDB 还没有非常多大规模的应用。现在 RocksDB 已经特别成熟,而且有非常多成功的案例。
我们还有一个不自己开发的原因,就是如果自己开发的话,可能适用性或者性能,以及代码健壮性反而没有那么好,所以为了节省时间我们采用了 RocksDB 来做存储,避免重复造轮子。LRU 是为了加快访问速度的,如果第一次访问的时候没有在内存里面读取到,就从磁盘里面读取,它实际上会放在内存,下次你再读取的时候会从 LRU 里面读取出来。这边还涉及到数据从内存到磁盘换入换出,如果 Key 或者 Value 特别大的话,性能会有影响。
这就是前面提到的为什么我们不推荐那种特别大的 Key 或者 Value 用 RedRocks。把前面的处理模块和后端整合一下就形成了以下这样的架构图:
简单易用:完全兼容 Redis,业务方不用做任何改动就可以迁移上。
成本优势:把热点数据或者频繁访问数据放在内存,全量的数据全部放磁盘,这是一个特别大的优势,可以突破内存容量限制。
高性能:热点数据在内存,热点数据访问性能和 Redis 相当。
下图是性能压测报告,我们对比了 Set 的随机对写:
我们前面已经解决了大容量的问题,但还是有很多困难并没有得到很好的解决。因此,我们借鉴了开源经验,也调研了 Twemproxy、Codis、Corvus、Redis-Cluser 这些功能:
实际上我们在 2015 年就已经存在基于 Twemproxy 的业务,在线上的话像微博音乐、微博健康、通行证这 3 个业务已经上线。但是我们没有在内部大范围推广开来,其中涉及到 2 个主要的原因:Port 自动增删和监听:根据 Vintage 对本 Proxy 节点的配置,自动增加监听的端口或者删除移除的端口,监听客户端的连接。Redis 协议解析:解析 Redis 协议,确定需要路由的请求,非法和不支持的请求直接返回错误。路由:需要获取和监听端口对应的 Backend 以及它们的 Slot, 根据端口、Key 和 Redis 命令选择一个 Backend, 将请求路由到对应的 Backend,并将结果返回给客户端。配置监控:监控 Vintage 中本 Proxy 的配置,包括端口的变动、端口和 Backend 的变动以及 Slot 的变化等,通知端口监听模块和路由模块。指标监控:需要将 Metrics 发送到 Graphite 中进行监控。Redis 存储方面:还是沿用我们内部改造的 Redis 版本,相对之前线上的版本,这次我们新增了官方比如 Mememory,内存编码的优化,以及内部新增的一些新的功能。
关于集群管理方面,无论是 Redis 也好,MySQL 也好,对资源的任何管理都可以用这个来总结,包括五个部分:对于业务申请这一方面需要有一个业务唯一的标识,QPS、数据类型是怎样的,基于这些考察我们再对它进行分配、配置、部署。基于前面我们做了那么多的优化以及平台服务化,用下图作为总结比较合适,就相当于服务的高可用、高性能以及可扩展这些方面,我们基本上都用前面这一套方案解决了。无论是最开始的 MySQL 也好还是到后面的 Oracle 也好,这些都离不开 SQL。如果我们能把数据一致性解决好的话,Redis 的应用场景会更广。现在有很多公司对 Raft 做了二次开发,后续我们也会投入到在这方面中。
借用两句话结束今天的演讲:“数据库实际上是需要你用最快的速度把数据存储下来,然后以最方便的方式把数据给回忆起来。”你觉得 Redis 使用过程的中难点在哪?欢迎底部留言分享,我们将从留言中抽取最精彩的 5 位网友送出价值 132 元的《Redis使用手册》一本。活动截止时间 11 月 6 号 20:00。
感谢机械工业出版社对本次活动的赞助,等不及书的朋友可以通过“阅读原文”购买。
书籍简介:《Redis 设计与实现》作者黄健宏的最新力作,涵盖最新 Redis 版本,学习 Redis 的信心之选。本书系统化介绍 Redis 命令及其应用场景,内容深入,图文并茂,巨细靡遗,是掌握 Redis 的案头必备参考书。
作者:兰将州
简介:新浪微博核心 Feed 流、广告数据库业务线负责人,主要负责 MySQL、NoSQL、TiDB 相关的自动化开发和运维,参与 Redis、counteservice_ssd、Memcacheq 相关代码的开发,目前关注分布式系统。
编辑:陶家龙、孙淑娟
出处:转载自微信公众号 DBAplus 社群(ID:dbaplus),本文根据兰将州老师在〖2019 Gdevops 全球敏捷运维峰会北京站〗现场演讲内容整理而成。

最后修改时间:2019-10-31 11:35:17
文章转载自
51CTO技术栈,如果涉嫌侵权,请发送邮件至:contact@modb.pro进行举报,并提供相关证据,一经查实,墨天轮将立刻删除相关内容。