合作的第五个年头。依托迄今成功举办的17场大会在分享议题上的精心打磨、在技术圈子里的口碑传播,Gdevops在展开新一年技术巡演中邀请到更顶级的嘉宾阵容,将带来更重磅的科技成果与独家实践。

时间:2020年9月11日
地点:北京新世纪日航饭店(北京市海淀区首都体育馆南路6号)
指导单位:上海市经济和信息化委员会
主办单位:上海市云计算产业促进中心、dbaplus社群
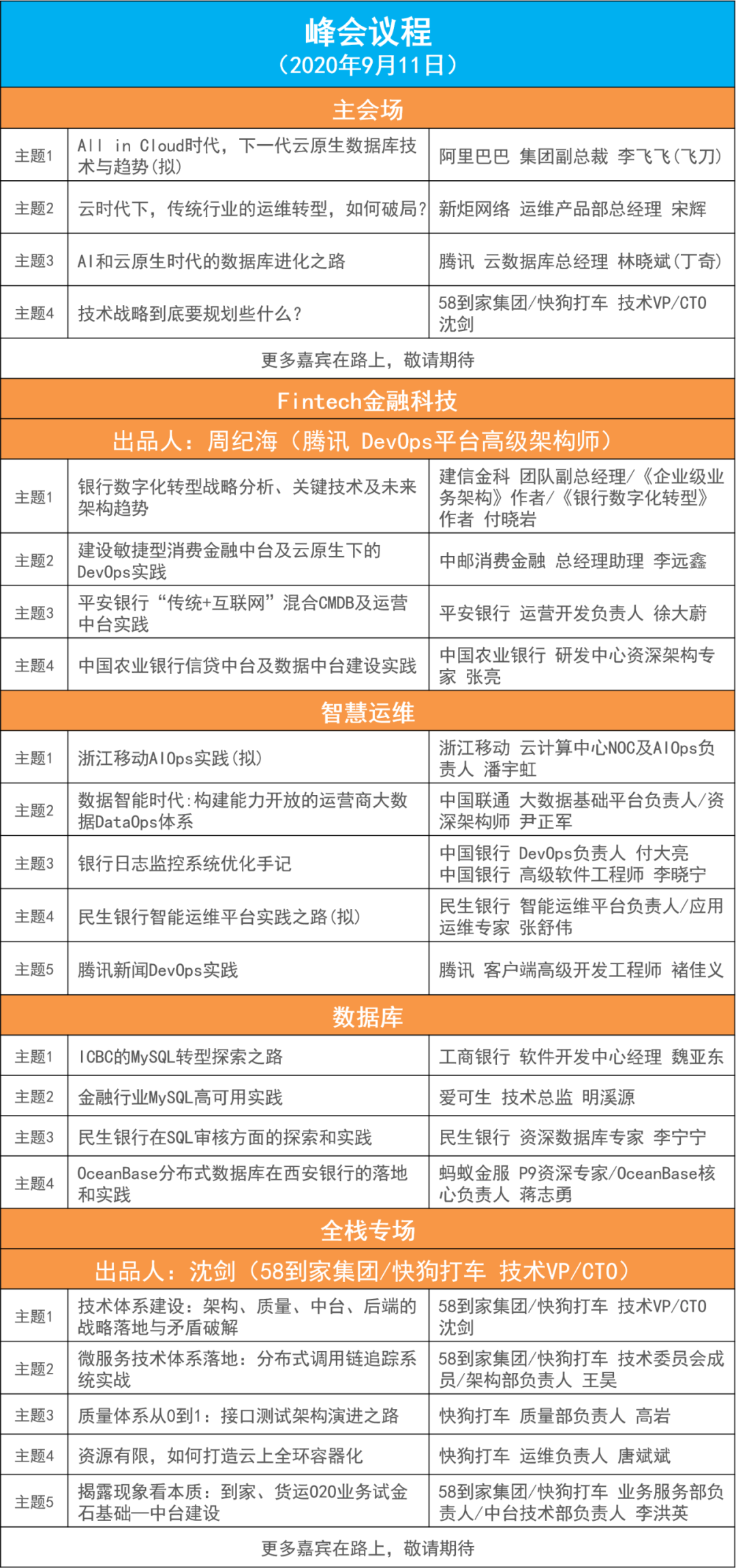
2020 Gdevops北京站将于9月11日举办,除了持续追踪数据库及运维领域的技术更迭、发展趋势以外,本场峰会还将重点聚焦Fintech金融科技,携手阿里、腾讯、蚂蚁金服、中国银行、平安银行、中邮消费金融、建设银行、工商银行、农业银行、民生银行、58到家、中国联通大数据、浙江移动、新炬网络、爱可生等名企掌舵人,展望云时代下数据库发展趋势,破解运维转型困局,助力金融科技战略落地。
从过去40年至今,数据库的形态基本经历了传统商业数据库、开源数据库到云原生数据库的演进过程。在已然迈进云时代的当下,以阿里和腾讯这两大互联网巨头为首,对云原生数据库的探索与应用,将带领我们眺望数据库发展变革更长远的未来。


从过去一年不断涌现的AIOps成功落地案例,我们都已对智能化运维的大势所趋有所觉悟,与其等着被智能替代,不如和Gdevops北京站一起抢先掌握让智能为我所用的方法和途径,让运维实现从爬烟囱到喝咖啡。




近年来,金融行业在金融科技的探索和改造中匍匐前行,试图通过金融科技赋能数字化转型的金融企业前赴后继,由此也造就了许多优秀的成功案例。Gdevops北京站从中精选出多家大型商业银行、头部互金企业等在中台建设、数据库迁移、运维转型上的典型成功案例,助力Fintech战略落地。











延伸阅读:《金融数字化转型与技术选型指南》
作为技术管理者,如何打造和管理全栈团队?快狗打车CTO沈剑及其技术团队各负责人将联袂出席Gdevops北京站,逐一分享从技术战略规划,到架构平台、质量效能、中台建设、后端运维的技术体系建设。






名额有限,码上报名

更多同期精彩活动
8月7日,2020 DAMS中国数据智能管理峰会将于上海盛大开幕!围绕数据库、数据治理&数据资产管理、Fintech金融科技、DevOps 、云&大数据、智慧运维等领域前沿技术与实战,40+技术大咖现身说法,助力攻克痛难点,打破认知壁垒!





