排行
数据库百科
核心案例
行业报告
月度解读
大事记
产业图谱
中国数据库
向量数据库
时序数据库
实时数据库
搜索引擎
空间数据库
图数据库
数据仓库
大调查
2021年报告
2022年报告
年度数据库
2020年openGauss
2021年TiDB
2022年PolarDB
2023年OceanBase
首页
资讯
活动
大会
学习
课程中心
推荐优质内容、热门课程
学习路径
预设学习计划、达成学习目标
知识图谱
综合了解技术体系知识点
课程库
快速筛选、搜索相关课程
视频学习
专业视频分享技术知识
电子文档
快速搜索阅览技术文档
文档
问答
服务
智能助手小墨
关于数据库相关的问题,您都可以问我
数据库巡检平台
脚本采集百余项,在线智能分析总结
SQLRUN
在线数据库即时SQL运行平台
数据库实训平台
实操环境、开箱即用、一键连接
数据库管理服务
汇聚顶级数据库专家,具备多数据库运维能力
数据库百科
核心案例
行业报告
月度解读
大事记
产业图谱
我的订单
登录后可立即获得以下权益
免费培训课程
收藏优质文章
疑难问题解答
下载专业文档
签到免费抽奖
提升成长等级
立即登录
登录
注册
登录
注册
首页
资讯
活动
大会
课程
文档
排行
问答
我的订单
首页
专家团队
智能助手
在线工具
SQLRUN
在线数据库即时SQL运行平台
数据库在线实训平台
实操环境、开箱即用、一键连接
AWR分析
上传AWR报告,查看分析结果
SQL格式化
快速格式化绝大多数SQL语句
SQL审核
审核编写规范,提升执行效率
PLSQL解密
解密超4000字符的PL/SQL语句
OraC函数
查询Oracle C 函数的详细描述
智能助手小墨
关于数据库相关的问题,您都可以问我
精选案例
新闻资讯
云市场
登录后可立即获得以下权益
免费培训课程
收藏优质文章
疑难问题解答
下载专业文档
签到免费抽奖
提升成长等级
立即登录
登录
注册
登录
注册
首页
专家团队
智能助手
精选案例
新闻资讯
云市场
微信扫码
复制链接
新浪微博
分享数说
采集到收藏夹
分享到数说
举报
首页
/
中国人民银行金融基础数据中心“大数据智能云平台升级扩容及容灾建设项目”单一来源:阿里云、1710 万元(公示)
中国人民银行金融基础数据中心“大数据智能云平台升级扩容及容灾建设项目”单一来源:阿里云、1710 万元(公示)
云头条
2021-09-26
298
2021年9月23日,中国人民银行金融基础数据中心“大数据智能云平台升级扩容及容灾建设项目”单一来源采购公示发布,预算1710万元。
拟定的唯一供应商:阿里云计算有限公司
单一来源说明
中国人民银行金融基础数据中心(以下简称中心)项目一期采购阿里云计算有限公司(以下简称阿里云公司)的大数据、云平台产品,搭建的云平台于2020年9月投产。基于中心业务发展,本项目需在项目一期基础上进行升级扩容,并同期建设同城数据备份和灾备系统。项目建设需要延续项目一期的技术路线,阿里云大数据云平台产品扩容和产品组件拓展只能基于原有产品。项目中采购的软件产品及与平台功能紧密相关的高可用测试、性能测试、容灾设计、安全管理等服务均只能由阿里云公司原厂提供。如果转变技术路线,改用其他云平台,需要重新开发、适配相关应用,造成前期投入的浪费和业务中断。
本项目所涉及软件和服务部分符合《中国人民银行金融基础数据中心集中采购工作实施方案(试行)》关于单一来源采购的适用情形,且单一来源采购方式已通过外部专家论证。
因此,本项目的软件和服务可以采用单一来源方式采购。
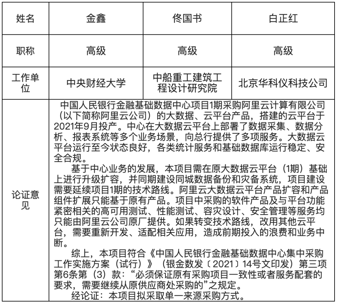
专家论证意见:
阿里云
大数据
文章转载自
云头条
,如果涉嫌侵权,请发送邮件至:contact@modb.pro进行举报,并提供相关证据,一经查实,墨天轮将立刻删除相关内容。
评论
领墨值
有奖问卷
意见反馈
客服小墨