这是学习笔记的第 2163 篇文章

数据应用服务的设计主要是提供数据调用接口消费数据,可以进行服务消费模式和场景进行横向扩展。
1 应用数据消费的三种模式
数据双向复制在业务压力较大时,因为源端的写入是采用了并发多线程写入模式,在目标端消费为了保证数据一致性,默认情况下是需要串行执行的,在保证数据一致性的同时,因为消费处理是基于单线程模式,很可能会出现较大的数据延迟。
对于目标端数据消费,基于MySQL自动提交的模式,会默认存在事务,在设计时主要基于如下三种消费模式:
1)事务基于单表
2)事务基于多表
3)大事务
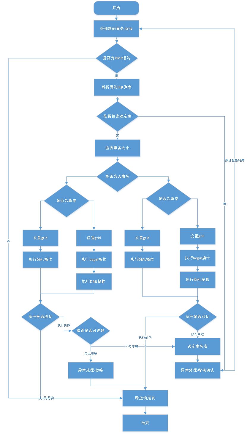
2 事务消费的流程图
流程图如下,在回路的设计上还需要再微调一版。

3 应用服务分布式设计
应用服务的部署架构类似下面的形式,主要面向单表事务和大事务场景,可以根据服务情况进行扩展。

其实看起来很简单的消费,里面的门道有很多,从设计阶段就能看到坑应该不少。
近期热文:
数据库修改密码风险高,如何保证业务持续,这几种密码双活方案可以参考
MySQL中的主键和rowid,看似简单,其实有一些使用陷阱需要注意
转载热文:
QQ群号:763628645
QQ群二维码如下, 添加请注明:姓名+地区+职位,否则不予通过


最后修改时间:2019-11-20 22:31:21
文章转载自杨建荣的学习笔记,如果涉嫌侵权,请发送邮件至:contact@modb.pro进行举报,并提供相关证据,一经查实,墨天轮将立刻删除相关内容。




