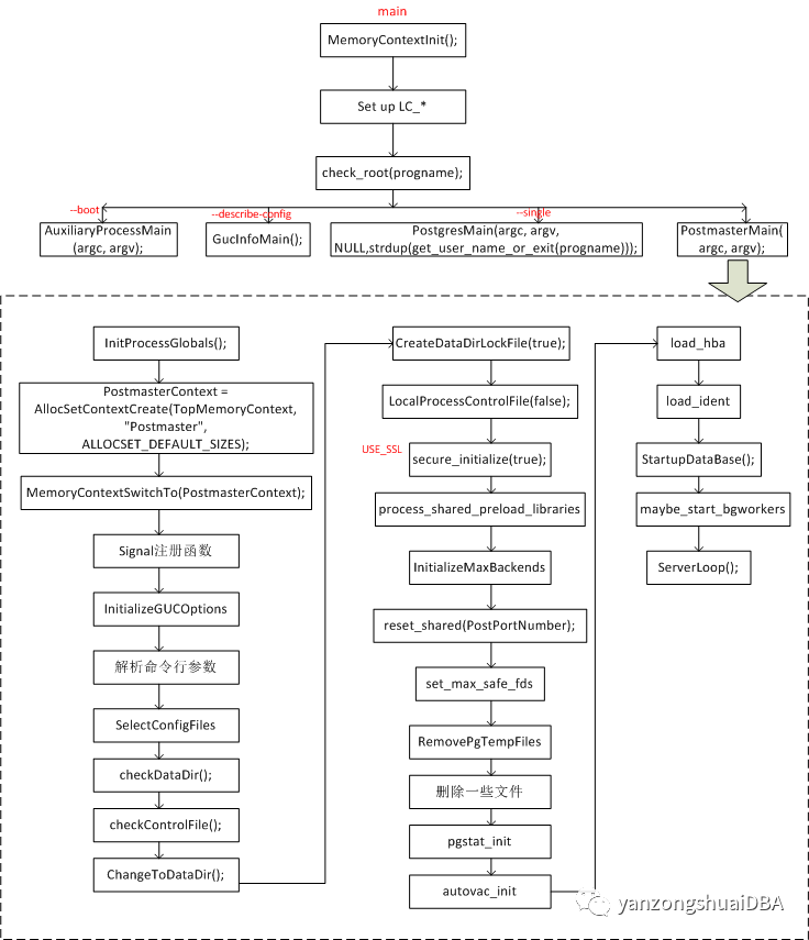
Postgresql启动流程模块划分。启动时首先会创建内存上下文TopMemoryContext作为内存的root,之后的内存都在这个下进行分配;然后设置一些LC_*系统变量;检查不能在root下运行postgres;然后进入4个分支:--boot为initdb进行初始化数据库的时候调用流程;--describle-config获取配置项值就退出;--single为单进程模式启动;PostmasterMain为正常启动PG时的调用流程。

1、PostmasterMain函数首先会调用InitProcessGlobals,主要完成动作是获取master进程的PID,由MyProcPid保存,获取此时的时间戳即启动时间MyStartTime。
2、创建内存上下文:在TopMemoryContext中创建内存上下文PostmasterContext
3、将当前内存上下文CurrentMemoryContext置为PostmasterContext
4、注册signal信号处理函数
5、InitializeGUCOptions初始化系统变量的默认值,此时还未读取配置文件
6、一个while循环解析命令行参数
7、SelectConfigFiles读取配置文件postgresql.conf
8、checkDataDir检查data目录;checkControlFile检查pg_control文件是否存在
9、ChangeToDataDir,chdir到data目录
10、创建postmaster.pid文件并写入PID
11、LocalProcessControlFile读取pg_control文件
12、如果指定使用SSL,则调用secure_initialize对ssl库的一些处理
13、process_shared_preload_libraries加载shared_preload_libraries配置的.so库
14、InitializeMaxBackends设置最多能有多少个后台进程:MaxBackends = MaxConnections + autovacuum_max_workers + 1 + max_worker_processes + max_wal_senders;
15、reset_shared创建共享内存以及semaphores
16、set_max_safe_fds设置max_safe_fds
17、RemovePgTempFiles删除临时文件
18、RemovePromoteSignalFiles删除promote、fallback_promote文件
19、RemoveLogrotateSignalFiles删除logrotate文件
20、删除current_logfiles文件
21、SysLogger_Start启动错误日志进程logger
22、pgstat_init初始化stats采集系统,不启动进程,只初始化一些资源
23、load_hba加载hba.conf文件
24、load_ident加载pg_ident.conf文件
25、StartupDataBase启动startup、checkpoint等后台进程
26、ServerLoop进入死循环,监听来自客户端的连接请求,一旦有连接请求,则fork出一个进程与客户端进行交互。




