
扫描下方海报 试读


本文来源:
http://cnblogs.com/developer_chan/p/10450908.html
我们都知道HashMap是线程不安全的,在多线程环境中不建议使用,但是其线程不安全主要体现在什么地方呢,本文将对该问题进行解密。
1.jdk1.7中的HashMap
在jdk1.8中对HashMap做了很多优化,这里先分析在jdk1.7中的问题,相信大家都知道在jdk1.7多线程环境下HashMap容易出现死循环,这里我们先用代码来模拟出现死循环的情况:
public class HashMapTest {
public static void main(String[] args) {
HashMapThread thread0 = new HashMapThread();
HashMapThread thread1 = new HashMapThread();
HashMapThread thread2 = new HashMapThread();
HashMapThread thread3 = new HashMapThread();
HashMapThread thread4 = new HashMapThread();
thread0.start();
thread1.start();
thread2.start();
thread3.start();
thread4.start();
}
}
class HashMapThread extends Thread {
private static AtomicInteger ai = new AtomicInteger();
private static Mapmap = new HashMap<>();
@Override
public void run() {
while (ai.get() < 1000000) {
map.put(ai.get(), ai.get());
ai.incrementAndGet();
}
}
}
上述代码比较简单,就是开多个线程不断进行put操作,并且HashMap与AtomicInteger都是全局共享的。
在多运行几次该代码后,出现如下死循环情形:

其中有几次还会出现数组越界的情况:

这里我们着重分析为什么会出现死循环的情况,通过jps和jstack命名查看死循环情况,结果如下:

从堆栈信息中可以看到出现死循环的位置,通过该信息可明确知道死循环发生在HashMap的扩容函数中,根源在transfer函数中,jdk1.7中HashMap的transfer函数如下:
void transfer(Entry[] newTable, boolean rehash) {
int newCapacity = newTable.length;
for (Entrye : table) {
while(null != e) {
Entrynext = e.next;
if (rehash) {
e.hash = null == e.key ? 0 : hash(e.key);
}
int i = indexFor(e.hash, newCapacity);
e.next = newTable[i];
newTable[i] = e;
e = next;
}
}
}
总结下该函数的主要作用:
在对table进行扩容到newTable后,需要将原来数据转移到newTable中,注意10-12行代码,这里可以看出在转移元素的过程中,使用的是头插法,也就是链表的顺序会翻转,这里也是形成死循环的关键点。
下面进行详细分析。
1.1 扩容造成死循环分析过程
前提条件,这里假设:
hash算法为简单的用key mod链表的大小。
最开始hash表size=2,key=3,7,5,则都在table[1]中。
然后进行resize,使size变成4。
未resize前的数据结构如下:

如果在单线程环境下,最后的结果如下:

这里的转移过程,不再进行详述,只要理解transfer函数在做什么,其转移过程以及如何对链表进行反转应该不难。
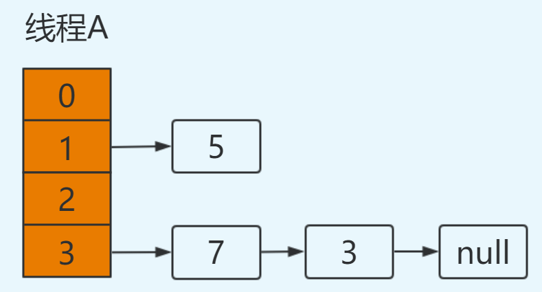
然后在多线程环境下,假设有两个线程A和B都在进行put操作。线程A在执行到transfer函数中第11行代码处挂起,因为该函数在这里分析的地位非常重要,因此再次贴出来。

此时线程A中运行结果如下:

线程A挂起后,此时线程B正常执行,并完成resize操作,结果如下:

这里需要特别注意的点:由于线程B已经执行完毕,根据Java内存模型,现在newTable和table中的Entry都是主存中最新值:7.next=3,3.next=null。
此时切换到线程A上,在线程A挂起时内存中值如下:e=3,next=7,newTable[3]=null,代码执行过程如下:
newTable[3]=e ----> newTable[3]=3
e=next ----> e=7
此时结果如下:

继续循环:
e=7
next=e.next ----> next=3【从主存中取值】
e.next=newTable[3] ----> e.next=3【从主存中取值】
newTable[3]=e ----> newTable[3]=7
e=next ----> e=3
结果如下:

再次进行循环:
e=3
next=e.next ----> next=null
e.next=newTable[3] ----> e.next=7 即:3.next=7
newTable[3]=e ----> newTable[3]=3
e=next ----> e=null
注意此次循环:e.next=7,而在上次循环中7.next=3,出现环形链表,并且此时e=null循环结束。
结果如下:

在后续操作中只要涉及轮询hashmap的数据结构,就会在这里发生死循环,造成悲剧。
1.2 扩容造成数据丢失分析过程
遵照上述分析过程,初始时:

线程A和线程B进行put操作,同样线程A挂起:

此时线程A的运行结果如下:

此时线程B已获得CPU时间片,并完成resize操作:

同样注意由于线程B执行完成,newTable和table都为最新值:5.next=null。
此时切换到线程A,在线程A挂起时:e=7,next=5,newTable[3]=null。
执行newtable[i]=e,就将7放在了table[3]的位置,此时next=5。接着进行下一次循环:
e=5
next=e.next ----> next=null,从主存中取值
e.next=newTable[1] ----> e.next=5,从主存中取值
newTable[1]=e ----> newTable[1]=5
e=next ----> e=null
将5放置在table[1]位置,此时e=null循环结束,3元素丢失,并形成环形链表。并在后续操作hashmap时造成死循环。

2.jdk1.8中HashMap
在jdk1.8中对HashMap进行了优化,在发生hash碰撞,不再采用头插法方式,而是直接插入链表尾部,因此不会出现环形链表的情况,但是在多线程的情况下仍然不安全,这里我们看jdk1.8中HashMap的put操作源码:
final V putVal(int hash, K key, V value, boolean onlyIfAbsent,
boolean evict) {
Node[] tab; Node p; int n, i;
if ((tab = table) == null || (n = tab.length) == 0)
n = (tab = resize()).length;
if ((p = tab[i = (n - 1) & hash]) == null) // 如果没有hash碰撞则直接插入元素
tab[i] = newNode(hash, key, value, null);
else {
Nodee; K k;
if (p.hash == hash &&
((k = p.key) == key || (key != null && key.equals(k))))
e = p;
else if (p instanceof TreeNode)
e = ((TreeNode)p).putTreeVal(this, tab, hash, key, value);
else {
for (int binCount = 0; ; ++binCount) {
if ((e = p.next) == null) {
p.next = newNode(hash, key, value, null);
if (binCount >= TREEIFY_THRESHOLD - 1) // -1 for 1st
treeifyBin(tab, hash);
break;
}
if (e.hash == hash &&
((k = e.key) == key || (key != null && key.equals(k))))
break;
p = e;
}
}
if (e != null) { // existing mapping for key
V oldValue = e.value;
if (!onlyIfAbsent || oldValue == null)
e.value = value;
afterNodeAccess(e);
return oldValue;
}
}
++modCount;
if (++size > threshold)
resize();
afterNodeInsertion(evict);
return null;
}
这是jdk1.8中HashMap中put操作的主函数, 注意第6行代码,如果没有hash碰撞则会直接插入元素。
如果线程A和线程B同时进行put操作,刚好这两条不同的数据hash值一样,并且该位置数据为null,所以这线程A、B都会进入第6行代码中。
假设一种情况,线程A进入后还未进行数据插入时挂起,而线程B正常执行,从而正常插入数据,然后线程A获取CPU时间片,此时线程A不用再进行hash判断了,问题出现:线程A会把线程B插入的数据给覆盖,发生线程不安全。
总结
首先HashMap是线程不安全的,其主要体现:
在jdk1.7中,在多线程环境下,扩容时会造成环形链或数据丢失。
在jdk1.8中,在多线程环境下,会发生数据覆盖的情况。
END
如有收获,请划至底部,点击“在看”,谢谢!

欢迎长按下图关注公众号石杉的架构笔记

BAT架构经验倾囊相授




