Grafana是一个开源的监控数据分析和可视化套件。最常用于对基础设施和应用数据分析的时间序列数据进行可视化分析,也可以用于其他需要数据可视化分析的领域。Grafana可以帮助你查询、可视化、告警、分析你所在意的指标和数据。可以与整个团队共享,有助于培养团队的数据驱动文化。

zenon软件平台由zenon工业互联通网控制中心、现场控制终端、软PLC控制、时序数据挖掘和工业网络服务(service grid)组成。广泛应用于汽车制造、食品及饮料生产、化工制药及能源基础设施建设等行业,被德国工研院评为最杰出性能的工业自动化软件。
本文假设zenon软件平台已将用户旗下多个工厂的生产设备及能源等数据采集处理的情况下,如何将其通过Grafana展示于用户电脑、手机移动终端和大屏电视进行展示的方法。
一、打开SQL Server Configuration Manager,将DB实例的TCP端口改变为静态的

二、网上下载Grafana程序,Grafana下载网址:https://grafana.com/grafana/download?platform=windows

安装完成后打开Googlel浏览器(Url:http://localhost:3000),初始密码和用户名均为Admin, 登录后按流程创建与zenon数据库连接

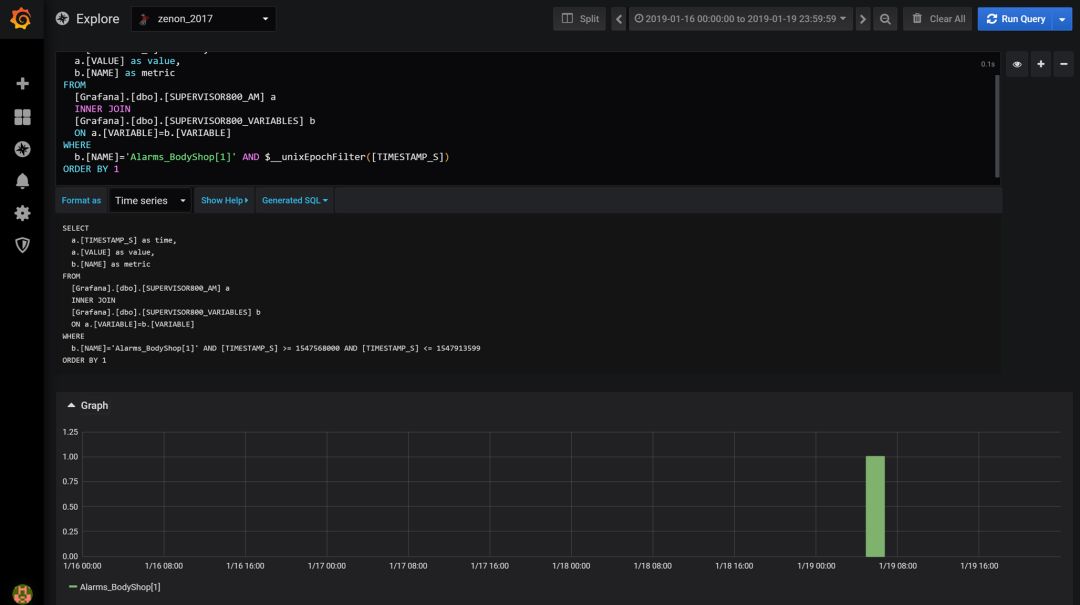
三、点击Test&Save通过数据连接测试后,打开Explore,键入SQL语句后,按Run Query对DB查询进行测试

查询语句如下:
(数据库名-Grafana,zenon项目导出表单名-SUPERVISOR800_AM,SUPERVISOR800_VARIABLES,筛选变量-Alarms_BodyShop[1]):
注意:查询时要确保zenonruntime在正常(包括存档、报警和事件导出功能)运行中
SELECT
a.[TIMESTAMP_S] as time,
a.[VALUE] as value,
b.[NAME] as metric
FROM
[Grafana].[dbo].[SUPERVISOR800_AM] a
INNER JOIN
[Grafana].[dbo].[SUPERVISOR800_VARIABLES] b
ON a.[VARIABLE]=b.[VARIABLE]
WHERE
b.[NAME]='Alarms_BodyShop[1]'AND$__unixEpochFilter([TIMESTAMP_S])
ORDER BY 1
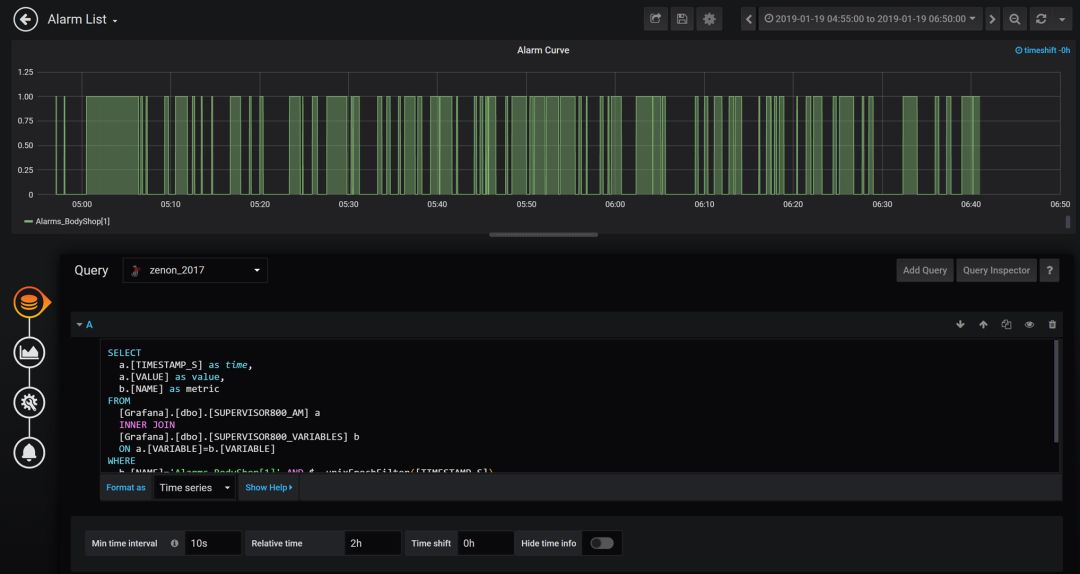
四、DB查询成功后创建Dashboard,选择Add Query。

依次选择各项后显示DashBoard如下:

在DashBoard中点击Visualization可选择的其它显示项如下:

五、设置以上各项完成后,按右上角的CycleViewMode,稍后再按下此键,即显示为运行模式,可将Url网络发送给各方使用浏览器登录

六、测试是否可在手机等移动设备的浏览器上打开,关闭服务器防火墙(正式使用时可打开相应端口)

七、创建用户:在Users界面中点击Invite, 然后录入新用户的信息

点击Copy Invite复制新建用户邀请信息,并在浏览器新页面中打开以设置密码

完成后即可重新登录

此时若以管理员身份重新登录后其编辑页面显示如下

依次选择各项完成后:

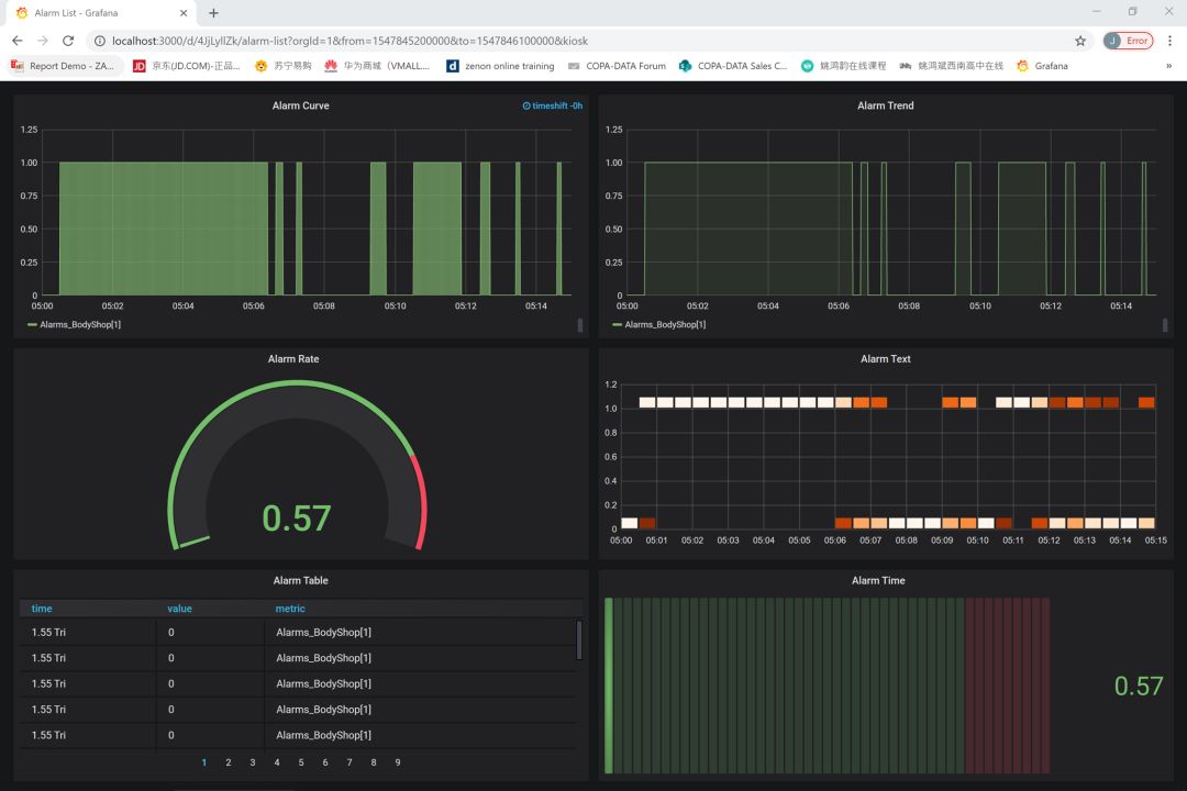
企业大屏电视展示画面示例如下:

后续我们还将介绍Grafana如何通过zenon的service grid功能在公网上安全地进行数据交互(显示用户工厂场景信息,并对其生产报警进行控制处理)的演示。
上海鼎茂兴自动化技术有限公司
www.dmxtech.com
Tel: 021-6879 5777
Fax: 021-6879 5096
ZENON软件--因无所不知,故而无所不能!




