公众号后台回复“学习”,免费获取精品学习资料

扫描下方海报 试听

本文来源:再见伐木机
前言
有人谓,再见是何意?
我曰:再见,既是相见时难别亦难,东风无力百花残的难舍难分;
亦是,下次再见时,你我若初见般无悲画扇......
好似知识,你理解它之后的告别,也因再次遇见它,别有一番风味......
正文(tips:终于有图了)
备注一:参考资料部分来自于掘金小册《从根上儿理解mysql》、极客时间《MYSQL45讲》、《高性能MYSQL》
备注二:此次的图来源于在我之前在团队做分享画的图(纯手画,绝无任何掺水)
老师:小机啊,想问你个问题,你知道什么叫做二分法么?
小机:当然知道呀,这是算法的一个入门知识点呀
就是一组有序的数字里面选一个目标值(target),然后你会定义一个start指针,end指针和mid指针,然后每次比较mid和target的大小
如果target大的话,说明我要找的目标其实是在这组有序数组里面的后半部分,那么我就可以直接抛弃掉前一半数据了,每次一半一半的扔好爽啊~直到最后确认target的位置。
老师:不错,那你知道,二分法的时间复杂度么?
小机:(小手举高高):我知道,我知道,是log(n)。
老师:哦?你能说说为什么是log(n)么?
小机:因为如果有一组有序的数组里面有N个数字,那么按照我上面找目标值的思路,第一次筛掉一半,第二次再筛掉一半,第三次.....
我们假设筛了k次,最后终于找到了那个target,所以我们可以得到公式

也就是N*(1/2)^k = 1,那么我们的k是多少咧?也就是我们筛选的次数
(当当当当~)k=log(n)
老师:诶哟不错,竟然上过高中,那我问你,那么为什么log(n)时间复杂度会这么快?
小机:老师你有所不知,经过我曾经严密的计算发现,如果你要在100亿个有序的数字里面找到你想要的那个target,通过二分法只需要33次足以~
Log2(10000000000) ~ 33.219281(次)
老师:那么,哪些地方用到了这些二分法的思想呢?
小机:我们大学学的《数据结构》中,二叉查找树和2-3树就用到了。
老师:哦,你简单的说一下看看是怎么用的?
小机:老师,我们这一次不是聊索引么?为什么又岔开到二分法了呢,现在又撇到数据结构上去了?
老师:你懂不懂啥子叫做循循善诱?授人以渔?问你啥你就回答啥!
小机:哦~好吧。二叉查找树是一种很有特点的数据结构,他有一个根节点,然后同时有左节点和右节点
最关键的一点就是,他的左节点数值比根节点值小,而右节点比根节点数值大
类似于下图

老师:那你刚才不是还说了一种2-3树么?这又是个啥?最好给我举一个例子看看?
小机:老师,为什么又扯到了2-3树了?
老师:正所谓,学贯三宗,道佛魔三法皆通;理解了2-3树,对理解B+树和红黑树都是有好处的,你会发现,道法合一,万法归一;
小机:能不能说人话??
老师:意思就是先在这里做个铺垫,对你后面理解B+树的页的分裂,页的融合埋下一个伏笔
小机:哦,原来如此,果然是山中有高人~那好,我就来讲一下2-3树吧。
如果你理解了上面的二叉查找树的特性,想必会很快的了解到2-3树的特性
(1)符合二叉查找树的特性(左边小,右边大如下图)

(2)每个内部节点有两个或三个子节点(如下图)

(3)所有的叶子节点到根节点的路径相同-->这个概念就很明确的说明他是一棵完全二叉树(如下图)

相信很多人说看完三个要点之后很懵逼,也记不住;
当然,记不住就对了,你再去看看B+树和红黑树的特性会更懵逼,有六七个要点呢~有些东西不需要去记住,我们需要用的时候回头看一下就好了,好,下面就带着大家构造出一棵2-3树出来:
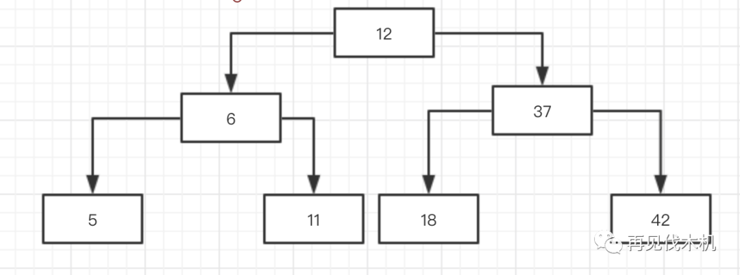
假设我们现在有一个数组,数据如下:[42,37,12,18,6,11,5]
tips:牢记两个点,2-3树的构造过程中是决不允许向下分裂的,只能向上融合(听不懂没关系,跟着例子来)
第一个42来了,轻轻的他来了~,相安无事各自安好~,就那么一个人静静地呆着~

第二个37突然光临,发现竟有人捷足先登,那我只好按照规则1,比你小在你左边,但是别忘了一点,我上面说过2-3树是不允许向下分裂的,所以你以为会这样子?

大错特错!!!!他应该是这样子的!!!!!!

看,多好,你若不离不弃,我便生死相依......岁月静好,直至天荒地老......
不一会儿第三者插足了,12他来了,他来了,按照“法律法规”,他不可以向下分裂,且必须按照小在左,大在右的原则,所以他应该是这样子么???

又错了!!别忘了,2-3树,2-3树,只能有2节点和3节点(2节点代表只能有两个儿子,3节点只能有3个儿子,而上图却会有四个儿子,也就是会分出四个叉出去),那我们应该怎么办?
时刻提醒你:2-3树的构造过程中不能向下分裂,只能向上融合~,所以应该是这样子(融合的同时要满足左小右大法则和完全平衡法则还有2-3儿子法则),完美的解决方法,就是把中间的37抽上去,就变成如下

好的,这时候18来了,他第一眼看见37,觉得我比你小,那么我就像二叉查找树那样子,像你的左孩子跑去,发现左孩子是12,18比12大,于是,18仅仅挨着12靠在一起,像这样子~

看上图,完全符合我们2-3树的三大法则呀~perfect~
这时候窜出一个6,(玩归玩,闹归闹,别拿蹦迪开玩笑!)这个6又要来破坏我完美的2-3结构了,6进来会发生什么?
先看37,6比37小,往左探索,发现一个3节点(12,18),6比12还小,6想第三者插足,硬生生插进去,6梦中场景是这样子的......

但,拥有者制裁权利的道德之光说:你不符合我的三大法则~因为你出现了一个四节点(6,12,18)
那么该怎么办呢?牢记向上分裂融合之法,6后来者居上,撵走了12,但18因为也要遵守三大法则之后,成为了新生成的3节点(12,37)的中间儿子节点了,而12饱含热泪离开,就变成了这样子~

诶,可悲可叹,为了追寻那规则,我们“惊却鸳鸯,拆散鸾凰”
不一会儿11也来了,11看到这完美的2-3树结构,不忍进入,但有些东西注定自我把控不了,它的生命又该如何演绎辉煌?
它先一看,比12都小了,赶紧去找它的左儿子,看到了6发现比6大,那么立刻在6的右边坐下,完美无缺,又是一个完美的2-3结构体,如下图:

这时候,最后一个数字5来了,它撇视了一眼这个完美的结构,在它心中,完美是不能存在的,我必须破坏这完美,不完美才是完美,那么它进来会怎么办呢?
5一看比12小,那么立刻去找它的左儿子(一个3节点[6,11]),发现比6还小,于是就跑到6的左边去,变成如下图:

诺诺诺~又出现了一个四节点(5,6,11),制裁者又要出来管管了,怎么办?向上融合大法,将中间者融合上去,于是6上去了

但是,我们能忍么?你上去就上去,又出现了一个4节点了(6,12,37)
于是再一次向上融合,将12向上融合

好了,至此之后,地动山摇,固若金汤,这样子最后我们完美的构造出了一棵2-3树
tips:大家如果想后续学习B类树和红黑树的话,可以好好把这个例子复习复习~
老师:看你大学的《数据结构》没有白学啊~,好,那么我们开始进入我们的正题,首先问你一个问题,你觉得什么是索引?索引的原理又是什么?
小机:这个,我觉得吧,索引即数据!而索引的原理就是拿空间换时间,你可以这么想,一个索引就是一棵B+树,一棵B+树就是一堆数据,而我们利用建造额外的B+树(索引),来获得更高效的查找速度,那么就是用空间换时间法则~
老师:不错不错,理解很深刻,那你觉得在innodb引擎下,我们是怎么去读取数据呢?一条条读还是一批一批读?
小机:这个问题的答案很明显,因为设计者不会这么傻的,一条条读,每读一条数据就进行一次IO操作,他家里怕不是有矿哦~
所以我们每次都是以“页”为单位进行捞数据,一页大小是16KB,啊~舒服,原来Batch的思想无处不在!
老师:那么这个“页”长什么样子呢?
小机:酱紫啦~看下图

老师:你咔咔给我画一张图,然后全是英文字母,谁记得的?
小机:老师呀老师,当然不需要你全记得,我都记不得,后面会层层拨开,循循善诱的~
你现在只需要记得一点,我们经常在数据库操作的那些数据(insert,update,delete,select)这些行记录数据都是存在这个user records里面的,一开始,页其实没有这块内容,而是你每次需要使用空间的时候,会从下面的Free Space来划分出一条记录空间大小给它,直到Free Space被划分完,说明这个页就已经被用光光啦~这时候就要去申请新的页了。
老师:哦吼?既然你说数据都在user Records这个地方,那么页里面的一条条数据是怎么关联起来的?
小机:额,那我们先来看看上面我们所说的一条记录长什么样子吧?假设一条记录是这样子的
id name
3 张三
那么它真实的样子是这样子

大家会发现,一条行记录分为(记录真实的数据 + 记录额外的信息)
我们继续拆开“记录额外的信息”里面的记录头信息(如下图)

相信大家一定会被各种属性,各种概念弄的一脸懵逼,我教大家一个张三丰式诀窍,不记等于记过之后又忘了,所以一开始不记这些乱七八糟的概念即可(哈哈哈~)
大家这时候只要关注上图里面的nextRecord属性即可,那么我门就可以来回答这个问题,页里面的行数据是怎么关联起来的?
他们通过记录头信息里面的nextRecord串成一条链表,如下图

大家看上图,总共三条记录(id:1 name:再见 id:2 name:伐木 id:3 name:机),这三条记录通过页里面的行记录的头信息的nextRecord字段串在一起了,成为一个单链表结构。
老师:是的,那么我如何在一个页 里面查找数据呢?因为你目前在一个页里面的记录是用单链表串在一起的,我搜寻数据难道要从头开始一条条往下搜么?
小机:老师这个问题问得好,如果是这么搜索的话,那我们之前铺垫的二分法不就是白说了?
其实是这个样子,如下图

第一步:我们会把一页里面的很多条行记录,拆分成若干组,然后将每一组里面最后一条记录(也就是这一组内最大的那条记录)的在该页内的偏移量抽出来作为一个槽(slot),按顺序存储到当前页里面靠后的位置,作为一个页目录(page directory)。
此时此刻,我们就应该知道怎么在一个页里面搜索数据了
第一步:查找一条记录之后,首先通过二分法确定该记录所在的“槽”,然后找到该“槽”对应的一组数据中里面主键值最小的那条记录
第二步:然后就是通过next record属性遍历这个槽对应的组里面的数据了,从最小的那条记录往后面找呀,找呀,直到找到目标记录!
老师:刚才我们一直在讨论在一个“页”里面的搜索,那如果数据很多,导致有很多“页”的时候应该怎么办?这些“页”是怎么关联起来的呢?
小机:这时候我们翻到这篇文章一开头讲解页的属性那个图,大家应该记不住了
帮大家回忆下,有一个属性叫做File header:里面有三个很重要的属性,FIL_PAGE_PREV(上一页的页号),FIL_PAGE_NEXT(下一页的页号),FIL_PAGE_OFFSET(页号),有了这三个重要的属性,是不是就可以把页和页之间穿起来了呢?
如下图:

像上面,页与页之间通过双向链表串在了一起......
老师:所以我们到现在讨论了,页与页之间的数据怎么关联起来的,页里面但的数据是怎么串联起来的?你能给我看一下一个完整的图么?
小机:没问题,今天已经完全化身为灵魂画手了~如下图

第一点:页与页之间是通过双链表串起来了,页里面的数据是单链表串起来了,而且在一个页里面为了快速搜索,使用了“槽”这种东西,让我们可以使用“二分法”快速搜索,简直无情~
老师:嗯,非常不错,但是如果当你数据特别多,导致有非常多的“页”怎么办呢?你现在是通过双链表串起来的,我在页之间搜索难道还要一个页一个页的往下搜索么,又变成了O(n)时间复杂度了~
小机:老师,听我慢慢道来~
上面我们讨论的2-3树还记得了么?
我们可不可以类推~当页太多的时候,我们用“向上融合大法”
就像下图:

最下面的那两个叶子节点存放了实际的数据,而为了在页与页之间快速搜索,我们会向上融合 抽出一个目录出来,也就是上图的“页10”,里面只记录了“主键+页号”(tips:聚簇索引情况)
这样子,我们就像新华字典那样子,以后在搜索记录,可以通过这个抽出来的“目录页”来快速定位了,同样,把二分法用的淋漓精致......
老师:那如果页的数据太多,多到你要建的“目录页”也太多了怎么办?
小机:如果“向上融合”大法一个不行,那我我就来多个(一顿烧烤不够,那就两顿
),类似下图:

把“目录页”和“目录页”再网上抽出一个目录页~
老师:嗯,确实不错,原来这就是B+树的来由了,一步一步,抽丝剥茧的描述出来,从上次JVM的讨论,我就觉得小机你很不错,那么照你所说,上面那个图中的聚簇索引也就是我们看见的用户存放在数据库中的一条条记录了,那么它的数据都是存放在叶子节点里面的,并且按照主键从小到大排列,而其他的节点也就只有一个主键值和页号用来做目录用途的,让我们更好更快的进行搜索~
小机:是的,老师,这样子我们就做到了,从宏观来说(页与页之间)是一个二分法Log(n),页之内也是一个二分法(Log(n)),所以总体来说就是一个二分法的速度来搜索,而且很关键的是他们在叶子节点之间有双链表串起来,而很多搜索的条件都是一个“范围查询”,完美符合这个结构,我直接顺序IO,磁盘顺序往后一划拉~就把数据都查出来了
老师:对了,你这里谈到了聚簇索引,也就是主键索引,只是当我们用主键去搜索的时候会很快速的利用这个聚簇索引找到数据,那如果我的搜索条件不再是主键呢,如果是其他的列?
小机:这时候就要提到“二级索引”+“联合索引”的概念了,其实二级索引和联合索引很简单,和上面的聚簇索引类似,只是不同之处在于
叶子节点就不在是所有的数据了,而是主键+你构造的二级索引列的值
目录节点也不是主键+页号了,而是页号+二级索引列+主键(这三点才能唯一)
这样子,搜索的时候用到了二级索引了,也是很快的
老师:但是我发现一个问题,因为你的二级索引里面只有二级索引列+主键,假设我这条sql语句不仅仅要搜索二级索引包含的那列该怎么办?
小机:这时就会这样子,首先通过二级索引定位到你要找到的记录的主键id,然后再通过主键id去聚簇索引中将你需要的数据搜出来,这个操作的名字叫做(回表)
老师:查两次感觉很浪费呀?有什么不查两次的办法?
小机:是的,是很浪费,你需要先顺序IO在二级索引中找到对应的主键id,然后去聚簇索引中根据你取出来的(零散的主键id)去聚簇索引中进行随机IO找数据。
所以我们建立二级索引之初,尽可能将你需要查询的列一次性放入二级索引里面,以后查找只要一次顺序io即可,但是如果你要查询的列特别多,其实不建议二级索引的列太多,这样子太浪费空间了,所以还是看情况斟酌~
老师:那说到底,有了这个索引,我们一直再说他的好处,那他带来的代价是什么?
小机:
既然一个索引就是一棵B+树,那么
第一点:我们用空间换时间,需要更大的存储空间来带来搜索性能的提高
第二点:就像我们最开始的2-3树的例子,如果不停的增删,其实会带来页面的频繁分裂,和页面回收
第三点:我们尽量让主键自增,这样子就会使得页面分裂和移位尽可能的减少......
其实这篇文章到这里,大家对索引应该有一个宏观的认识了,但是细枝末节还是很多的,需要大家更进一步的探索
我希望这篇文章能够让大家进入看山是山,看山不是山,看山还是山的境界。看到一条sql而不只是一条sql,它背后设计的索引结构,它应该怎么优化才能走索引,哪些情况会导致你不走索引......
其实这里随便列举一个简单的例子,本来不想写的,因为过于简单,一个很简单的例子,网上经常会说对索引列增加函数,那么这个sql就不会走这个索引了,大家看完这篇文章应该很清楚了
其实就是你对索引那列加了个函数,导致索引的值已经变了,它的B+树里面存放的是那列实际的值,你现在把人家值都变了,你去索引里面找个鬼阿~
这个例子,大家全当一乐......
END
如有收获,请划至底部,点击“在看”,谢谢!

欢迎长按下图关注公众号石杉的架构笔记

BAT架构经验倾囊相授




