社区团购模式

社区团购,又称社区拼团、社区新零售、社群团购,于2016年在长沙地区兴起,初是芙蓉兴盛等企业利用供应链优势,开始向社区提供在线拼团、送货到社区自提点的探索。与传统线下门店相比,这种社区团购模式省去了地租、人力成本;与传统电商相比,社区团购可以从原产地/工厂/大型中转仓直达社区,后一公里由团长负责或者由消费者自提,降低了每单履约成本。
社区团购商业模式是以微信小程序为载体整合多个社区团长社群资源,形成由商家集中化管理运营的预售+团购的社区商业模式。主要销售场景是由各快递代收点、社区便利店、社区物业、业主等发起的社区微信群,每个群都相当于一个社区店。社区团购开创了一种全新的团购模式,充分完美结合了电子商务和团购模式的优势,受到资本市场的追捧。天下没有新鲜事,社区团购也是商品流通的一种形态。
社区团购无疑也是零售行业的分支,零售企业最终的归属是要做好以顾客需求驱动的供应链管理模式。努力做到多批次、少批量、零库存。社区团购恰恰做到了“多批次、少批量、零库存。”从这一点来看,它的生命力很强。这也解释了为什么在这么多巨头角逐的零售战场中,社区团购能够杀出一条血路来。而且处于井喷的前期,往后走,在零售这个大拼图中,社区团购所占的比重会越来越大。另一个重要的因素,那就是社区团购走了一条融合之路。它是集天网、地网和人网于一身的。我们如果把实体店这种形式称之为地网,那么电子商务就称之为天网,而基于人脉圈的社交电商属于人网。三张大网各有优劣,而融合三者于一体的社区团购有顽强的组织创新力和强大的生命力。一方面,让团长落地为小区里的业主,或者直接是小区店主,可以让顾客上门提货,通过(兼职)共享的方式实现了过去需要大投入才能够完成的物理网络店铺;另一方面,通过小程序等电商平台,实现了交易的电商化;最巧妙的一点就是通过选择具有一定资源的人作团长,把她的人脉资源一网收尽,这些小区团购群都是邻居街坊,通过人带人的方式,可以实现快速的裂变。
无论现在流行是新零售还是智慧零售,核心就是要快速地匹配“人、货、场”。社区团购这种业态在一定程度上提升了这个匹配的效率。企业的创新就是要进一步提高效率。很明显,它的获客成本非常低,流通成本也只是做同城配送,不做末端配售,加上零库存,高周转,所以资金、场地等等都是极简的。
产品主要功能结构

下载个美团优选APP,一步一步点击一下看看,做个大致的了解。

用户类型和商业模式

用户类型:有需求的社区用户
商业模式:竞争 始于团长------终于供应链
目前在铺前期市场,抢占流量
赚差价

始于团长,止于供应链,供应链和仓储体系,是社区团购的重要基础。大型社区团购平台会拥有更好的选品、物流、运营能力、信息化能力。整个行业竞争越来越激烈,最终大家拼的也是供应链能力。
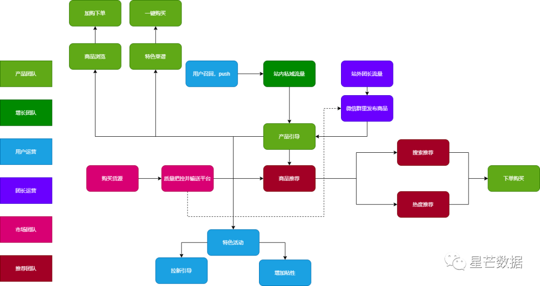
业务组织架构及角色


当然前期就是在大规模的铺市场,抢占流量,没个5年以上时间想要大规模盈利还是挺难的。
梳理部门业务流


这里姿势粗略的梳理一下,准不准确并不能保证,只是个梳理的思路。
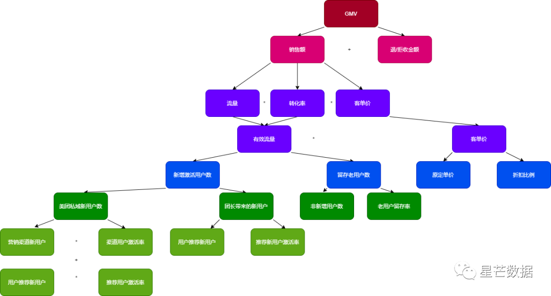
选择北极星指标

1)美团优选作为社交电商平台,给用户提供高性价比的商品,核心是交易,因此北极星指标应该和交易相关,即GMV;
2)美团优选现在正处于快速增长期,获客仍是业务重点,因此指标应与新用户的增长相关,即新增用户数;
3)美团优选现阶段策略重点是获得很好的用户体验,愿意继续在平台上消费,因此要提高用户的留存率和复购率,北极星指标应与活跃用户数(完成下单)相关。

新增用户数是一个静态指标,不能反映用户当前活跃程度,并且用户规模的增长不能反映用户从产品中获得核心价值,有可能仅是薅羊毛的一次行为,无法提示整个公司在往好的方向发展。

指标拆解


从行业调研到产品束流到业务梳理到指标确定到指标中拆解,接下来还会按照这个流程更新其他行业的拆解。




