介绍

近年来,我国短视频行业发展迅速。截止目前,我国短视频行业已经经历了四个阶段,分别是蓄势期、转型期、爆发期和平稳期。目前处在平稳期,竞争格局逐渐稳定,短视频平台探索更多元化和更深层次的商业变现模式。其中尤以抖音为代表,抖音,是一款可以拍短视频的音乐创意短视频社交软件,该软件于2016年9月上线,是一个专注年轻人音乐短视频社区。用户可以通过这款软件选择歌曲,拍摄音乐短视频,形成自己的作品。在2019.01-2020.01这一年间,抖音日活从2.5亿上涨4亿,涨幅达60%。
抖音主要功能结构


用户类型和商业模式

用户类型
OGC(品牌企业生产内容,可以理解为品牌的官方视频账号):主要发布企业广告(植发,化妆品公司广告)
PGC(专业生产内容,主要为明星,网红名人):主要制作专业视频、打造IP、提高影响力
UGC(用户生产内容,主要为普通视频生产者):原创视频、积累人气
广告商:寻找UGC或PGC合作、自己成为OGC
商家:开店、直播卖货
内容消费者:观看视频/直播、消遣、娱乐、学习、购买商品
MCN(MCN可以理解为网红经纪公司): 其主要工作是挖掘优质用户,签约合作,打造商业价值用户【协助内容制作给与流量曝光和商业变现机会】
商业模式
广告、信息流 广告费
电商带货服务费
流量费(内容生产者有时会从平台购买流量)
收取打赏服务费
用户充值(打赏)

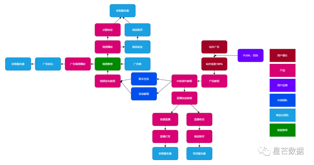
业务组织架构及角色


梳理部门业务流程

确定北极星指标


北极星指标:用户停留总时长

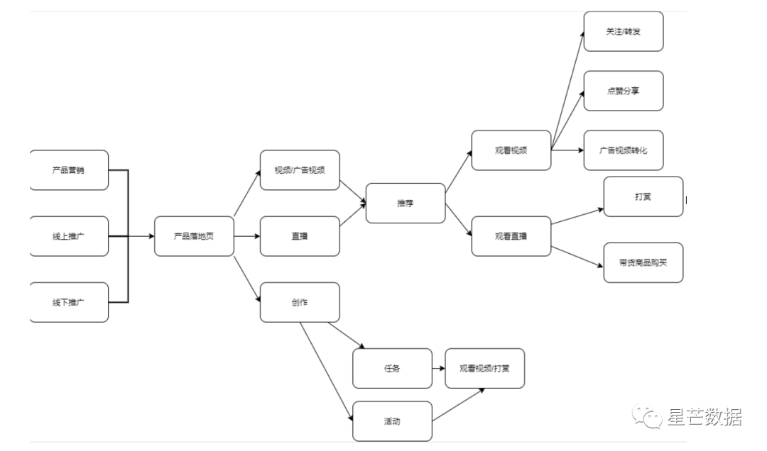
用户路线


指标拆解


从行业调研到产品梳理到业务梳理到指标确定到指标中拆解,接下来还会按照这个流程更新其他行业的拆解。
文章转载自星芒数据,如果涉嫌侵权,请发送邮件至:contact@modb.pro进行举报,并提供相关证据,一经查实,墨天轮将立刻删除相关内容。




