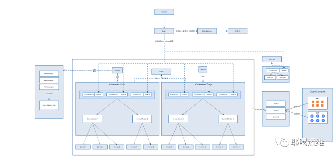
我的监控架构图

thanos 核心组件(目前用到的)
Sidecar 的作用
收集Prometheus信息上传到S3 并且供给 Store Gateway 查询
Store Gateway 的作用
当Query 请求Prometheus 之前的数据的时候会从S3 上拉取 让Query 查询
Query 的作用
整合的查询接口 提供给Grafana 出图
AWS 配置
创建一个用户 配置对应的IAM权限,创建一个ack,官方给的最小权限,我试过了权限不够,所以给了"s3:*",这个权限是没问题的
{
"Version": "2012-10-17",
"Statement": [
{
"Effect": "Allow",
"Action": "s3:*",
"Resource": [
"arn:aws:s3:::<bucket-name>/*",
"arn:aws:s3:::<bucket-name>"
]
}
]
}
部署的yaml 文件
因为我用的 Prometheus-Operator 会修改一下 Prometheus-promethtus.yaml 的配置
保证thanos 跟Prometheus在一个ns
prometheus-prometheus.yaml
更新一下 添加sidecar,注意添加的都要加上
apiVersion: monitoring.coreos.com/v1
kind: Prometheus
metadata:
labels:
prometheus: k8s
name: k8s
namespace: monitoring
spec:
alerting:
alertmanagers:
- name: alertmanager-main
namespace: monitoring
port: web
baseImage: quay.io/prometheus/prometheus
nodeSelector:
kubernetes.io/os: linux
podMonitorNamespaceSelector: {}
podMonitorSelector: {}
replicas: 1
resources:
requests:
cpu: 1
memory: 2Gi
ruleSelector:
matchLabels:
prometheus: k8s
role: alert-rules
securityContext:
fsGroup: 2000
runAsNonRoot: true
runAsUser: 1000
enableAdminAPI: true ### 添加的开启admin api 权限
serviceAccountName: prometheus-k8s
serviceMonitorNamespaceSelector: {}
serviceMonitorSelector: {}
version: v2.11.0
additionalScrapeConfigs:
name: additional-configs
key: prometheus-additional.yaml
thanos: ### 添加的
baseImage: quay.io/thanos/thanos ### 添加的
version: v0.11.0 ### 添加的
objectStorageConfig: ### 添加的
key: thanos.yaml ### 添加的
name: thanos-objstore-config ### 添加的
thanos-config.yaml
日志存储桶的ack
type: s3
config:
bucket: xxx # S3 存储的名字
endpoint: s3.us-east-2.amazonaws.com # S3 存储的端点,可以去AWS 官网查
access_key: xxx # ACKID
secret_key: xxx # ACK密码
addthanosconfig.sh
让thanos-config.yaml生效
#!/bin/bash
kubectl -n monitoring delete secret thanos-objstore-config
kubectl -n monitoring create secret generic thanos-objstore-config --from-file=thanos.yaml=thanos-config.yaml
thanos-query-deployment.yaml
--store= 这个通过服务发现链接两个svc
apiVersion: apps/v1
kind: Deployment
metadata:
name: thanos-query
namespace: monitoring
labels:
app: thanos-query
spec:
replicas: 1
selector:
matchLabels:
app: thanos-query
template:
metadata:
labels:
app: thanos-query
spec:
containers:
- name: thanos-query
image: quay.io/thanos/thanos:v0.11.0
args:
- query
- --log.level=debug
- --query.replica-label=prometheus_replica
- --query.replica-label=thanos_ruler_replica
- --store=dnssrv+thanos-store:10901
- --store=dnssrv+thanos-store-sidecar:10901
ports:
- name: http
containerPort: 10902
- name: grpc
containerPort: 10901
thanos-query-service.yaml
apiVersion: v1
kind: Service
metadata:
name: thanos-query
namespace: monitoring
labels:
app: thanos-query
spec:
selector:
app: thanos-query
ports:
- name: http
port: 9090
targetPort: http
thanos-query-alb.yaml
创建一个内网alb 给grafana 使用
kind: Ingress
apiVersion: extensions/v1beta1
metadata:
name: thanos-query-ingress
namespace: monitoring
annotations:
kubernetes.io/ingress.class: alb
alb.ingress.kubernetes.io/scheme: internal
alb.ingress.kubernetes.io/listen-ports: '[{"HTTPS":443}]'
alb.ingress.kubernetes.io/certificate-arn: xxxxxxxxxxxxxx
alb.ingress.kubernetes.io/target-type: ip
alb.ingress.kubernetes.io/backend-protocol: HTTP
external-dns.alpha.kubernetes.io/hostname: thanos.xxx.com
labels:
k8s-app: thanos-query-ingress
spec:
rules:
- host: thanos.xxx.com
- http:
paths:
- path: /*
backend:
serviceName: thanos-query
servicePort: 9090
thanos-store-statefulset.yaml
apiVersion: apps/v1
kind: StatefulSet
metadata:
name: thanos-store
namespace: monitoring
labels:
app: thanos-store
spec:
replicas: 1
selector:
matchLabels:
app: thanos-store
serviceName: thanos-store
template:
metadata:
labels:
app: thanos-store
thanos-store-api: "true"
spec:
containers:
- name: thanos
image: thanosio/thanos:v0.11.0
args:
- "store"
- "--log.level=debug"
- "--data-dir=/data"
- "--objstore.config-file=/etc/secret/thanos.yaml"
- "--index-cache-size=500MB"
- "--chunk-pool-size=500MB"
ports:
- name: http
containerPort: 10902
- name: grpc
containerPort: 10901
livenessProbe:
httpGet:
port: 10902
path: /-/healthy
readinessProbe:
httpGet:
port: 10902
path: /-/ready
volumeMounts:
- name: object-storage-config
mountPath: /etc/secret
readOnly: false
volumes:
- name: object-storage-config
secret:
secretName: thanos-objstore-config
thanos-store-service.yaml
暴露store的svc给query服务发现用
apiVersion: v1
kind: Service
metadata:
name: thanos-store
namespace: monitoring
spec:
clusterIP: None
ports:
- name: grpc
port: 10901
targetPort: grpc
selector:
thanos-store-api: "true"
thanos-store-sidecar-service.yaml
暴露sidecar的svc给query服务发现用
apiVersion: v1
kind: Service
metadata:
name: thanos-store-sidecar
namespace: monitoring
spec:
clusterIP: None
ports:
- name: grpc
port: 10901
targetPort: grpc
selector:
app: prometheus
感谢阳神的文档。附加一个链接,全是各种理论的,我是看这个搞出来的
https://www.qikqiak.com/k8strain/monitor/thanos/
文章转载自耶喝运维,如果涉嫌侵权,请发送邮件至:contact@modb.pro进行举报,并提供相关证据,一经查实,墨天轮将立刻删除相关内容。




