点击上方蓝字“小林玩大数据”,关注星标,一起成长!
个人简介:非科班双一流硕士,CAE仿真方向转行大数据,现杭州某大厂大数据工程师!
我可以给你提供最全的【大数据学习路线】;帮助你搭建大数据知识体系,从入门到精通;亲自指导你大数据工程师面试的简历该如何撰写!
前言
本文针对非科班生转行大数据所遇到的问题,提出一些切实的建议,以免小伙伴在学习过程中走弯路。
我依据自己转行所走过的一些弯路,总结了我自己大数据学习的详细路线,推荐一些我看过的大数据课程以及技术书籍,帮助各位小伙伴做一个资源筛选。
我能够理解每一位即将转行和正在转行的小伙伴,你们可能焦虑自己是否能够学好这么多的大数据知识,也可能正在担心35岁后的自己该怎么办?
曾经的我,也曾陷入同样的焦虑和迷茫情绪。这些情绪完全是由于自己在学习过程中,你所期望的高度和自己目前所处的高度的落差所导致的,都是正常的情绪。
但是我觉得我们也不要过于担忧,因为未来总是不可预测的,谁也不知道35岁以后的我们会做什么,我们不要过早的杞人忧天,也不要过早的限制自己,我们现在所选择的工作,未来不一定就得干到老。
所以,当前我们应该要先沉淀自己,打造自己在未来的核心竞争力,先攒到自己的第一桶金才是王道,有资本了,就有更多的选择和更大的可能。
1大数据发展前景
我根据我国发布的《第十四个五年规划和2035年远景目标纲要》,带大家看看以下一个指标。
在创新驱动这个类别中,数字核心产业增加值占GDP比重要从2020年的7.8%,到2025年要增加到10%。这个概念大家可能还不是很敏感,跟着小林继续看下面另一张图。

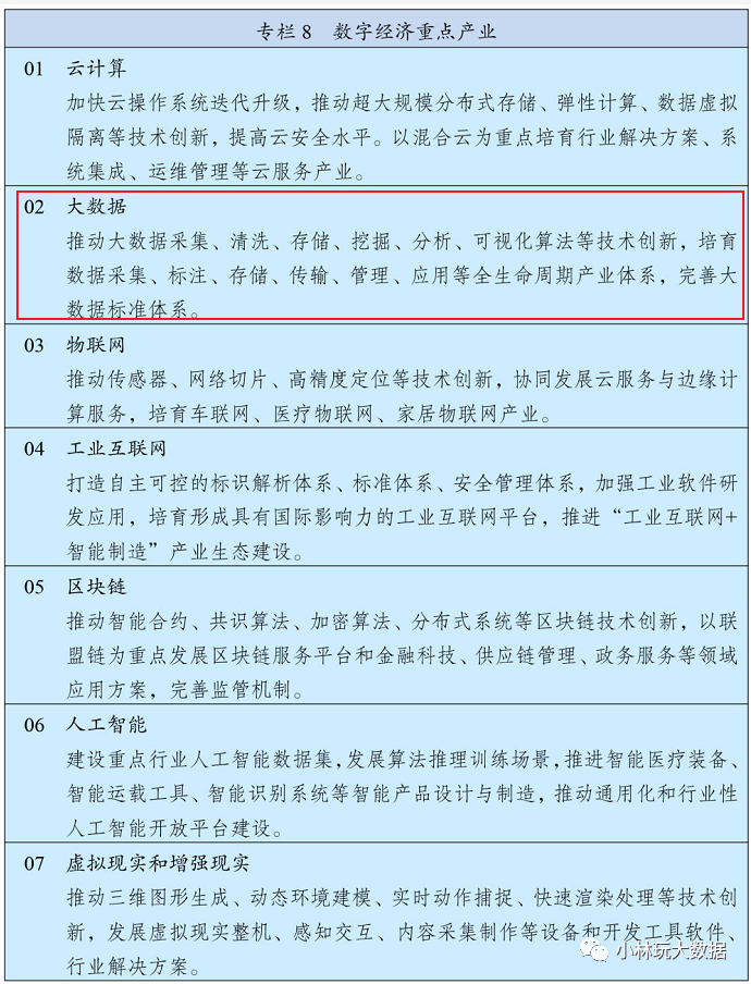
我国在大力发展的数字经济核心重点产业中,其中包括大数据领域,如下图所示。政府大力推动大数据领域技术发展创新,实现数字化转型,大数据在未来有较大的发展潜力!

2020年是我国5G的元年,国家在大力建设 5G 的基础设施。2021年,5G手机可能会逐渐增长,将会是大数据爆发的1年。5G网络所产生的数据速率:每秒 10G 的数据量,这会使得各个公司的数据量爆发式增长。
此外,我国第一批大数据专业在2017年开设,2021年第一批大数据专业学生才毕业。因此,大数据领域人才紧缺,需要大量的数据研发、数据分析以及数据挖掘工程师。
2学习路线总论
未来想在互联网发展,应该怎么学?就大数据方向来说,我个人认为主要有三个方面:
第一,计算机基础知识是不可或缺的,如果你拥有扎实的基础知识,在遇到问题时可以快速认识到问题的本质,从而解决问题。我至今在不断在加强自己计算机基础知识的学习;
第二,大数据框架的技术原理,对于重点框架要重视企业级调优以及源码的学习。
第三,项目实战。学习了大量的技术需要结合项目场景去应用,才能加深你对技术的理解。
大数据是一个进可攻、退可守的方向。
进可以往人工智能方向发展,但是需要非常扎实的数学知识。
我非常赞同我导师曾经跟我说的一句话:“任何问题,最终都会归咎于数学问题”!因此较好的数学能力可以支撑你不断的挑战新的问题!
退可以往大数据应用开发方向发展,但是需要丰富的框架使用和调优经验。
2.1计算机基础
精通一门语言:Java,C,C++,Python,Go,Scala,等等。(大数据建议选择 Java
、Scala
或者Python
)我自己学习的是Java语言,语言只是一门工具,无需太过纠结。数据结构与算法:链表,队列,堆,二叉树,排序,查找,贪心,回溯等。 计算机网络与基础:OSI七层体系,常用的TCP/IP四层体系。 操作系统:进程与线程,乐观锁与悲观锁,缓存一致性,CPU时间片调度。 数学:高等数学,线性代数,概率论与数理统计。
推荐数学是考虑到一些小伙伴要进一步往 AI 方向发展,而数学是机器学习的基石。你只有拥有了这些底层基础,才能支撑你走得更远!
2.2大数据组件
整个大数据知识体系学习需要花较长的时间,大数据框架也比较多,下图是我自学大数据的技术栈。我是依据目标企业的招聘要求,选择以下技术栈学习,还有其它的框架,可以视情况而定,选择要不要学。
Java是基础工具,我个人是学完JavaSE,重点对集合、多线程以及JVM
进行深入学习,JavaEE没有花时间学。如果你时间充裕,比如大二或者研一同学,可以深入学习JavaEE
,再进行后续的学习也行。
目前企业生产基本使用的是 Linux 系统,掌握 Linux 基本原理是未来必备技能。
Hadoop 是分步式系统基础架构,主要解决海量数据的存储和海量数据分析计算问题,包含HDFS,MapReduce,Yarn 三个组件。其它框架在此不作介绍了。

针对一个技术框架如何学习,可以参照我下面这个视频!我总结了框架学习要按照阶段去学,循序渐近,而不是一蹴而就,急功近利会导致你技术学的不够深入不说,更重要的是浪费了你的时间。
2.3项目实践
大部分非科班同学都会遇到的痛点,在学校没有实际的项目。但是找工作的时候,简历上至少需要2~3个项目,并且要有1~2个亮点项目。比如在某个项目中,你遇到什么困难,采用什么技术解决的?做了哪些优化?
关于项目这块,后面我有项目实战推荐!
3学习资料推荐
我自己作为一名非科班转型者,深知一份好的入门学习资料可以节约多少时间。因此,我对自己自学以来的历程,做了一下复盘,并且把我自己的学习路线以及自学的学习资料推荐给大家。
希望能够给转行的小伙伴们一点参考。主要包含了计算机基础知识、大数据框架学习、项目实战三个模块相关的入门视频和好的书籍推荐!
建议零基础同学先学习Java语言基础语法,一个月左右便可以把JavaSE学完,后续找面经查漏补缺!
之后搭建Linux虚拟机平台,为后续大数据框架学习作准备。
因为我的时间比较紧急,不仅要完成导师布置的任务,还要挤出时间学习。所以,我的计算机基础知识是穿插在大数据框架学习中间,面试前重点刷了一些常见的面试题。以下是我刷的Java面试题博客链接。
最全Java面试总结:
https://blog.csdn.net/thinkwon/category_9731418.html
3.1基础
编程语言基础:Java基础是所有后续大数据学习的基石。我最开始是通过看书学习,看完后没有什么感觉,幸好之后找到了尚学堂高淇的300集,这个视频里把每一个知识点都讲的非常全面,也会有详细的案例。如果你是零基础,建议看视频入门,代码一定要自己敲一遍,切忌眼高手低!
高淇三百集:
https://www.bilibili.com/video/BV1oy4y1H7R6?p=16
Java 书籍推荐《Java编程思想》,有在线中文版,网上找不到,微信找我要。
此外,还有Scala语言,因为后续要学到 Spark、Flink等框架,这些框架采用Scala编程极为灵活,所以需要学习Scala的编程规范。关于Scala学习,推荐尚硅谷老师的视频。
尚硅谷Scala语言入门:
https://www.bilibili.com/video/BV1Xh411S7bP?p=50
注意:在这个阶段,Scala 语言可以先不学,可以在学习 Spark 之前学习!
数据结构与算法:强烈推荐左神的视频,他讲的内容基本上和企业面试相关,通俗易懂。我当时看的是一个在牛客网上讲视频:其中包括算法初级和进阶。在听这个视频前,最好去了解下基本的数据结构!可以从下面百度网盘中获取视频资料和课件!看完视频后,具备一定的基础了,可以把剑指offer刷完!
数据结构与算法视频链接:
https://pan.baidu.com/s/14bGK2Wva2MbyviIKjkhNNQ
提取码:3ojw
如果网盘链接失效,请添加我微信:a934614406,备注【左神算法】,我重新给你发一遍!
计算机网络与基础:我当时看的是B站方老师讲解的视频,讲的比较全面透彻,而且时间也不是很长,总共42节,每节平均40分钟左右,一周左右便可以看完,针对非科班同学特别友好!要留大把时间给后面技术框架学习,听完视频,可以去搜一搜相关的面经,可以查漏补缺。
方老师计算机网络链接:
https://www.bilibili.com/video/BV1yE411G7Ma?p=23
操作系统:操作系统知识比较多涉及到的内容也比较细,如果你的时间充裕,且不着急面试找工作的话,你可以去B站搜索哈工大李治军老师的课程,老师会用Linux内核代码得视角帮助你理解操作系统得原理。
操作系统链接:
https://www.bilibili.com/video/BV1d4411v7u7?from=search&seid=15412161143884682127
如果你时间紧急,想直接应对面试,这里给你分享一份总结好的操作系统重点面试知识!
请添加我微信:a934614406,备注【操作系统】,我给你发一份详细的操作系统面试知识!
数学理论基础:大数据与人工智能结合,那么数学基础是不可或缺的。但是,数学是学不完的,也没有几个人像数学专业的同学或者博士那样精通数学,所以大家要认识到,入门 AI 只要掌握数学中的基础知识就好,主要包含:高等数学、线性代数、概率论与数理统计三门课程。这里为大家整理了三篇简易的数学入门文章:
高等数学:https://zhuanlan.zhihu.com/p/36311622
线性代数:https://zhuanlan.zhihu.com/p/36584206
概率论与数理统计:https://zhuanlan.zhihu.com/p/36584335
推荐笔记:《机器学习的数学基础》和《斯坦福大学机器学习的数学基础》
链接:https://pan.baidu.com/s/1mEPLOurp57IZL9GNOwx2sw
提取码:iihb
如链接失效,请加我微信:a934614406,备注【数学基础】
3.2大数据框架
Linux:无论你做的是后端还是大数据,Linux
已经成为企业筛选人才的一个标准。我极力推荐观看尚硅谷韩顺平老师的Linux入门视频教程,清华大学的学霸,课程逻辑清晰,讲解透彻。
国内入门Linux
课程几乎选择该门课程。这也是我学习印象最深刻的一门课,看完后,只能一句,居然还能讲的的这么清晰!
尚硅谷韩顺平Linux链接:
https://www.bilibili.com/video/av21303002
可以结合《Linux就该这么学》这本术一起学习,加深对
Linux
理解!
Hadoop(重点):Hadoop
是大数据技术中最重要的框架之一,是学习大数据的第一课。
目前,Hadoop
已经从1.x
版本发展到现在的3.x
版本。Hadoop
一共包含3个组件:分别是最强的分步式文件系统HDFS
,海量数据并行计算框架MapReduce
,流行的资源管理系统Yarn
。
任何框架的学习,先搭建好环境,线上跑一个测试案例,之后再深入其原理。
HDFS有伪分布式、完全分步式以及高可用架构模型,重点了解HA架构模型以及各个角色的职责。
HDFS的架构模型主要包括以下角色:Namenode
(Active、Standyby
),Datanode
,JournalNode
,DFSZKFailoverController
(ZKFC
),SecondNamenode
。
虽SecondNamenode
应用较少,但还是要了解其工作机制。
MapReduce
的核心思想、详细工作流程,Shuffle机制也要重点掌握,面试会问。
Yarn
资源管理系统不仅适用于MapReduce
计算框架,同时也会被用于Spark
计算框架,所以它的工作机制也非常重要。
我推荐大家学习尚硅谷的Hadoop
教程,从原理到生产实践调优,再深入源码,非常透彻。
尚硅谷Hadoop
链接:
https://www.bilibili.com/video/av21303002
可以结合《Hadoop权威指南》第四版学习。
如果对 Hadoop 源码感兴趣,可以参考《Hadoop技术内幕》(董西成)和《Hadoop2.x HDFS源码剖析》这两本书。
ZooKeeper:ZooKeeper
是一个分步式协调管理组件,主要的典型应用场景是数据发布/订阅、分步式协调/通知、集群管理等。
你可以结合《从Paxos到ZooKeeper》这本书结合一起学,这本书不仅阐述了CAP
理论,把ZooKeeper
的核心原理讲的很透。小白可以从下面这个视频入门。
尚硅谷ZooKeeper链接:
https://space.bilibili.com/302417610/video?keyword=ZooKeeper
注:视频仅作为初学者入门,要深入学习还需要看书和研究官方文档。
Hive:Hive
是一款开源数据仓库工具,它可以将结构型数据映射成一张表,但其底层使用的是MapReduce
,提供类SQL
查询,一般称之为HQL
。
初学者入门Hive
,可以从视频开始,重点需要了解内部表与外部表的区别,以及分区分桶等。
如果你要深入学习其内部原理及调优,可以去读一读《Hive编程指南》和Apache
官方文档,对企业级的调优有详细的阐述。
尚硅谷Hive链接:
https://www.bilibili.com/video/BV1EZ4y1G7iL
HBase:HBase
是一个结构化数据的分步式存储系统,可扩展也支持海量数据存储的NoSQL
数据库,是每一个大数据从业者应该要掌握的基本框架。重点要掌握其架构原理,各个角色职责,Compact
流程和Region
流程。下面是入门 HBase
的视频教程。
尚硅谷HBase链接:
https://www.bilibili.com/video/BV1Y4411B7jy
注:可以结合《HBase权威指南》和《HBase实战中文版》两本书,加深对 HBase 的理解。
Redis(重点!):Redis
是一个开源的 key-value
存储系统,支持存储的 value
类型相对更多,并且支持各种不同方式的排序,为了保存效率,数据都是缓存在内存中。
该组件无论是后端还是大数据,都是必会的一个框架。我学习一个新技术,先是通过视频入门,之后再去看相关书籍和官方文档,深入理解技术细节。
Redis
推荐大家看尚硅谷周阳老师讲的,就是该课程有点老,很多新的特性可能无法了解。我贴出了两个Redis
课程入门学习链接:
尚硅谷周阳老师Redis
链接:
https://www.bilibili.com/video/BV1oW411u75R
2021最新入门到精通Redis
链接:
https://www.bilibili.com/video/BV1Rv41177Af?p=4
推荐书籍:《Redis设计与实现》和《Redis 深度历险:核心原理与应用实践》
Kafka(重点!):作为高吞吐量的分步式发布订阅消息系统,Kafka 可以处理消费者规模的网站中所有动作流数据。
这里建议:先了解 Kafka 是解决什么问题的而产生的,再了解其基本架构,最后深入理解核心实现原理。
下面是 Kafka 入门视频链接:
尚硅谷Kafka入门链接:
https://www.bilibili.com/video/BV1a4411B7V9
推荐书籍:首推《深入理解 Kafka:核心设计与实践原理》,想要深入了解 Kafka 源码的,你可以跟着《Apache Kafka 源码剖析》一起看,可以让你顿悟!
Spark(重点!重点!重点!):Spark
支持了 Streaming
、SQL
、GraphX
、MLLib
等应用。但相较于 Hadoop
中的 MapReduce
计算框架,Spark
速度快10到100倍左右
另外,计算过程中,如果某一节点出现问题,事件重演的代价远低于 MapReduce
。Spark SQL
可以对结构化数据进行处理
Spark Streaming
主要用于实时流数据处理场景,支持多种数据源,DStream
是 Spark Streaming
的基础抽象
Spark MLlib
提供了常见的机器学习功能的程序库,GraphX
主要用于图计算。下面是我为大家筛选的 Spark 入门学习链接,这个视频主要是基于Scala 2.12
版本讲解,对最新的 Spark3.0
作了详细的介绍,是一套小白入门学习的好资料。
2021Spark
从入门到精通链接:
https://www.bilibili.com/video/BV11A411L7CK
注:学习 Spark 之前,一定要先学习 Scala 语言。在编程语言基础中,已经给出了 Scala 的详细学习推荐!
推荐书籍:《learning Spark》、《深入理解Spark 核心思想与源码分析》
Flink(重点!重点!重点!):Flink
是一个分步式处理引擎,用于对无界和有界数据流进行状态计算。Flink 计算具有快速、灵巧、结果准确以及良好的容错性等一系列优点,被广泛用于各行各业的流式数据场景。
目前,国内形成以阿里为首的企业,腾讯,京东,滴滴,携程,美团等,都在使用 Flink
框架。Flink 在大数据的流式计算占据着非常重要的地位,每一个大数据人都应该要掌握这门技术。
Flink
给大家推荐的是尚硅谷武老师的课,清华毕业的武老师把技术知识点剖析得非常透彻,该课程主要包含两个模块:Flink 理论基础和基于 Flink 得电商用户行为分析项目实战。
尚硅谷Flink链接:
https://www.bilibili.com/video/BV1Qp4y1Y7YN
推荐书籍:《Flink原理、实战与性能优化》
数据挖掘和机器学习这部分内容,我目前还没有学习,等后续我学完后,再整理这部分内容给大家作个参考。
3.3项目
关于项目,这是咱们非科班同学在面试时最薄弱的一环。在学校,你几乎很难去做一个实实在在的落地项目,因为基本接触不到相关的项目。
因此,我建议大家要提前计划实习,通过实习让自己获得项目经验。我是从研二上学期开始自学编程的,本科粗浅的学过一点 C++,算是有一点点基础。
当时,我一边帮导师做自己专业相关的课题项目,一边学习大数据技术。下图是我自学时做的部分笔记。

如果你现在处在大二、研一这个阶段,你可以提前计划实习,在实习公司主动去了解一些相关的落地项目;但如果你即将面临找工作,并且各个技术栈还没有学完,你可以先把基础技术框架过一遍,然后参照我给你推荐的下面几个项目。
尚硅谷大数据电商数仓项目链接:
https://www.bilibili.com/video/BV1Hp4y1z7aZ
技术选型:Hadoop+ZooKeeper+Hive+Flume+Sqoop+Kafka+Azkaban+Kylin+Spark
这个项目主要是讲解了数据仓库的架构模型,实现了数仓项目的闭环,从数据采集到数仓建模,再到数仓应用等。项目中还涉及到一些其它技术,中间可以穿插着学习。
在面试过程中,首先要把项目架构说清楚以及技术选型的原因,是否有其它替代方案;其次说明你在项目中碰到了什么问题,你用什么方法解决该问题的;最后要清晰的能表述出你负责的部分的代码逻辑。
虽然说,电商数仓项目比较普遍,但在没有项目的情况下,可以作为基础项目。
尚硅谷大数据实时处理(SparkStreaming
)项目链接:
https://www.bilibili.com/video/BV1tp4y1B7qd?spm_id_from=333.788.b_636f6d6d656e74.27
该项目基于SparkStreaming对电商平台的用户行为以及订单业务,通过不同的指标和维度,进行实时的分析和计算。主要包括数据产生,数据传输,数据计算以及最终的数据可视化。
可以掌握SparkStreaming实时计算的流程,还可以掌握大数据采集框架、高并发的分步式消息队列、基于内存的高吞吐的实时计算技术、以及海量存储毫秒级查询的数据库。
Flink实时项目:这个项目是我自己私藏的项目,你可以添加我的微信,给你发 Flink 项目资料。
声明:上述提及的所有书籍和学习资料小林大部分都亲自学过,均为小林友情推荐,绝不含任何广告性质!
4面试
找工作对于每个人来说都是一项浩大的工程,我还记得第一次面试时,心中的不安感。我是在研二下学期开始着手准备秋招的,当时因为疫情原因还没有返校。
如果你在实习且不能转正的,你可以在7月份左右准备各个公司的提前批招聘,但要注意该公司的提前批对秋招应聘是否有影响,因为提前批基本都是神仙打架,我当时只是为了积攒面试经验。
对于大部分人来说,最重要的是秋招,或者年初的春招,我给大家从获取招聘信息的途径和面试经验两个方面去分享下我的经历。
4.1如何获取各个公司的内推资格?
推荐大家关注内推军、校招巴士两个公众号,就是加入了号主建的一个内推群,号主每天会更新各个大厂的内推码。 如果你想去字节跳动,可以关注内推熊这个公众号,号主是字节算法工程师,已经内推接近1000人进字节,特别靠谱。 牛客网:在牛客网,各个公司的员工会直接贴上内推码,一般要求你把简历通过邮件发给部门领导,一定要记住,要看清格式要求再发,否则没有人会回你。 有个网站叫超级简历,整合了各大企业的校园招聘入口,地址:https://www.wondercv.com/jobs/。 如果你有之前认识的师兄或者朋友在某个企业工作,可以问问他们了解一些秋招情况,顺便让他们帮你内推。 关注目标企业的微信公众号,他会发布当年的招聘行程,根据行程去离你自己城市最近的那个大学,参加宣讲会。 BOSS直聘上,也可以投递向很多公司投递简历!
基本上,小林秋招主要通过上述方式投递自己的简历,但还需要要注意以下几点:
一个公司切记不要投递多个岗位,否则 HR 不知道你到底能胜任哪个岗位。 可以先投一些小公司,积攒一些面试经验后,再去投你的目标企业,但也不要等到很晚。 简历投递时间:周二——周四的 8:00-17:00。周一HR一般会开会作周计划,周五一般是周总结会,HR没有时间去看邮箱。 简历最好针对性的制作,结合每个岗位的具体要求和自身能力来写,可以重点突出自己的底层能力(沟通能力、管理能力、解决矛盾能力等等)和技术能力。
4.2面试经验
我整个秋招投递了100多家公司,见识了各种各样的面试现场。这里强烈建议大家,在面试后的第一时间,去做下面试总结,以提高自己在某些技术上的不足。
通过不断的总结,你会了解到,每个公司技术面试的问题都相差不大,特别对于应届生,要求你计算机的基础知识特别扎实。
当然,还有一个最重要环节,就是自我介绍,需要你自己提前根据自身情况去写好,切忌去念简历上已经存在的信息
多去表达一些你自己的经历以及能证明自己能力的事情。要求语言简练,突出你自己最擅长的技术领域。
例如:以下是我秋招面试时的自我介绍
面试官,您好!我叫XXX,首先感谢您在百忙之中,抽出时间来给我面试!
在研究生期间,我在完成自己的学业任务以外,主要利用课外时间自学了计算机基础知识(数据结构与算法、计算机网络基础)、JavaSE(如集合、多线程,JVM)、Hadoop、Spark。我曾经参与过 XXXX 项目研发,主要负责了 XXXXX 设计和 XXXXX 分析两个模块。此外,在学习之余,我比较喜欢通过博客、知乎等各种平台分享自己所学的知识。在生活中,我是一个乐观开朗的人,我会通过摄影和篮球给自己释放压力。我特别喜欢贵公司的 XXX 文化(要主动提前去了解),期待能与你共事!
在面试中,一般需要注意以下几个点:
遇到不会的算法题,要积极主动和面试官沟通以寻求解题思路 坦诚地面对问题,进行真诚的表述(千万不要对只是了解的技术,假装自己会,面试官一眼就能看穿) 专业对口未必就能旗开得胜,非科班同学面试时一定要自信
5总结
上述给大家分享的学习路线以及学习资料大部分都是我亲自学过一遍的,对于新技术,我基本都是以视频入门,之后再通过书籍和 Google去查漏补缺,深入技术原理
遇到相关问题推荐大家去 Google
、StackOverFlow
寻找答案。此外,大家在学习的过程中,要记得去博客或者知乎分享自己的知识,没有输出,你的输入会大打折扣!
回首研究生三年,其中一边帮导师做项目,一边学习,这段时间过得非常充实且充满着压力。不仅要顶着导师布置的项目任务压力,一边还要为自己找工作做准备,属实不易。最后,希望每一位小伙伴,能够早日收割自己满意的 offer
。




