
“信创”即信息技术应用创新,它与“863计划”“973计划”“核高基”一脉相承,是我国IT产业发展升级采取的长久之计。信创建设从关键环节核心组件的自主创新入手,从党政军和关系国计民生的关键行业试点,为国产IT厂商提供了实践创新的沃土,从而逐步建立自主的IT底层架构和标准,实现全IT全产业链实力和结构的优化升级。
一、信创政策支持
信创不单是全球信息安全事件频发、中西摩擦加剧的伴生概念,更是我国IT供应链寻求产业升级的实现手段。早在20世纪80年代,我国政府对IT底层基础软硬件的自主创新就提出了相关要求,但由于信息基础软硬件的关键技术及标准被国外IT巨头垄断,诸多系统性风险与安全隐患无力解决。
自2018年开始,在“华为、中兴事件”催化下,信创进入快速推广期。今年,“十四五”纲要提出加强原创性科技攻关、提高高端芯片、操作系统、人工智能算法等关键领域研发突破与迭代应用,并将增强信创供应链安全保障能力列为重点工作。未来,中国IT产业的基础硬件、软件、应用软件、信息安全等诸多领域将迎来新一轮的增长曲线。
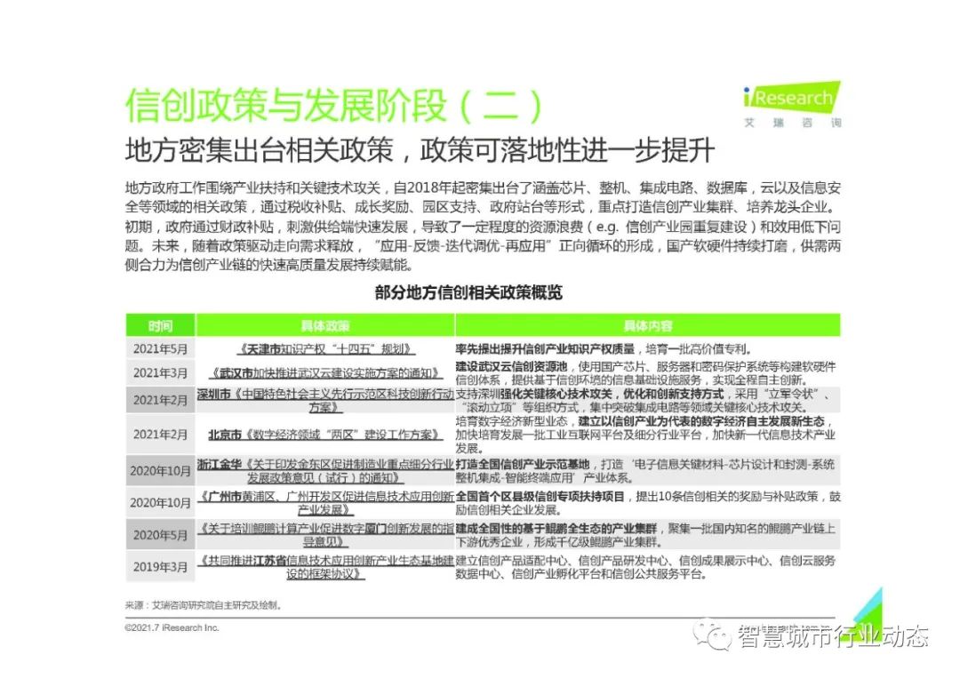
地方政府工作围绕产业扶持和关键技术攻关,自2018年起密集出台了涵盖芯片、整机、集成电路、数据库,云以及信息安全等领域的相关政策,通过税收补贴、成长奖励、园区支持、政府站台等形式,重点打造信创产业集群、培养龙头企业。
初期,政府通过财政补贴,刺激供给端快速发展,导致了一定程度的资源浪费和效用低下问题。未来,随着政策驱动走向需求释放,“应用-反馈-迭代调优-再应用”正向循环的形成,国产软硬件持续打磨,供需两侧合力为信创产业链的快速高质量发展持续赋能。
二、信创市场格局
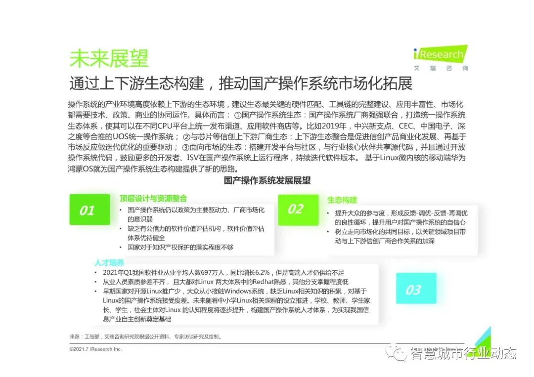
从现状来看,中电子、中电科和华为率先入局,在信创市场上占据较高的份额。信创最初落地于党政市场,因而有相关背景的企业最先入局,布局较为完善。中电子和中电科有着丰富的政府项目运作经验,通过“控股、持股或者战略投资”的方式,率先构建了自己一套较为完善的信创服务产业链。另外, 华为作为中国重要的民营企业,不断在芯片、存储、数据库、操作系统等方面寻求突破,通过“生态联盟、开源社区”等方式,构建信创产业链。除此之外,航天系、中科系、浪潮、紫光等各方力量也在借信创风口,不断补足自身的能力,在局部地区、局部环节、局部市场进行了布局。
从产业发展来看,未来随着信创建设向行业信创的推进,必然会有越来越多的厂商参与进来。现市场上的玩家也在着力适配上下游,增强自身的兼容性,构建自己的生态。信创会带来IT标准的重构,新的标准为IT市场上的厂商提供了新的机会,进一步可能带来产业链的重组和市场洗牌。因此,短期内,借助信创风口,市场将会充分迸发活力,呈现百花齐放的状态;长期来看,随着产业的发展成熟,集中度会提高,向具备技术护城河的头部厂商聚集。
三、信创产业图谱

四、信创落地与解决方案



以下为2021信创产业报告全文。
回复本订阅号“信创20211005”,可下载本文献。


























































































来源 | 转自艾瑞咨询,版权归原作者所有
编辑 | 邱峰、罗兵,张钦煜
审核 | 张祥、吴斌、数字理政研究院、中通协大数据分会
投稿 | 收稿邮箱SmartCityOfChina@126.com
声明 | 转载此文出于传递更多信息之目的,并不意味着赞同其观点或证实其描述,文章内容仅供参考,如有侵权或违反微信公众平台运营规范,请联系SmartCityOfChina@126.com删除。







