作者徐晨亮,MySQL DBA,知数堂学员。热衷于数据库优化,自动化运维及数据库周边工具开发,对MySQL源码有一定的兴趣
一、背景
众所周知,MySQL5.7对于半同步增强的其中一个部分是对ack确认动作的改进。在5.6下的半同步的ack确认是在storage commit之后,这就带来了两个问题
master上先做了引擎层提交,再去确认ack,那么master上的其他会话对于改数据是可见的,这就可能引起业务问题
引擎层已经做了提交,在等待ack响应的间隙,并不能保证binlog已经传输到了slave,这就可能造成slave丢数据的风险
二、那MySQL5.7的增强半同步是如何解决这些问题呢?
首先,MySQL5.7增强半同步将ack确认放到了引擎层提交之前,这样在等待ack的过程中,主库上的其他会话对该数据是不可见的,这就避免了以上的第一个问题。其次,master必须等待接收到ack响应后引擎层提交,也就是说从库必须接收到binlog存入relay log以后,这个动作才算完成,这就保证了从库不会丢数据。
以上是我们的常规认识,但是细想一下,增强半同步是不是真的就完美了呢?
万一主库binlog未落盘,而slave上已经接收到了binlog,此时master宕机,是不是会造成slave比master多数据呢?
万一在等待ack响应或者接收到ack后引擎层提交之前,客户端断开了连接又会发生什么呢?
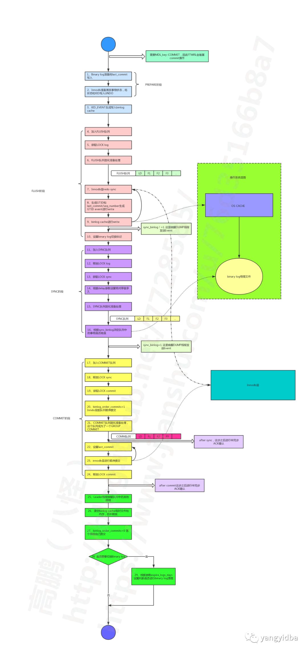
要解释以上问题,那么不得不先讲下binlog提交的三个阶段
flush阶段(将redo刷入redo log并刷盘<由参数innodb_flush_logs_at_trx_commit决定>),写入binlog文件<只是写入到os的缓存中>
sync阶段(调用fsync,将binlog刷入文件落盘)
commit阶段(引擎层完成数据提交,并将binlog信息写入redo log)
问题1:
知道了以上的知识以后,我们再来看第一个问题,这个问题实际上就变成了master产生binlog后是在落盘前通知dump thread还是在binlog落盘之后通知dump thread。
查看下binlog提交的源码(摘自重庆八怪) flush阶段
flush_error= process_flush_stage_queue(&total_bytes, &do_rotate,&wait_queue);//进行binlog的从binlog buffer或者临时文件写入到binlog文件(注意是写到kernel buffer还没做fsync),同时触发innodb的组提交逻辑,innodb组提交的逻辑代码是阿里的印风兄写的,我请教过他。
update_binlog_end_pos_after_sync= (get_sync_period() == 1);//sync_binlog参数 如果为1则为真如果不为1则为假
if (!update_binlog_end_pos_after_sync)//如果sync_binlog=1则 这里不发信号给dump 如果不是1则发信号进行dump
update_binlog_end_pos();
sync阶段
if (flush_error == 0 && total_bytes > 0) //这里进行sync binlog,
{
DEBUG_SYNC(thd, "before_sync_binlog_file");
std::pair<bool, bool> result= sync_binlog_file(false);
sync_error= result.first;
}
if (update_binlog_end_pos_after_sync) //如果sync_binlog = 1 这里才发送信号给dump线程通知进行发送binlog
{
THD *tmp_thd= final_queue;
while (tmp_thd->next_to_commit != NULL)
tmp_thd= tmp_thd->next_to_commit;
if (flush_error == 0 && sync_error == 0)
update_binlog_end_pos(tmp_thd->get_trans_pos());
}
以上代码可以比较清楚的知道,只有当sync_binlog !=1的时候发信号给dump thread,而在sync_binlog=1的时候,那么通知dump thread的动作会发生在sync阶段,即binlog在master上落盘以后
实验过程如下( sync_binlog=1
):

在slave上
stop slave io_thread;
在master上
(root:db1@xucl:22:49:17)[xucl]> begin;insert into t values(13);commit;
Query OK, 0 rows affected (0.00 sec)
Query OK, 1 row affected (0.00 sec)
此时session会卡在等待ACK响应上,再看master的binlog位置点

可以看到binlog位置点已经发生变化,并且已经落盘了,但是session还是处在等待ack上,也就验证了我们之前的说法。
问题2:
针对问题2,我们先以实验开头
同样先停止slave上的iothread且sync_binlog=1的情况下
session1(master)

session2(master)

接着kill掉session1

通过show processlist可以发现,虽然session1被kill了,但是session1并没有回滚,而是会继续等待超过rpl_semi_sync_master_timeout时间后,半同步会转成异步复制完成提交动作。在这个过程中,被kill的会话仍然持有commit mutex(LOCK commit),并且会阻塞其他会话更新,不信我们可以尝试下。

可以看到的是thread 403这个会话的状态处于query end的状态,这个状态的意思就是卡在了2pc提交阶段,具体在哪个阶段呢?还是参考了八怪的文章,这里的线程id为403的会话其实是卡在了 MYSQL_BIN_LOG::change_stage
函数上,因为它无法获取到commit mutex(LOCK commit),因此也无法完成2pc提交。
简单示意过程如下
| session1(master) | session2(slave) | session3(master) |
|---|---|---|
| - | stop slave io_thread; | |
| insert into t values(16); | - | - |
| - | - | kill session1; |
| Waiting for semi-sync ACK from slave状态为被killed | - | 此时16并不可见 |
| 超过rpl_semi_sync_master_timeout后(我这里设置200s) | - | 观察到session1已经完成提交,并且16已经可见 |
三、那为什么会话被kill以后并不会回滚呢?
MySQL对于会话断开处理如下:
/* Check thd->killed every 1,000 scanned rows */
if (--cnt == 0) {
if (trx_is_interrupted(prebuilt->trx)) {
ret = DB_INTERRUPTED;
goto func_exit;
}
cnt = 1000;
}
MySQL时刻去检查线程的状态,如果有埋点的情况下,会进入到 func_exit
,进行相应的回滚处理。这也就解释了我们上面的实验过程,在到了commit阶段以后,没有这样的埋点处理,因此也就会继续等待ack响应,达到超时以后最终完成引擎层提交。
四、结论
为了数据安全性,还是建议设置
innodb_flush_log_at_trx_commit
及sync_binlog
都为1采用MySQL5.7的增强半同步(没有理由不选择)
如果出现增强半同步下并且不允许退化为异步复制的情况下,可以让数据库还是处在等待状态,尽快恢复slave与master的通信,否则master将处于不可用状态
PS:有同学比较关心从库是在什么时候进行ack回复的问题,这里简单给出一下结论:
-> relay_log.append_buffer
-> after_append_to_relay_log
->flush_and_sync(取决于sync_relay_log_period)
-> RUN_HOOK(binlog_relay_io, after_queue_event,
(thd, mi, event_buf, event_len, synced))
这里进入ack的逻辑
从上面看出,半同步下确实需要sync后再进行ack回复,但是落盘还是需要看syncrelaylog
最后放一张八怪的事务提交流程图,可以说写得非常清楚了(图片出自八怪专栏《深入理解MySQL主从原理32讲》15节)

参考文章:https://yq.aliyun.com/articles/491719
-The End-
本公众号长期关注于数据库技术以及性能优化,故障案例分析,数据库运维技术知识分享,个人成长和自我管理等主题,欢迎扫码关注。

本文分享自微信公众号 - yangyidba,如有侵权,请联系 service001@enmotech.com 删除。




