Flink
Flink 核心特点
批流一体
所有的数据都天然带有时间的概念,必然发生在某一个时间点。把事件按照时间顺序排列起来,就形成了一个事件流,也叫作数据流。「无界数据」是持续产生的数据,所以必须持续地处理无界数据流。「有界数据」,就是在一个确定的时间范围内的数据流,有开始有结束,一旦确定了就不会再改变。
可靠的容错能力
集群级容错 集群管理器集成(Hadoop YARN、Mesos或Kubernetes) 高可用性设置(HA模式基于ApacheZooKeeper) 应用级容错( Checkpoint) 一致性(其本身支持Exactly-Once 语义) 轻量级(检查点的执行异步和增量检查点) 高吞吐、低延迟
运行时架构

Flink 客户端 提交Flink作业到Flink集群 Stream Graph 和 Job Graph构建 JobManager 资源申请 任务调度 应用容错 TaskManager 接收JobManager 分发的子任务,管理子任务 任务处理(消费数据、处理数据)
Flink 应用
数据流
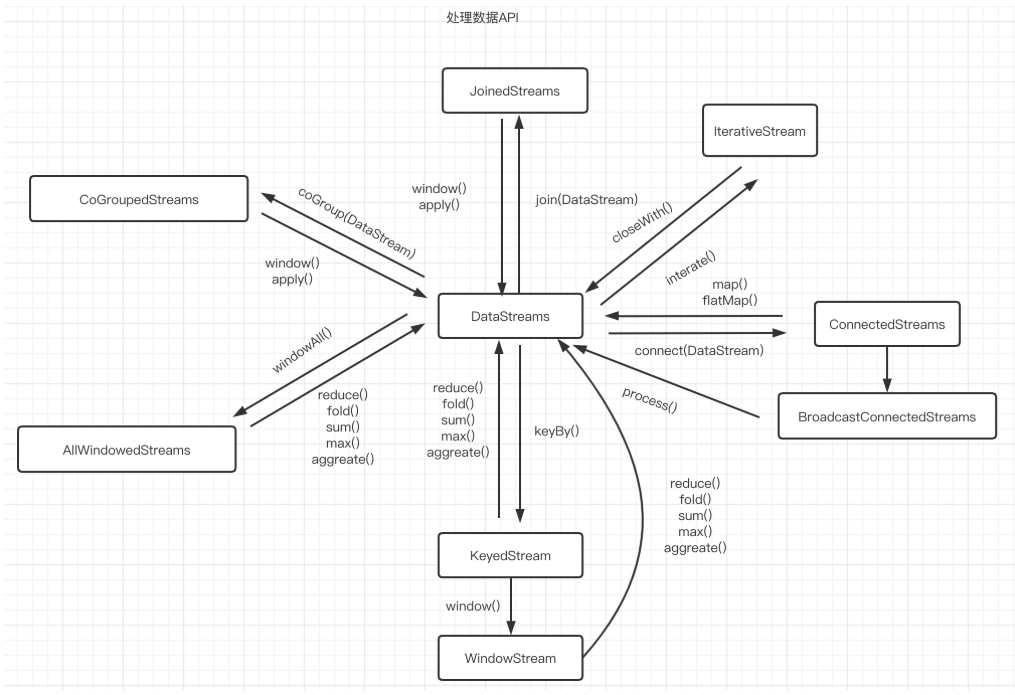
DataStream 体系
DataStream(每个DataStream都有一个Transformation对象) DataStreamSource(DataStream的起点) DataStreamSink(DataStream的输出) KeyedStream(表示根据指定的Key记性分组的数据流) WindowdeStream & AllWindowedStream(根据key分组且基于WindowAssigner切分窗口的数据流) JoinedStreams & CoGroupedStreams JoinedStreams底层使用CoGroupedStreams来实现 CoGrouped侧重的是Group,对数据进行分组,是对同一个key上的两组集合进行操作 Join侧重的是数据对,对同一个key的每一对元素进行操作 ConnectedStreams(表示两个数据流的组合) BroadcastStream & BroadcastConnectedStream(DataStream的广播行为) IterativeStream(包含IterativeStream的Dataflow是一个有向有环图) AsyncDataStream(在DataStream上使用异步函数的能力)
处理数据API

核心抽象
环境对象

数据流元素

StreamRecord(数据流中的一条记录|事件) 数据的值本身 时间戳(可选) LatencyMarker(用来近似评估延迟) 周期性的在数据源算子中创造出来的时间戳 算子编号 数据源所在的Task编号 Watemark(是一个时间戳,用来告诉算子所有时间早于等于Watermark的事件或记录都已经到达,不会再有比Watermark更早的记录,算子可以根据Watermark触发窗口的计算、清理资源等) StreamStatus(用来通知Task是否会继续接收到上游的记录或者Watermark) 空闲状态(IDLE)。 活动状态(ACTIVE)。
Flink 异步IO
原理

顺序输出模式(先收到的数据元素先输出,后续数据元素的异步函数调用无论是否先完成,都需要等待)

无序输出模式(先处理完的数据元素先输出,不保证消息顺序)

数据分区
ForwardPartitioner(用于在同一个OperatorChain中上下游算子之间的数据转发,实际上数据是直接传递给下游的) ShufflePartitioner(随机将元素进行分区,可以确保下游的Task能够均匀地获得数据) ReblancePartitioner(以Round-robin的方式为每个元素分配分区,确保下游的Task可以均匀地获得数据,避免数据倾斜) RescalingPartitioner(用Round-robin选择下游的一个Task进行数据分区,如上游有2个Source,下游有6个Map,那么每个Source会分配3个固定的下游Map,不会向未分配给自己的分区写入数据) BroadcastPartitioner(将该记录广播给所有分区) KeyGroupStreamPartitioner(KeyedStream根据KeyGroup索引编号进行分区,该分区器不是提供给用户来用的)
窗口
实现原理

WindowAssigner(用来决定某个元素被分配到哪个/哪些窗口中去) WindowTrigger(决定一个窗口何时能够呗计算或清除,每一个窗口都拥有一个属于自己的Trigger) WindowEvictor(窗口数据的过滤器,可在Window Function 执行前或后,从Window中过滤元素) CountEvictor:计数过滤器。在Window中保留指定数量的元素,并从窗口头部开始丢弃其余元素 DeltaEvictor:阈值过滤器。丢弃超过阈值的数据记录 TimeEvictor:时间过滤器。保留最新一段时间内的元素
Watermark (水印)
作用
用于处理乱序事件,而正确地处理乱序事件,通常用Watermark机制结合窗口来实现
DataStream Watermark 生成
Source Function 中生成Watermark DataStream API 中生成Watermark AssingerWithPeriodicWatermarks (周期性的生成Watermark策略,不会针对每个事件都生成) AssingerWithPunctuatedWatermarks (对每个事件都尝试进行Watermark的生成,如果生成的结果是null 或Watermark小于之前的,则不会发往下游)
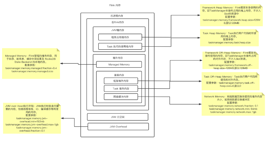
内存管理
自主内存管理
原因
JVM内存管理的不足 有效数据密度低 垃圾回收(大数据场景下需要消耗大量的内存,更容易触发Full GC ) OOM 问题影响稳定性 缓存未命中问题(Java对象在堆上存储时并不是连续的) 自主内存管理 堆上内存的使用、监控、调试简单,堆外内存出现问题后的诊断则较为复杂 Flink有时需要分配短生命周期的MemorySegment,在堆外内存上分配比在堆上内存开销更高。 在Flink的测试中,部分操作在堆外内存上会比堆上内存慢 大内存(上百GB)JVM的启动需要很长时间,Full GC可以达到分钟级。使用堆外内存,可以将大量的数据保存在堆外,极大地减小堆内存,避免GC和内存溢出的问题。 高效的IO操作。堆外内存在写磁盘或网络传输时是zero-copy,而堆上内存则至少需要1次内存复制。 堆外内存是进程间共享的。也就是说,即使JVM进程崩溃也不会丢失数据。这可以用来做故障恢复(Flink暂时没有利用这项功能,不过未来很可能会去做) 堆外内存的优势 堆外内存的不足
内存模型
内存模型图

MemorySegment(内存段)
一个MemorySegment对应着一个32KB大小的内存块。这块内存既可以是堆上内存(Java的byte数组),也可以是堆外内存(基于Netty的DirectByteBuffer)
图解

结构
BYTE_ARRAY_BASE_OFFSET(二进制字节数组的起始索引) LITTLE_ENDIAN(判断是否为Little Endian模式的字节存储顺序,若不是,就是Big Endian模式) Big Endian:低地址存放最高有效字节(MSB) Little Endian:低地址存放最低有效字节(LSB)X86机器 HeapMemory(如果MemeorySegment使用堆上内存,则表示一个堆上的字节数组(byte[]),如果MemorySegment使用堆外内存,则为null) address(字节数组对应的相对地址) addressLimit(标识地址结束位置) size(内存段的字节数)
实现
HybirdMemorySegment:用来分配堆上和堆外内存和堆上内存,Flink 在实际使用中只使用了改方式。原因是当有多个实现时,JIT无法直接在编译时自动识别优化 HeapMemorySegment:用来分配堆上内存,实际没有实现
MemroyManager(内存管理器)
实际申请的是堆外内存,通过RocksDB的Block Cache和WriterBufferManager参数来限制,RocksDB使用的内存量
State(状态)
状态管理需要考虑的因素:
状态数据的存储和访问 状态数据的备份和恢复 状态数据的划分和动态扩容 状态数据的清理
分类

状态存储
MemoryStateBackend:纯内存,适用于验证、测试,不推荐生产环境 FsStateBackend:内存+文件,适用于长周期大规模的数据 RocksDBStateBackend:RocksDB,适用于长周期大规模的数据
重分布
ListState:并行度在改变的时候,会将并发上的每个List都取出,然后把这些List合并到一个新的List,根据元素的个数均匀分配给新的Task UnionListState:把划分的方式交给用户去做,当改变并发的时候,会将原来的List拼接起来,然后不做划分,直接交给用户 BroadcastState:变并发的时候,把这些数据分发到新的Task即可 KeyState:Key-Group数量取决于最大并行度(MaxParallism)
作业提交

资源管理
关系图

Slot选择策略
LocationPreferenceSlotSelectionStrategy(位置优先的选择策略) DefaultLocationPreferenceSlotSelectionStrategy(默认策略),该策略不考虑资源的均衡分配,会从满足条件的可用Slot集合选择第1个 EvenlySpreadOutLocationPreferenceSlotSelectionStrategy(均衡策略),该策略考虑资源的均衡分配,会从满足条件的可用Slot集合中选择剩余资源最多的Slot,尽量让各个TaskManager均衡地承担计算压力 PreviousAllocationSlotSelectionStrategy(已分配Slot优先的选择策略),如果当前没有空闲的已分配Slot,则仍然会使用位置优先的策略来分配和申请Slot
调度
SchedulerNG (调度器)
作用 实现 DefaultScheduler(使用ScchedulerStrategy来实现) LegacyScheduler(实际使用了原来的ExecutionGraph的调度逻辑) 作业的生命周期管理(开始调度、挂起、取消) 作业执行资源的申请、分配、释放 作业状态的管理(发布过程中的状态变化、作业异常时的FailOver 作业的信息提供,对外提供作业的详细信息 SchedulingStrategy(调度策略)
实现 EagerSchelingStrategy(该调度策略用来执行流计算作业的调度) LazyFromSourceSchedulingStrategy(该调度策略用来执行批处理作业的调度) startScheduling:调度入口,触发调度器的调度行为 restartTasks:重启执行失败的Task,一般是Task执行异常导致的 onExecutionStateChange:当Execution的状态发生改变时 onPartitionConsumable:当IntermediateResultParitititon中的数据可以消费时 ScheduleMode(调度模式)
Eager调度(该模式适用于流计算。一次性申请需要所有的资源,如果资源不足,则作业启动失败。) Lazy_From_Sources分阶段调度(适用于批处理。从Source Task开始分阶段调度,申请资源的时候,一次性申请本阶段所需要的所有资源。上游Task执行完毕后开始调度执行下游的Task,读取上游的数据,执行本阶段的计算任务,执行完毕之后,调度后一个阶段的Task,依次进行调度,直到作业执行完成) Lazy_From_Sources_With_Batch_Slot_Request分阶段Slot重用调度(适用于批处理。与分阶段调度基本一样,区别在于该模式下使用批处理资源申请模式,可以在资源不足的情况下执行作业,但是需要确保在本阶段的作业执行中没有Shuffle行为)
关键组件
JobMaster
调度执行和管理(将JobGraph转化为ExecutionGraph,调度Task的执行,并处理Task的异常) InputSplit 分配 结果分区跟踪 作业执行异常 作业Slot资源管理 检查点与保存点 监控运维相关 心跳管理
Task
结构

作业调度失败
失败异常分类
NonRecoverableError:不可恢复的错误。此类错误意味着即便是重启也无法恢复作业到正常状态,一旦发生此类错误,则作业执行失败,直接退出作业执行 PartitionDataMissingError:分区数据不可访问错误。下游Task无法读取上游Task产生的数据,需要重启上游的Task EnvironmentError:环境的错误。这种错误需要在调度策略上进行改进,如使用黑名单机制,排除有问题的机器、服务,避免将失败的Task重新调度到这些机器上。 RecoverableError:可恢复的错误
容错
容错保证语义
At-Most-Once(最多一次) At-Leat-Once(最少一次) Exactly-Once(引擎内严格一次) End-to-End Exaacly-Once (端到端严格一次)
保存点恢复
算子顺序的改变,如果对应的UID没变,则可以恢复,如果对应的UID变了则恢复失败。 作业中添加了新的算子,如果是无状态算子,没有影响,可以正常恢复,如果是有状态的算子,跟无状态的算子一样处理。 从作业中删除了一个有状态的算子,默认需要恢复保存点中所记录的所有算子的状态,如果删除了一个有状态的算子,从保存点恢复的时候被删除的OperatorID找不到,所以会报错,可以通过在命令中添加-allowNonRestoredState (short: -n)跳过无法恢复的算子。 添加和删除无状态的算子,如果手动设置了UID,则可以恢复,保存点中不记录无状态的算子,如果是自动分配的UID,那么有状态算子的UID可能会变(Flink使用一个单调递增的计数器生成UID,DAG改版,计数器极有可能会变),很有可能恢复失败。 恢复的时候调整并行度,Flink1.2.0及以上版本,如果没有使用作废的API,则没问题;1.2.0以下版本需要首先升级到1.2.0才可以。
端到端严格一次
前提条件
数据源支持断点读取 外部存储支持回滚机制或者满足幂等性
图解

实现
TwoPhaseCommitSinkFunction
beginTransaction,开启一个事务,在临时目录中创建一个临时文件,之后写入数据到该文件中。此过程为不同的事务创建隔离,避免数据混淆。 preCommit。预提交阶段。将缓存数据块写出到创建的临时文件,然后关闭该文件,确保不再写入新数据到该文件,同时开启一个新事务,执行属于下一个检查点的写入操作。 commit。在提交阶段,以原子操作的方式将上一阶段的文件写入真正的文件目录下。如果提交失败,Flink应用会重启,并调用TwoPhaseCommitSinkFunction#recoverAndCommit方法尝试恢复并重新提交事务。 abort。一旦终止事务,删除临时文件。
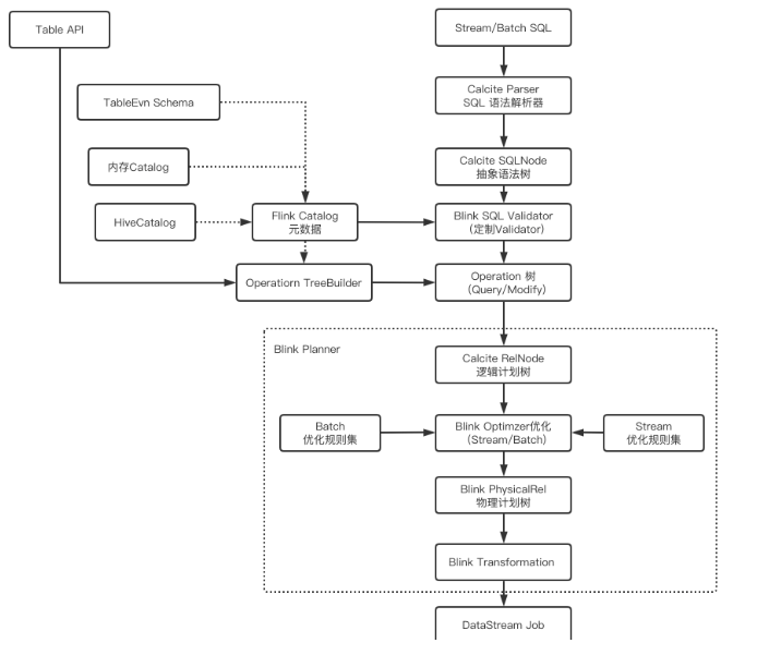
Flink SQL
关系图

FLINK API
DataStrem JOIN
Window JOIN
stream.join(otherStream)
.where(<KeySelector>)
.equalTo(<KeySelector>)
.window(<WindowAssigner>)
.apply(<JoinFunction>)
Tumbling Window Join
DataStream<Integer> orangeStream = ...
DataStream<Integer> greenStream = ...
orangeStream.join(greenStream)
.where(<KeySelector>)
.equalTo(<KeySelector>)
.window(TumblingEventTimeWindows.of(Time.milliseconds(2)))
.apply (new JoinFunction<Integer, Integer, String> (){
@Override
public String join(Integer first, Integer second) {
return first + "," + second;
}
});
Sliding Window Join
DataStream<Integer> orangeStream = ...
DataStream<Integer> greenStream = ...
orangeStream.join(greenStream)
.where(<KeySelector>)
.equalTo(<KeySelector>)
.window(SlidingEventTimeWindows.of(Time.milliseconds(2) /* size */, Time.milliseconds(1) /* slide */))
.apply (new JoinFunction<Integer, Integer, String> (){
@Override
public String join(Integer first, Integer second) {
return first + "," + second;
}
});
Session Window Join
DataStream<Integer> orangeStream = ...
DataStream<Integer> greenStream = ...
orangeStream.join(greenStream)
.where(<KeySelector>)
.equalTo(<KeySelector>)
.window(EventTimeSessionWindows.withGap(Time.milliseconds(1)))
.apply (new JoinFunction<Integer, Integer, String> (){
@Override
public String join(Integer first, Integer second) {
return first + "," + second;
}
});
FLINK 往期
FlinkSQL自带Sink无法满足需求,自定义实现Sink
同学共进,点赞,转发,在看,关注,是我学习之动力。
和我联系吧,交流大数据知识,一起成长~~~
文章转载自大数据老哥,如果涉嫌侵权,请发送邮件至:contact@modb.pro进行举报,并提供相关证据,一经查实,墨天轮将立刻删除相关内容。




