
有没有想过要设计多大的企业规模系统?在主要的软件开发开始之前,我们必须选择一个合适的体系结构,它将为我们提供所需的功能和质量属性。因此,在将它们应用到我们的设计之前,我们应该了解不同的体系结构。
架构模式是一个通用的、可重用的解决方案,用于在给定上下文中的软件体系结构中经常出现的问题。架构模式与软件设计模式类似,但具有更广泛的范围。
一. 分层模式
这种模式也称为多层体系架构模式。它可以用来构造可以分解为子任务组的程序,每个子任务都处于一个特定的抽象级别。每个层都为下一个提供更高层次服务。
表示层(也称为UI层) 应用层(也称为服务层) 业务逻辑层(也称为领域层) 数据访问层(也称为持久化层)
一般的桌面应用程序 电子商务Web应用程序

二. 客户端-服务器模式
这种模式由两部分组成:一个服务器和多个客户端。服务器组件将为多个客户端组件提供服务。客户端从服务器请求服务,服务器为这些客户端提供相关服务。此外,服务器持续侦听客户机请求。
电子邮件,文件共享和银行等在线应用程序

三. 主从设备模式
这种模式由两方组成;主设备和从设备。主设备组件在相同的从设备组件中分配工作,并计算最终结果,这些结果是由从设备返回的结果。
在数据库复制中,主数据库被认为是权威的来源,并且要与之同步 在计算机系统中与总线连接的外围设备(主和从驱动器)

四. 管道-过滤器模式
此模式可用于构造生成和处理数据流的系统。每个处理步骤都封装在一个过滤器组件内。要处理的数据是通过管道传递的。这些管道可以用于缓冲或用于同步。
编译器。连续的过滤器执行词法分析、解析、语义分析和代码生成 生物信息学的工作流

五. 代理模式
此模式用于构造具有解耦组件的分布式系统。这些组件可以通过远程服务调用彼此交互。代理组件负责组件之间的通信协调。
服务器将其功能(服务和特征)发布给代理。客户端从代理请求服务,然后代理将客户端重定向到其注册中心的适当服务。
消息代理软件,如Apache ActiveMQ,Apache Kafka,RabbitMQ和JBoss Messaging

六. 点对点模式
在这种模式中,单个组件被称为对等点。对等点可以作为客户端,从其他对等点请求服务,作为服务器,为其他对等点提供服务。对等点可以充当客户端或服务器或两者的角色,并且可以随时间动态地更改其角色。
像Gnutella和G2这样的文件共享网络 多媒体协议,如P2PTV和PDTP 像Spotify这样的专有多媒体应用程序

七. 事件总线模式
这种模式主要是处理事件,包括4个主要组件:事件源、事件监听器、通道和事件总线。消息源将消息发布到事件总线上的特定通道上。侦听器订阅特定的通道。侦听器会被通知消息,这些消息被发布到它们之前订阅的一个通道上。
安卓开发 通知服务

八. 模型-视图-控制器模式
这种模式,也称为MVC模式,把一个交互式应用程序划分为3个部分:
模型:包含核心功能和数据 视图:将信息显示给用户(可以定义多个视图) 控制器:处理用户输入的信息
这样做是为了将信息的内部表示与信息的呈现方式分离开来,并接受用户的请求。它分离了组件,并允许有效的代码重用。
在主要编程语言中互联网应用程序的体系架构 像Django和Rails这样的Web框架

九. 黑板模式
这种模式对于没有确定解决方案策略的问题是有用的。黑板模式由3个主要组成部分组成。
黑板——包含来自解决方案空间的对象的结构化全局内存 知识源——专门的模块和它们自己的表示 控制组件——选择、配置和执行模块
所有的组件都可以访问黑板。组件可以生成添加到黑板上的新数据对象。组件在黑板上查找特定类型的数据,并通过与现有知识源的模式匹配来查找这些数据。这个模式应该很少听过吧 :)
语音识别 车辆识别和跟踪 蛋白质结构识别 声纳信号的解释

十. 解释器模式
这个模式用于设计一个解释用专用语言编写的程序的组件。它主要指定如何评估程序的行数,即以特定的语言编写的句子或表达式。其基本思想是为每种语言的符号都有一个分类。
数据库查询语言,比如SQL 用于描述通信协议的语言

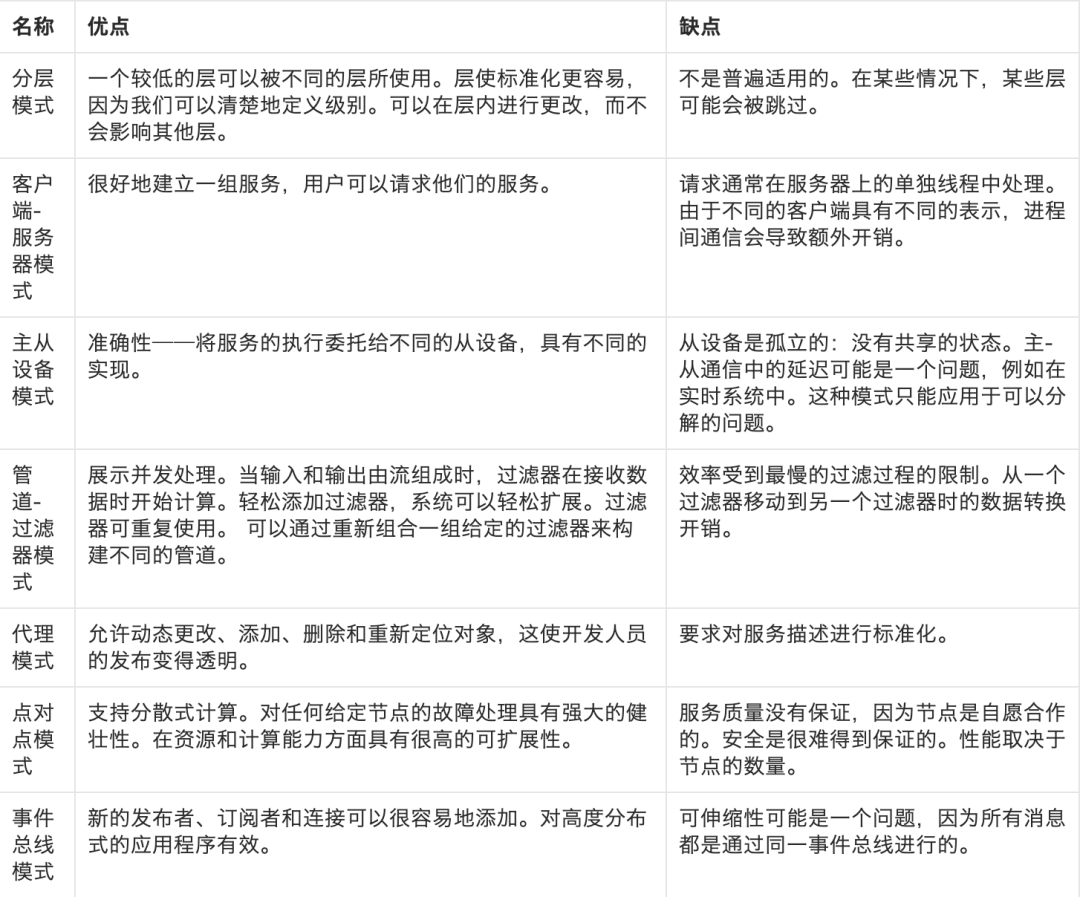
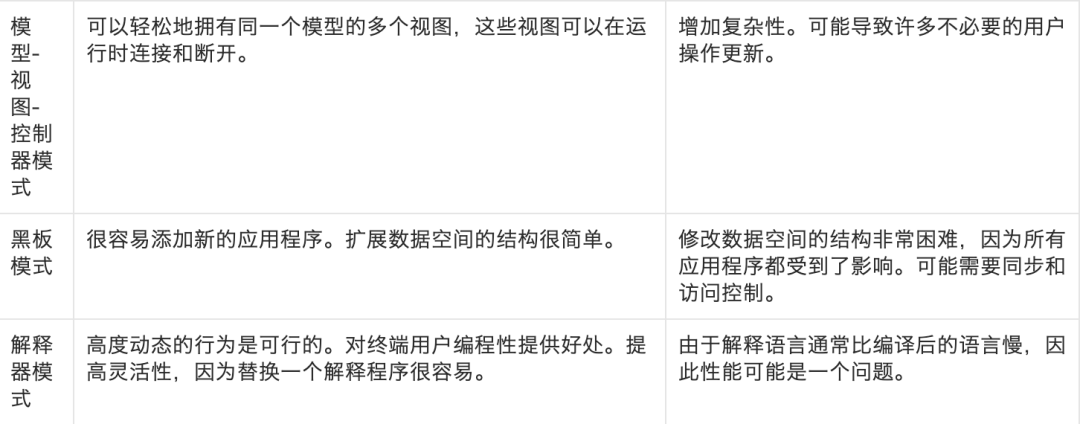
体系架构模式的比较
下面给出的表格总结了每种体系架构模式的优缺点。


3、Kafka面试题!掌握它才说明你真正懂Kafka
4、Netty 5.0为啥被舍弃?原因竟然是...
5、中台之上——业务架构系列【汇总】

-关注搬运工来架构,与优秀的你一同进步-
如果喜欢这篇文章可以点在看哦↘




