微软刚出了QLib量化框架, 也发布了源码。 并且给了如下的框架图, 从框架来看, 分底层基础平台, 工作流, 接口 这3层。

1. 存储性能
首先想说的是论文的卖点和Github是不同的卖点。论文强调的是数据存储快。Github还强调框架集成AI算法。

个人觉得, 就时间序列存储最好的办法,就是使用ClickHouse了,查询又快,扩展性又好,单机也可以部署。未必要使用Qlib的存储。 ClickHouse的压缩性能极好,是MySQL的1/30,并且查询效率是MySQL的100倍。


所以存储来说QLib方案没有优势,需要存储性能,直接上ClickHouse。 接下来看一下框架。
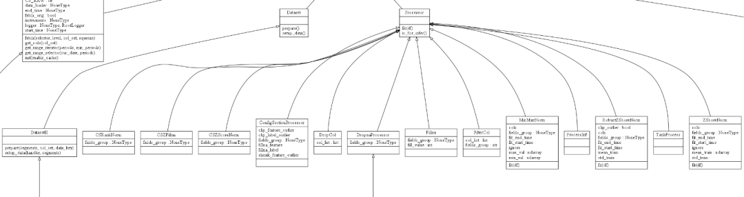
代码框架
代码文件

核心的部分有3大模块, 第一块,是配置,数据,和工作流程。

第二块, backtest和strategy部分。

第三块,分析模块

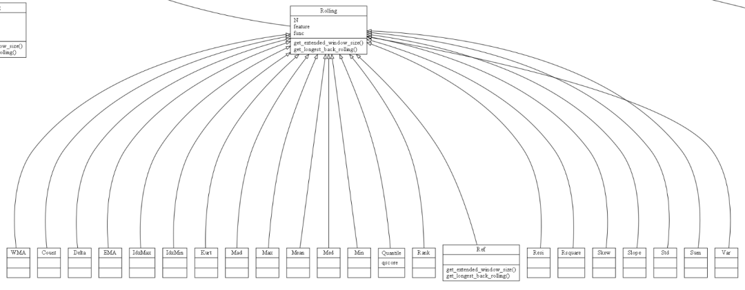
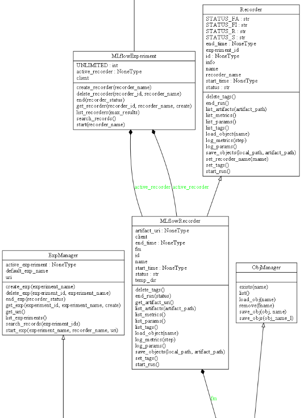
数据结构组织
1, 数据处理

2. 机器学习模型

3. Ta指标

4. 账户仓位管理

5. 策略

6. 可视化

7. 工作流

通过上面7个典型的模块, 大致能够看到QLib目前开放的情况。 在基础架构和数据结构方面做了大量的工作。
但微软的核心力量的部分其实并没有开放:
文本处理成因子
强化学习形成持续优化的策略
仓位管理和资产配置
小结:
Qlib平台的开放是互联网+AI+金融的大事, 目前QLib给出了非常好的框架和很多底层代码, 期望能进一步开放更多的能力。 同时,能够集成其他优秀的软件一起打造平台。
文章转载自AI2ML人工智能to机器学习,如果涉嫌侵权,请发送邮件至:contact@modb.pro进行举报,并提供相关证据,一经查实,墨天轮将立刻删除相关内容。




