前言
在一个完整的大数据处理系统中,
除了hdfs+mapreduce(或spark)+hive组成分析系统的核心之外,还需要数据采集、结果数据导出、任务调度等不可或缺的辅助系统,
而这些辅助工具在hadoop生态体系中都有便捷的开源框架,如图所示:

日志采集框架Flume
Flume介绍
概述
Flume是一个分布式、可靠、和高可用的海量日志采集、聚合和传输的系统。Flume可以采集文件,socket数据包等各种形式源数据,又可以将采集的数据输出到HDFS、hbase、kafka等众多外部存储系统中一般的采集需求,通过对flume的简单配置即可实现Flume针对特殊场景也具备良好的自定义扩展能力,因此,flume可以适用于大部分的日志数据采集场景。
运行机制
Flume分布式系统中最核心的角色是agent,flume采集系统就是由一个个agent所连接形成每一个agent相当于一个数据传递员,内部有三个组件:
Source到Channel到Sink之间传递数据的形式是Event事件:Event事件是一个数据流单元
a)Source:采集源,用于,用于跟数据源对接,以获取数据
b)Sink:下沉地,采集数据传送的目的地,用于往下一级agent传递数据或者往最终存储系统传递数据
c)Channel:agent内部的数据传输通道,用于从source将数据传递到sink

Flume采集系统结构图
1.简单结构
单个agent采集数据

2.复杂结构
多级agent之间串联

Flume的体系结构
Flume的体系结构分成三个部分:数据源、Flume、目的地
数据源种类有很多:可以来自directory、http、kafka等,flume提供了source组件用来采集数据源。
1、source作用:采集日志
source种类:
1、spooling directory source:采集目录中的日志
2、htttp source:采集http中的日志
3、kafka source:采集kafka中的日志
……
采集到的日志需要进行缓存,flume提供了channel组件用来缓存数据。
2、channel作用:缓存日志
channel种类:
1、memory channel:缓存到内存中(最常用)
2、本地文件
3、JDBC channel:通过JDBC缓存到关系型数据库中
4、kafka channel:缓存到kafka中
……
例如:
#描述和配置channel组件,此处使用是内存缓存的方式
a1.channels.c1.type=memory
#默认该通道中最大的可以存储的event数量
a1.channels.c1.capacity=1000
#每次最大可以从source中拿到或者送到sink中的event数量
a1.channels.c1.transactionCapacity=100
--------------------------------------------------------
#对于channel的配置描述 使用文件做数据的临时缓存 这种的安全性要高
a1.channels.c1.type = file
a1.channels.c1.checkpointDir = home/uplooking/data/flume/checkpoint
a1.channels.c1.dataDirs = home/uplooking/data/flume/data
缓存的数据最终需要进行保存,flume提供了sink组件用来保存数据。
3、sink作用:保存日志
sink种类:
1、HDFS sink:保存到HDFS中
2、HBase sink:保存到HBase中
3、Hive sink:保存到Hive中
4、kafka sink:保存到kafka中
……
Flume实战案例
Flume的安装部署
1、Flume的安装非常简单,只需要解压即可,当然,前提是已有hadoop环境。上传安装包到数据源所在节点上
然后解压 tar -zxvf apache-flume-1.6.0-bin.tar.gz
然后进入flume的目录,修改conf下的flume-env.sh,在里面配置JAVA_HOME
2、根据数据采集的需求配置采集方案,在配置文件中进行描述(文件名可任意自定义)
3、指定采集方案配置文件,在相应的节点上启动flume agent
示例
先用一个最简单的例子来测试一下程序环境是否正常
1、先在flume的conf目录下新建一个文件
vi netcat-logger.conf
#定义这个agent中各组件的名字
a1.sources=r1
a1.sinks=k1
a1.channels=c1
#描述和配置source组件:r1
a1.sources.r1.type=netcat
#这里如果填的是localhost回环地址,那么只有本机可以访问。如果填写的是server1,其他机器就可以访问了
a1.sources.r1.bind=localhost
a1.sources.r1.port=8888
#描述和配置sink组件:k1
a1.sinks.k1.type=logger
#描述和配置channel组件,此处使用是内存缓存的方式
a1.channels.c1.type=memory
#默认该通道中最大的可以存储的event数量
a1.channels.c1.capacity=1000
#每次最大可以从source中拿到或者送到sink中的event数量
a1.channels.c1.transactionCapacity=100
#描述和配置source,channel,sink之间的连接关系。注意,这里的sources的channel有s。不要漏了
a1.sources.r1.channels=c1
a1.sinks.k1.channel=c1
2.启动agent去采集数据
bin/flume-ng agent -c conf -f conf/netcat-logger.conf -n a1 -Dflume.root.logger=INFO,console
-c conf 指定flume自身的配置文件所在目录
-f conf/netcat-logger.conf 指定我们所描述的采集方案
-n a1 指定我们这个agent的名字
3.测试
先要往agent采集监听的端口上发送数据,让agent有数据可采
随便在一个能跟agent节点联网的机器上
telnet agent-hostname port
题外话:经常有人问到linux中硬链接和软链接的区别:只需记得硬链接实际上只是一个引用,就跟java中的对应一样。而软件链接实际上是一个文件,当我们用rm -rf去删除一个使用了软件链接的文件时,会把该文件真正删掉
采集案例
采集目录
采集需求:某服务器的某特定目录下,会不断产生新的文件,每当有新文件出现,就采集
根据需求,首先定义一下3大要素
采集源,即source--监控文件目录:spooldir下沉目标,即sink--logger:loggersource和sink之间的传递通道--channel,可用file channel也可用channel编写配置文件
# Name the components on this agent
a1.sources = r1
a1.sinks = k1
a1.channels = c1
# Describe/configure the source
a1.sources.r1.type = spooldir
#监听的文件目录
a1.sources.r1.spoolDir = home/hadoop/flumespool
#表示在flume读取数据之后,是否在封装出来的event中将文件名添加到event的header中。
a1.sources.r1.fileHeader = true
# Describe the sink
a1.sinks.k1.type = logger
# channel以缓存的方式
a1.channels.c1.type = memory
#channel中最多可以缓存1000个event
a1.channels.c1.capacity = 1000
#100个event会传输到channel或指定目的地
a1.channels.c1.transactionCapacity = 100
# Bind the source and sink to the channel
a1.sources.r1.channels = c1
a1.sinks.k1.channel = c1
启动
bin/flume-ng agent -c conf -f conf/spoodir-logger.conf -n a1 -Dflume.root.logger=INFO,console
采集文件到HDFS
采集需求:比如业务系统使用log4j生成的日志,日志内容不断增加,需要把追加到日志文件中的数据实时采集到hdfs
根据需求,首先定义以下3大要素
采集源,即source--监控文件内容更新:exec 'tail -F file'下沉目标,即sink--HDFS文件系统:hdfs sinksource和sink之间的传递通道--channel,可用file channel也可以用内存channel1.配置文件编写
# Name the components on this agent
a1.sources = r1
a1.sinks = k1
a1.channels = c1
#exec 指的是命令
# Describe/configure the source
a1.sources.r1.type = exec
#F根据文件名追中, f根据文件的nodeid追中
a1.sources.r1.command = tail -F home/hadoop/log/test.log
a1.sources.r1.channels = c1
# Describe the sink
#下沉目标
a1.sinks.k1.type = hdfs
a1.sinks.k1.channel = c1
#指定目录, flum帮做目的替换
a1.sinks.k1.hdfs.path = flume/events/%y-%m-%d/%H%M/
#文件的命名, 前缀
a1.sinks.k1.hdfs.filePrefix = events-
#10 分钟就改目录
a1.sinks.k1.hdfs.round = true
a1.sinks.k1.hdfs.roundValue = 10
a1.sinks.k1.hdfs.roundUnit = minute
#文件滚动之前的等待时间(秒)
a1.sinks.k1.hdfs.rollInterval = 3
#文件滚动的大小限制(bytes)
a1.sinks.k1.hdfs.rollSize = 500
#写入多少个event数据后滚动文件(事件个数)。也就是说写入20个event或者文件满500字节或者等待3秒,该文件就会滚动一次。
a1.sinks.k1.hdfs.rollCount = 20
#5个事件就往里面写入(flush到hdfs)
a1.sinks.k1.hdfs.batchSize = 5
#用本地时间格式化目录
a1.sinks.k1.hdfs.useLocalTimeStamp = true
#下沉后, 生成的文件类型,默认是Sequencefile,可用DataStream,则为普通文本
a1.sinks.k1.hdfs.fileType = DataStream
# Use a channel which buffers events in memory
a1.channels.c1.type = memory
a1.channels.c1.capacity = 1000
a1.channels.c1.transactionCapacity = 100
# Bind the source and sink to the channel
a1.sources.r1.channels = c1
a1.sinks.k1.channel = c1
2.仿照日志生成脚本
#!/bin/bash
while true
do
echo iamkris >> home/hadoop/log/test.log
sleep 1
done
3.启动
bin/flume-ng agent -c conf -f conf/tail-hdfs.conf -n a1
./makelog.sh
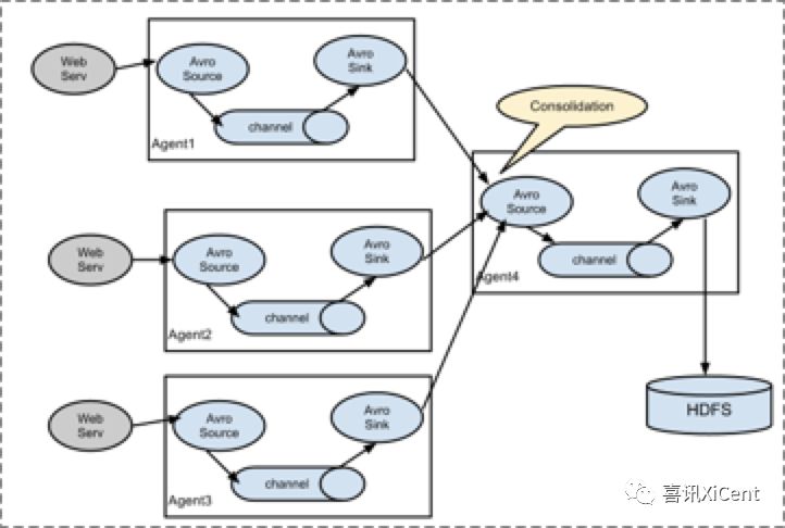
配置avro
当我们有多个agent,多个agent之间的通信可以通过配置avro实现
1.编写avro客户端配置文件
# Name the components on this agent
a1.sources = r1
a1.sinks = k1
a1.channels = c1
# Describe/configure the source
a1.sources.r1.type = exec
a1.sources.r1.command = tail -F home/hadoop/log/test.log
a1.sources.r1.channels = c1
# Describe the sink
#绑定的不是本机, 是另外一台机器的服务地址, sink端的avro是一个发送端, avro的客户端, 往server2这个机器上发
a1.sinks = k1
a1.sinks.k1.type = avro
a1.sinks.k1.channel = c1
a1.sinks.k1.hostname = server2
a1.sinks.k1.port = 4141
a1.sinks.k1.batch-size = 2
# Use a channel which buffers events in memory
a1.channels.c1.type = memory
a1.channels.c1.capacity = 1000
a1.channels.c1.transactionCapacity = 100
# Bind the source and sink to the channel
a1.sources.r1.channels = c1
a1.sinks.k1.channel = c1
2.编写avro服务端配置文件
a1.sources=r1
a1.sinks=k1
a1.channels=c1
#avro服务端
a1.sources.r1.type=avro
#绑定本机的任何地址进行接收
a1.sources.r1.bind=0.0.0.0
a1.sources.r1.port=4141
a1.sinks.k1.type=hdfs
a1.sinks.k1.hdfs.path=/flume/avrotohdfs/%y-%m-%d/%H-%M
a1.sinks.k1.hdfs.filePrefix=events-
a1.sinks.k1.hdfs.round=true
a1.sinks.k1.hdfs.roundValue=10
a1.sinks.k1.hdfs.roundUnit=minute
a1.sinks.k1.hdfs.rollInterval=60
a1.sinks.k1.hdfs.rollSize=500
a1.sinks.k1.hdfs.rollCount=20
a1.sinks.k1.hdfs.batchSize=5
a1.sinks.k1.hdfs.useLocalTimeStamp=true
a1.sinks.k1.hdfs.fileType=DataStream
a1.channels.c1.type=memory
a1.channels.c1.capacity=1000
a1.channels.c1.transactionCapacity=100
a1.sources.r1.channels=c1
a1.sinks.k1.channel=c1
3.启动每个agent
#avro服务端
bin/flume-ng agent -c conf -f conf/avro-hdfs.conf -n a1
#avro客户端
bin/flume-ng agent -c conf -f conf/tail-avro.conf -n a1
文章转载自喜讯XiCent,如果涉嫌侵权,请发送邮件至:contact@modb.pro进行举报,并提供相关证据,一经查实,墨天轮将立刻删除相关内容。




