TSF Service Mesh 基于开源Istio构建,Envoy作为Istio的数据面板实现了微服务功能代理,同时支持服务间调用链关系的跟踪与观测。本文对Envoy调用链实现原理进行深入分析,最后介绍了TSF Mesh结合实际需求对envoy调用链功能所做的扩展。
1 调用链原理介绍
1.1 简介
Envoy通过调用链的传递和上报实现了服务调用的可跟踪性,Envoy的调用链支持多种后端tracing server,如LightStep,Zipkin和Jaeger等,遵循open tracing规范。我们本次只研究zipkin tracing。
Envoy的调用链是通过在代理间传递tracing头来实现的,调用链相关的头如下:
x-request-id envoy会为所有的外部请求(请求中没有x-request-id头)生成x-request-id(36bytes的uuid)头,用于标识一条调用链上的所有请求,用于统一日志输出等。 x-b3-traceid 用于标识一条调用链上的所有调用,64bit x-b3-spanid 用于标识当前调用,64bit x-b3-parentspanid 用于标识前一次调用,64bit x-b3-sampled 用于标识本次调用是否上报,标识为1标识不上报,标识为0或header不存在则上报,需要在整个调用链中传递下去 x-b3-flags 用于传递某个选项的编码,如Debug被编码为1 x-client-traceid 用于外部传入traceid,用于将外部传递过来的x-request-id做一次标准化 x-envoy-force-trace 用于强制一条调用上报,同时会返回当前被改动的x-request-id
1.2 简单example

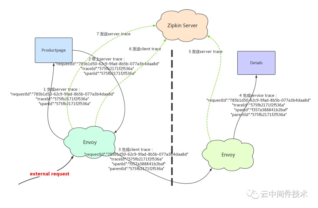
这个是一个图书信息系统,分成productpage, reviews, details和ratings四大模块,可能会有如下的调用关系
1 productpage -> reviews -> ratings 2 productpage -> details
我们分析第2种调用关系,productpage -> details
。
1) 外部请求访问productpage,请求进入网关并将请求转发给后端的productpage服务
2) productpage服务的envoy收到请求后,会生成x-request-id,x-b3-traceid和x-b3-spanid头,并填充到请求中,转发给本地的productpage服务。
3) 本地的productpage服务收到请求后,在调用details服务时,要将收到的调用链相关头填充到请求header里,发起调用
4) productpage服务的envoy收到请求后,根据过来的x-b3-spanid填充x-b3-parentspanid,并生成新的x-b3-spanid,将trace头填充到请求中,发给details服务的envoy
5) details服务的envoy收到请求后,将trace头填充到请求中,发给本地的details服务
6) details回应后,details服务的envoy会上报本次SERVER调用信息,productpage服务的envoy会上报本次CLIENT调用信息
7) productpage回应后,productpage服务的envoy会上报本次SERVER调用信息
远端的zipkin会收到三条调用信息,根据三条信息的traceid确定一条调用链,再根据spanid和parent-spanid确定前后调用关系,然后形成完成的调用链
2 调用链初始化过程
//在主线程初始化时根据静态的bootstrap配置,创建tracer void MainImpl::initialize() { initializeTracers(bootstrap.tracing(), server); } void MainImpl::initializeTracers(const envoy::config::trace::v2::Tracing& configuration, Instance& server) { // 获取配置的tracing server类型 std::string type = configuration.http().name(); // 生成tracer driver的配置 Json::ObjectSharedPtr driver_config = MessageUtil::getJsonObjectFromMessage(configuration.http().config()); // 根据配置的后端tracing server类型创建不同的http tracer auto& factory = Config::Utility::getAndCheckFactory<TracerFactory>(type); http_tracer_ = factory.createHttpTracer(*driver_config, server); } // 根据配置创建http tracer Tracing::HttpTracerPtr ZipkinTracerFactory::createHttpTracer(const Json::Object& json_config, Server::Instance& server) { Envoy::Runtime::RandomGenerator& rand = server.random(); // 根据driver配置创建tracer driver Tracing::DriverPtr zipkin_driver(new Zipkin::Driver(json_config, server.clusterManager(), server.stats(), server.threadLocal(), server.runtime(), server.localInfo(), rand)); return Tracing::HttpTracerPtr(new Tracing::HttpTracerImpl(std::move(zipkin_driver), server.localInfo())); } // tracing driver初始化,创建用于输出trace的reporter Driver::Driver() { // 获取trace server的节点集群 Upstream::ThreadLocalCluster* cluster = cm_.get(config.getString("collector_cluster")); cluster_ = cluster->info(); // 创建tracer tls_->set([this, collector_endpoint, &random_generator, trace_id_128bit]( Event::Dispatcher& dispatcher) -> ThreadLocal::ThreadLocalObjectSharedPtr { TracerPtr tracer(new Tracer(local_info_.clusterName(), local_info_.address(), random_generator, trace_id_128bit)); tracer->setReporter(ReporterImpl::NewInstance(std::ref(*this), std::ref(dispatcher), collector_endpoint)); return ThreadLocal::ThreadLocalObjectSharedPtr{new TlsTracer(std::move(tracer), *this)}; }); }
3 调用链生成过程解析
// 外部过来的请求每次协议解析完后,envoy会为当前请求生成对应的span void ConnectionManagerImpl::ActiveStream::decodeHeaders() { traceRequest(); } void ConnectionManagerImpl::ActiveStream::traceRequest() { // 根据请求中的x-envoy-force-trace和x-client-traceid判断是否需否需要上报 Tracing::Decision tracing_decision = Tracing::HttpTracerUtility::isTracing(request_info_, *request_headers_); // 生成本次调用span active_span_ = connection_manager_.tracer_.startSpan(*this, *request_headers_, request_info_, tracing_decision); // 为span填充相关请求信息 active_span_->injectContext(*request_headers_); } // 在每次请求结束时,会填充span的响应信息,并将span写到span buffer中,然后定时定量上报 ConnectionManagerImpl::ActiveStream::~ActiveStream() { Tracing::HttpTracerUtility::finalizeSpan(*active_span_, request_headers_.get(), request_info_, *this); } void HttpTracerUtility::finalizeSpan() { // 填充span信息 ... // 后将span插入待输出span buffer中 span.finishSpan(); } void ZipkinSpan::finishSpan() { span_.finish(); } void Span::finish() { SpanContext context(*this); if (auto t = tracer()) { t->reportSpan(std::move(*this)); } } // 将span插入输出buffer(std::vector<Span> span_buffer_) void ReporterImpl::reportSpan(const Span& span) { span_buffer_.addSpan(span); }
4 如何填充调用span
一条调用span中包含的信息如下:
class Span { private: uint64_t trace_id_; / traceid std::string name_; // span名 uint64_t id_; // spanid absl::optional<uint64_t> parent_id_; // parentspanid bool sampled_; // 是否要上报 absl::optional<int64_t> timestamp_; // 时间戳 absl::optional<int64_t> duration_; // 请求延时 int64_t monotonic_start_time_; // 请求起始时间戳 TracerInterface* tracer_; // 上报span的tracer }; // 生成一条span Tracing::SpanPtr Driver::startSpan() { // 获取上报span用的tracer Tracer& tracer = *tls_->getTyped<TlsTracer>().tracer_; // 根据请求是否带上了trace头来构造span信息 SpanPtr new_zipkin_span; if (request_headers.XB3TraceId() && request_headers.XB3SpanId()) { uint64_t trace_id(0); uint64_t span_id(0); uint64_t parent_id(0); SpanContext context(trace_id, span_id, parent_id, sampled); new_zipkin_span = tracer.startSpan(config, request_headers.Host()->value().c_str(), start_time, context); } else { new_zipkin_span = tracer.startSpan(config, request_headers.Host()->value().c_str(), start_time); } // 生成span ZipkinSpanPtr active_span(new ZipkinSpan(*new_zipkin_span, tracer)); return std::move(active_span); } // 创建全新的span SpanPtr Tracer::startSpan(const Tracing::Config& config, const std::string& span_name, SystemTime timestamp) { SpanPtr span_ptr(new Span()); span_ptr->setName(span_name); uint64_t random_number = random_generator_.random(); span_ptr->setId(random_number); span_ptr->setTraceId(random_number); span_ptr->setTracer(this); return span_ptr; } // 根据parent span信息创建新的span SpanPtr Tracer::startSpan(const Tracing::Config& config, const std::string& span_name, SystemTime timestamp, SpanContext& previous_context) { SpanPtr span_ptr(new Span()); span_ptr->setName(span_name); if (config.operationName() == Tracing::OperationName::Egress) { // 如果是外发流量,即本地访问外部服务的流量,则生成新的spanid uint64_t random_number = random_generator_.random(); span_ptr->setId(random_number); // parent-spanid用上一次的spanid span_ptr->setParentId(previous_context.id()); } else { // 如果是入流量,即外部服务访问本地服务的流量,则保持spanid不变,parent-spanid用上一次的parent-spanid span_ptr->setId(previous_context.id()); if (previous_context.parent_id()) { span_ptr->setParentId(previous_context.parent_id()); } } // 保持相同的traceid span_ptr->setTraceId(previous_context.trace_id()); span_ptr->setTracer(this); return span_ptr; } //根据请求中的header填充span void ZipkinSpan::injectContext(Http::HeaderMap& request_headers) { // Set the trace-id and span-id headers properly, based on the newly-created span structure. request_headers.insertXB3TraceId().value(span_.traceIdAsHexString()); request_headers.insertXB3SpanId().value(span_.idAsHexString()); // Set the parent-span header properly, based on the newly-created span structure. if (span_.isSetParentId()) { request_headers.insertXB3ParentSpanId().value(span_.parentIdAsHexString()); } }
5 如何输出调用信息
// 创建定时器,定期上报调用信息 ReporterImpl::ReporterImpl(Driver& driver, Event::Dispatcher& dispatcher, const std::string& collector_endpoint) { flush_timer_ = dispatcher.createTimer([this]() -> void { driver_.tracerStats().timer_flushed_.inc(); flushSpans(); enableTimer(); }); enableTimer(); } // 创建定时器,默认周期5s void ReporterImpl::enableTimer() { const uint64_t flush_interval = driver_.runtime().snapshot().getInteger("tracing.zipkin.flush_interval_ms", 5000U); flush_timer_->enableTimer(std::chrono::milliseconds(flush_interval)); } // 根据配置的刷新数量(默认5)和刷新间隔(默认5s),将调用信息输出到Zipkin server void ReporterImpl::flushSpans() { // 将span信息格式化成json const std::string request_body = span_buffer_.toStringifiedJsonArray(); // 构造http请求 Http::MessagePtr message(new Http::RequestMessageImpl()); message->headers().insertMethod().value().setReference(Http::Headers::get().MethodValues.Post); message->headers().insertPath().value(collector_endpoint_); message->headers().insertHost().value(driver_.cluster()->name()); message->headers().insertContentType().value().setReference(Http::Headers::get().ContentTypeValues.Json); Buffer::InstancePtr body(new Buffer::OwnedImpl()); body->add(request_body); message->body() = std::move(body); // 异步发送http请求 const uint64_t timeout = driver_.runtime().snapshot().getInteger("tracing.zipkin.request_timeout", 5000U); driver_.clusterManager().httpAsyncClientForCluster(driver_.cluster()->name()).send(std::move(message), *this, std::chrono::milliseconds(timeout)); // 清除所有spans span_buffer_.clear(); }
6 创建本地文件输出tracer
前文介绍了Envoy中调用链的原理以及详细过程,可以看到调用链log是直接通过网络发到远端的,在实际运营过程中有时需要先将log打到本地然后异步的采集走,一方面是防止网络抖动log丢失,另外一方面可以更好地控制log的发送速率。因此TSF Mesh 在开源基础上做了扩展实现,支持创建本地文件输出tracer,使其按规定格式打印到本地,如有类似调用关系:user(192.168.0.1:8079) -> shop(192.168.0.2:8080/get),则输出格式如下:
{ "traceId":"e4531568dabb29ec", "name":"http:/sayhi", "id":"e4531568dabb29ec", "kind":"CLIENT", "timestamp":1541629187466843, "duration":100, "localEndpoint":{ "ipv4":"192.168.0.1", "serviceName":"user" }, "remoteEndpoint":{ "ipv4":"192.168.0.2", "port":8080, "serviceName":"shop" }, "tags":{ "remoteInterface":"/get", "resultStatus":"200", "http.method":"GET", "url":"http://shop/get" } } { "traceId":"7ac78718eb1d0d92", "name":"http:/sayhi", "id":"7ac78718eb1d0d92", "kind":"SERVER", "timestamp":1541572126013695, "duration":100, "localEndpoint":{ "ipv4":"", "port":0, "serviceName":"192.168.0.2" }, "remoteEndpoint":{ "ipv4":"192.168.0.1", }, "tags":{ "localInterface":"/get", "resultStatus":"200", "http.method":"GET", "url":"http://shop/get" } }
因为需求的格式基本跟zipkin上报的格式一致,所以通过改造原生zipkin driver来实现一个local driver
新增tracer: envoy.local
class TracerNameValues { public: // Lightstep tracer const std::string Lightstep = "envoy.lightstep"; // Zipkin tracer const std::string Zipkin = "envoy.zipkin"; // Dynamic tracer const std::string DynamicOt = "envoy.dynamic.ot"; // Local tracer const std::string Local = "envoy.local"; };
local tracer在bootstrap配置文件中的配置如下:
tracing: http: config: collector_endpoint: /data/tsf_apm/trace/logs/trace_log.log name: envoy.local
新增local::Driver
Driver::Driver() { // 保持原有的collector_endpoint不变,从里面获取本地文件的输出路径 const std::string collector_endpoint = config.getString("collector_endpoint", ZipkinCoreConstants::get().DEFAULT_COLLECTOR_ENDPOINT); tls_->set([this, collector_endpoint, &random_generator, trace_id_128bit]( Event::Dispatcher& dispatcher) -> ThreadLocal::ThreadLocalObjectSharedPtr { TracerPtr tracer(new Tracer(local_info_.clusterName(), local_info_.address(), random_generator)); tracer->setReporter(ReporterImpl::NewInstance(std::ref(*this), std::ref(dispatcher), collector_endpoint)); return ThreadLocal::ThreadLocalObjectSharedPtr{new TlsTracer(std::move(tracer), *this)}; }); }
新增local::Reporter
ReporterImpl::ReporterImpl(Driver& driver, Event::Dispatcher& dispatcher, const std::string& collector_endpoint) { // 根据配置的文件路径,调用envoy的日志系统生成日志项 file_ = driver_.logManager().createAccessLog(collector_endpoint_); // 复用原有的输出逻辑 flush_timer_ = dispatcher.createTimer([this]() -> void { driver_.tracerStats().timer_flushed_.inc(); flushSpans(); enableTimer(); }); enableTimer(); } // 输出span到本地 void ReporterImpl::flushSpans() { driver_.tracerStats().spans_sent_.add(span_buffer_.pendingSpans()); const std::string request_body = span_buffer_.toStringifiedJsonArray(); file_->write(request_body); span_buffer_.clear(); }
总结:本文分析了Istio数据面板Envoy的调用链实现原理以及TSF Service Mesh 结合实际需求所做的一个简单扩展。
7 参考
https://www.envoyproxy.io/
https://www.cncf.io/
https://opentracing.io/
https://istio.io/docs/examples/bookinfo/




