前言:
详细步骤请参看“阅读原文”,下面通过图文帮大家理解一下。
1.简单说明
使用Solr构建Hbase二级索引的原理很简单,不过是以空间换取时间,对指定列在Solr中构建索引,最终还是通过rowkey访问Hbase,如下图:

2.四大组件
Hbase+Zookeeper+Solr+Key Value Store(Lily Hbase Indexer)

可见,Hbase与Solr是独立部署的,而让两者发生关系的最核心组件就是Key Value Store.

当然,我们可以不使用现成的K-V Store自己代码实现,大概逻辑也就是:从Hbase中拉取数据然后发起POST请求存到Solr中,Hbase中一行或多行数据对应Solr中一个或多个doc,如图:

3.三个重要的配置文件
schema.xml:对应组件Solr,构建Solr schema,定义了Hbase要构建索引的列,如图:

morphline-hbase-mapper.xml
:让Hbase与Lily发生关系,如图:

morphlines.conf:Hbase与Solr映射关系在此文件中体现,如图:

三个文件的关系图如下,通过这三个文件Hbase,Solr 及 Lyli 也就一一映射起来了,如图:

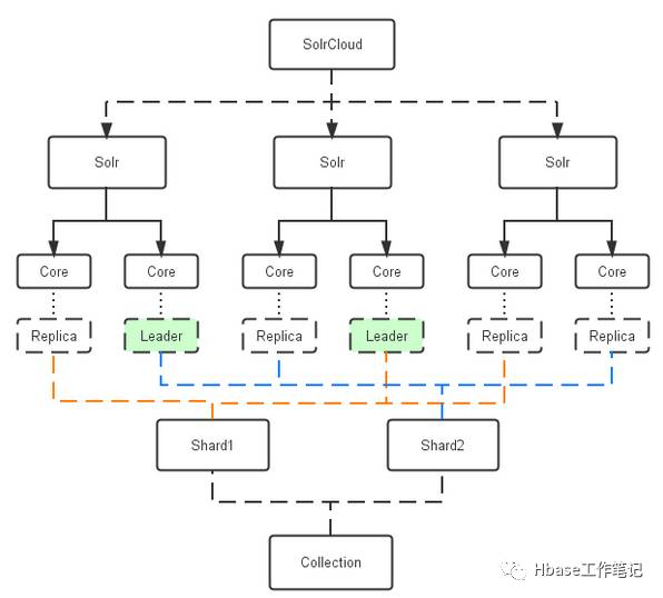
4.理解Solr
见逻辑视图:

索引对照图:

物理视图与逻辑视图与索引视图:

创建索引过程:Solr提供restful接口

5.了解Hbase结构图

6.了解Lily如何做桥梁
基于Hbase复制功能:

具体执行流程:主类SepConsumer,多线程并发处理


其实就是这么个过程:

详细介绍请阅读原文!
将最好的祝福送给正在阅读的你,感恩!
文章转载自HBase工作笔记,如果涉嫌侵权,请发送邮件至:contact@modb.pro进行举报,并提供相关证据,一经查实,墨天轮将立刻删除相关内容。




