2021年9月30日,珠海市公安局(科信支队)珠海公安大数据智能化建设采购项目公开招标公告发布,预算 103398915.2 元。2021年10月22日中标(成交)结果公告发布,腾讯云计算(北京)有限责任公司 100,127,866.00 元中标。中国电信投标价格最高, 100,499,179.73 元。
烽火通信投标价格最低,8289 万元;其次是阿里云,9412 万元。
其他参标方包括:广东移动(9894万元)、中国电信(10050万元)、华海智汇(原华为海洋)10038万元、公安部第三研究所(9870万元)、珠海市新德汇(1亿元)。
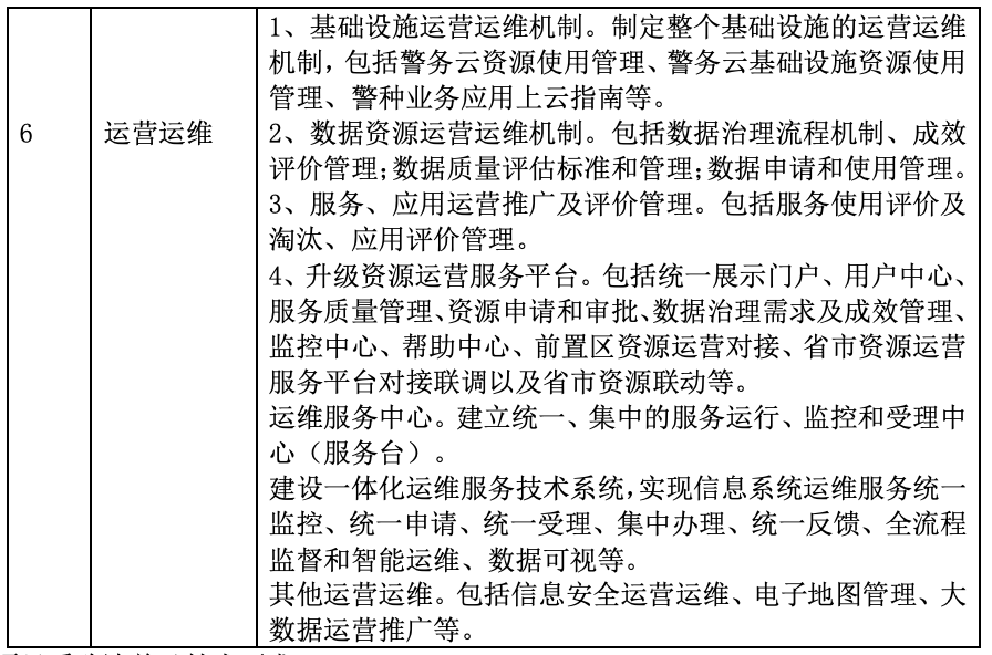
珠海市公安局历来把数据作为关键要素,重视公安数据资源体系建设工作。2015年在传统公安信息网侧建设信息资源服务平台,形成位于前置区的一套云计算、一套具有较强数据处理存储能力的大数据套件集群、一套面向应用各类服务和一批实战应用;2019年底按照公安部“六个统一”、资源“四化”新标准要求,开展新一代公安信息网、数据域侧数据中心建设,初步形成了具有数据汇聚融合,与部、省服务联动并与前置区共同形成的珠海市公安局大数据智能化基础框架。本项目旨在统筹数据采集汇聚,实现新增数据资源不少于1100种;依托数据治理工具化、智能化平台按照部规完成大数据处理,形成不少于100个资源库、主题库、知识库等数据资源体系;融合各类数据,整合信息资源服务平台和前期项目服务能力,开发不少于480项通用数据服务、通用应用服务、定制化和模型服务等,深化珠海市公安局实战应用支撑,同时继续支持珠海市公安局各单位开展“数字政府”改革创建工作;建设一套共性的、平台化查询检索、比对订阅、智能消息、模型战法和统筹全局政务服务的应用; 构筑大数据安全保障体系,提升新一代公安网安全,构建“一中心两体系”,从“云、数据、应用、网、边界、端”六维开展纵深防御体系建设,保障大数据全程可知、可管、可控、可查;建立统一运营运维体系;深入推进全局“一片云”。扩充基础设施规模,支撑日均增量不少于37亿条数据的处理和存储能力和确保落实以上其他工作任务的必要基础设施。本项目投标方应在熟悉我局前期开展的各项工作基础上理解招标方思路、目标和任务进行统筹设计,务必保护投标方已有建设投资,有效整合和优化各类资源,确保平台平滑过渡、确保向后兼容、确保合规。投标方为实现招标方的任务、需求可根据实际情况上调设备型号、提高软件性能、增加设备和许可数量,但不得降低要求。本次建设主要包括六大部分:基础设施、数据资源、服务平台、大数据智能应用、运营运维、信息安全。详见下表:
