无状态设计如何诞生
后台开发可能都经历过下面这种架构,尤其在初创公司或小规模公司内经常这样设计,产品往往做前后端分离,服务MVC架构

其缺点:单点问题,服务宕机整个服务不能用;用户体验,一个服务提供,大量请求无法快速响应
随着公司的成长,用户增加,这种架构的缺点暴露无遗,此时单个服务承载能力受限制,用户无法得到好的体验,此时怎么办?往往做法是Nginx后面再挂一台机器,部署同样的服务,也就是做了冗余

降低响应延时,提升用户体验
服务自由冗余,依据业务规模快速扩容和缩容
同一服务冗余部署N个,比如3个,那么客户端访问服务时,若参数相同,请求api相同(同一个服务)时,无论是否是同一个客户端,还是不同时间点都应该返回一致的结果,此时我们就说服务满足无状态设计。

无状态手段
把有状态的数据从服务分离出来,单独存储,比如存到公共缓存、比如放到客户端

A:DB 存储 B:APP 存储

C:服务存储 D:cache 存储
案例-2

同一个请求重复执行和执行一次的所产生的影响一致,比如,银行转账,用户A向用户B赚100元,网络抖动或故障或服务故障,导致某个环节重试,但无论怎样,都要保证最终用户A只向用户B转账100元,而不是其它金额。
请求幂等解决的问题
幂等是要保证数据和用户或业务的预期一致,数据在哪儿?在数据库。谁会改变数据库?CRUD操作会改变数据,因此幂等本质变成了CRUD要幂等。因此判定那块需要幂等,就看谁在操作CRUD,在微服务中就是DAS(数据访问服务)了
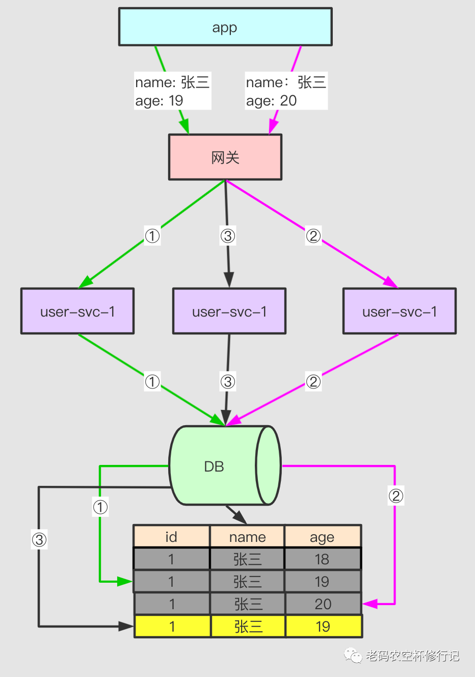
自增主键:app发起请求存储用户数据,第一次走①的流程,由于app请求超时,app重试,发起第二次请求,第二次按照②的路径,最终导致数据库张三的用户重复插入两条,所以自增主键的 Create 操作不幂等

自增主键+唯一索引:假设上图中,设置name为唯一索引,那么②的路径就会执行失败,所以幂等
业务主键:数据库不采用自增主键,然后客户端在操作时首先获取一个主键,然后带上主键去请求,这样能保证幂等。主键一定是客户端获取,其它地方都会造成重试,重新生成主键可能还是不幂等 
读操作不改变数据,天然幂等
Update操作幂等吗

Delete操作幂等吗
delete操作,一般的删除幂等,删一次和删除两次都一样,但是类似带上limit这样的删除不幂等,会多删除数据,但是这种业务中很少用。




