
前一篇博客 "CentOS7安装Rancher2.x" 分享可如何部署单节点的 Rancher-Server。在生产环境部署时,需要考虑到 Rancher-Server 的可用性,单实例部署时,当 Rancher-Server 节点出现故障导致服务不可用时( rancher-server 故障不会影响运行的 k8s 集群及其业务容器),将不能通过 web-ui 进行操作。本文通过参考官方文档分享搭建高可用 Rancher-Server 的过程。
1、说明
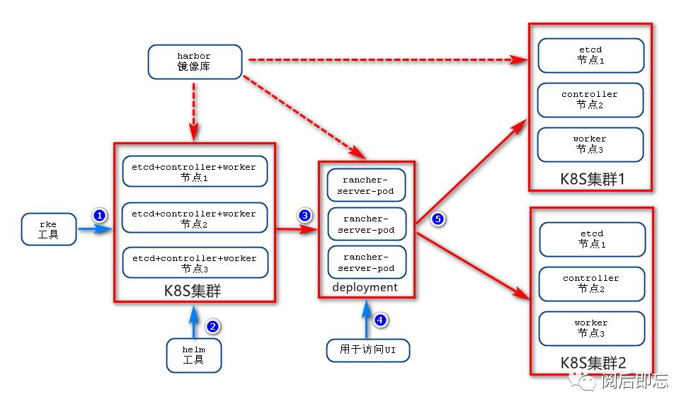
1.1、架构说明
Rancher-Server 的高可用部署,实则是利用 kubernetes 的 deployment 实现,利用 rke 工具,部署三节点 kubernetes 集群(每个节点都运行 etcd、kube-master、kube-worker),使用helm 安装 Rancher-Server,Rancher-Server 即为 kubernetes 中的应用服务,由集群提供高可用实现。前端可配置负载均衡器或软件负载均衡如 nginx 或 ingress,安装完成后 Rancher-Server 会自动纳管 rke 安装的本地 kubernetes 集群。

Rancher-Server HA架构
1.2、环境说明
操作系统:CentOS7.2
OS内核:3.10.0 (使用Overlay2需要升级内核至4.x)
Rancher:2.1.3
Docker: 17.03
集群IP地址划分:

参考 "CentOS7安装Rancher2.x" 要求各个服务器满足如下要求:
harbor镜像库:
安装完成
上传 rancher 所需镜像
Rancher-Server节点:
各节点安装 docker
信任 harbor 镜像库,并完成登录
新建 rancher 用户
各节点 rancher 用户可 ssh 免密钥登录
openssh 版本在 6.7 以上
worker节点:
各节点安装 docker
信任 harbor 镜像库,并完成登录
1.3、软件准备
rke
点击下载rke-linux-amd64
复制命令到PATH
[root@server1 ~]# chmod +x rke_linux_amd64
[root@server1 ~]# cp rke_linux_amd64 /usr/local/bin/
[root@server1 ~]# ln -s /usr/local/bin/rke_linux_amd64 /usr/bin/rke
helm
点击下载helm-linux.tar.gz
解压文件并复制到PATH
[root@server1 ~]# tar -zxf helm-linux.tar.gz
[root@server1 ~]# chmod +x linux-amd64/helm
[root@server1 ~]# cp linux-amd64/helm /usr/bin
获取tiller镜像
[root@server1 ~]# docker pull registry.cn-hangzhou.aliyuncs.com/google_containers/tiller:v2.12
[root@server1 ~]# docker tag registry.cn-hangzhou.aliyuncs.com/google_containers/tiller:v2.12 harbor.kago.site/google_containers/tiller:v2.12
[root@server1 ~]# docker push harbor.kago.site/google_containers/tiller:v2.12
kubectl
点击下载kubectl
复制到PATH
[root@server1 ~]# cp kubectl_amd64-linux /usr/local/bin
[root@server1 ~]# chmod +x /usr/local/bin/kubectl_amd64-linux
[root@server1 ~]# ln -s /usr/local/bin/kubectl_amd64-linux /usr/bin/kubectl
2、RKE安装 K8S 集群
该集群仅用于运行 Rancher-Server,CentOS 环境下使用非 root 用户安装(本案例使用 rancher 用户)。
2.1、创建配置文件rancher-cluster.yml
nodes:
- address: 192.168.31.10
user: rancher
role: [controlplane,worker,etcd]
- address: 192.168.31.11
user: rancher
role: [controlplane,worker,etcd]
- address: 192.168.31.12
user: rancher
role: [controlplane,worker,etcd]
private_registries:
- url: harbor.kago.site
user: admin
password: "xxxxxxxxx"
is_default: true
services:
etcd:
snapshot: true
creation: 6h
retention: 24h
2.2、执行安装
[rancher@server1 ~]$ sudo rke up --config ./rancher-cluster.yml
当提示“Finished builled Kubernetes cluster successfully”说明安装成功,并生当前目录生成 kube_config_rancher-cluster.yml 文件。
2.3、查看集群状态
[root@server1 ~]# mkdir ~/.kube
[root@server1 ~]# cp kube_config_rancher-cluster.yml ~/.kube/config
[root@server1 ~]# kubectl get node
3、安装helm server
3.1、配置 helm 客户端访问权限
Helm在集群上安装tiller服务以管理charts. 由于RKE默认启用RBAC, 因此我们需要使用kubectl来创建一个serviceaccount,clusterrolebinding才能让tiller具有部署到集群的权限。
在kube-system命名空间中创建ServiceAccount;
创建ClusterRoleBinding以授予tiller帐户对集群的访问权限
helm初始化tiller服务
[root@server1 ~]# kubectl -n kube-system create serviceaccount tiller
[root@server1 ~]# kubectl create clusterrolebinding tiller --clusterrole cluster-admin --serviceaccount=kube-system:tiller
3.2、添加镜像仓库密钥
生成密钥
[root@server1 ~]# kubectl -n kube-system create secret docker-registry regSecret --docker-server="harbor.kago.site" --docker-username=admin --docker-password=xxxxxxxx --docker-email=niuchp@126.com
打patch
[root@server1 ~]# kubectl -n kube-system patch serviceaccounts tiller -p '{"imagePullSecrets": [{"name": "regSecret"}]}'
3.3、安装helm server
[root@server1 ~]# helm init --service-account tiller --tiller-image harbor.kago.site/google_containers/tiller:v2.12 --stable-repo-url https://kubernetes.oss-cn-hangzhou.aliyuncs.com/charts
3.4、添加chart仓库
[root@server1 ~]# helm repo add rancher-stable https://releases.rancher.com/server-charts/stable
4、安装 Rancher Server
4.1、安装cert-manager
[root@server1 ~]# helm install stable/cert-manager --name cert-manager --namespace kube-system
离线环境:
在能联网的机器上获取chart
[root@server1 ~]# helm fetch stable/cert-manager
上传chart后修改配置
[root@server1 ~]# helm template ./cert-manager-v0.8.0.tgz --output-dir . --name cert-manager --namespace kube-system --set image.repository=harbor.kago.site.com/jetstack/cert-manager-controller
运行
[root@server1 ~]# kubectl apply -n kube-system - R -f ./cert-manager
4.2、安装rancher server
[root@server1 ~]# helm install rancher-stable/rancher --name rancher --namespace cattle-system --set hostname=rancher.kago.site
默认情况下,Rancher会自动生成CA根证书并使用cert-manager颁发证书,因此,这里设置了 hostname=rancher.kago.site,后续只能通过域名访问UI
离线环境:
在能联网的机器上获取chart
[root@server1 ~]# helm fetch rancher-stable/rancher
上传chart后修改配置
[root@server1 ~]# helm template ./rancher-2018.10.2.tgz --output-dir . --name rancher --namespace cattle-system --set hostname=rancher.kago.site --set rancherImage=harbor.kago.site/rancher/rancher
运行
[root@server1 ~]# kubectl create namespace cattle-system
[root@server1 ~]# kubectl apply -n cattle-system -R -f ./rancher
5、为Agent Pod添加主机别名
如果你没有内部DNS服务器而是通过添加/etc/hosts主机别名的方式指定的Rancher server域名,那么不管通过哪种方式(自定义、导入、Host驱动等)创建K8S集群,K8S集群运行起来之后,因为cattle-cluster-agent Pod和cattle-node-agent无法通过DNS记录找到Rancher server,最终导致无法通信。
可以通过给cattle-cluster-agent Pod和cattle-node-agent添加主机别名(/etc/hosts),让其可以正常通信(前提是IP地址可以互通)。
注意:替换以下命令中的域名和IP
5.1、cattle-cluster-agent pod
[root@server1 ~]# kubectl -n cattle-system patch deployments cattle-cluster-agent --patch '{
"spec": {
"template": {
"spec": {
"hostAliases": [
{
"hostnames":
[
"rancher.kago.site"
],
"ip": "192.168.31.10"
}
]
}
}
}
}'
5.2、cattle-node-agent pod
[root@server1 ~]# kubectl -n cattle-system patch daemonsets cattle-node-agent --patch '{
"spec": {
"template": {
"spec": {
"hostAliases": [
{
"hostnames":
[
"rancher.kago.site"
],
"ip": "192.168.31.10"
}
]
}
}
}
}'
-------- END --------





