增量式编码器是电机控制中常用的速度测量元件,通过检测编码器数车的脉冲信号可以计算出电机转速。本文实验采用的是输出信号为两路正交脉冲信号的增量式编码器,分辨率为1000线。编码器的分辨率是指电机转子轴旋转一圈时编码器输出的脉冲个数,本文采用的编码器旋转一圈需要1000个脉冲。
1.测速方法
M法测速是在设定的检测时间
(单位时间为S)内,对编码器脉冲进行计数,根据检测到的脉冲数
计算电机转速n,原理图如下图所示:

编码器分辨率为P,则转速测量值为:

M测量的误差为1/m2
2. 程序编写
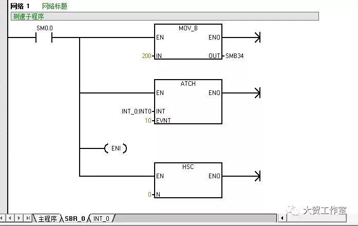
本文采用的是S7-200PLC,用PLC的高速计数器HSC0进行计数,并将计算的数据转换显示在触摸屏端。HSC0对应PLC的I0.0点,用到的高速指令有,定义高速计数器指令HDEF和高速计数器HSC指令。定义高速计数器指令用于指定高速计数器的操作模式,它决定了高速计数器的计数脉冲、计数方向、启动和复位功能。每一个高速计数器使用一条定义高速计数器指令。还用到了定时中断0,中断事件号为10,周期时间写入SMB34,周期时间可以从1ms~255ms。
以下是测速的程序:






文章转载自大贺工作室,如果涉嫌侵权,请发送邮件至:contact@modb.pro进行举报,并提供相关证据,一经查实,墨天轮将立刻删除相关内容。




