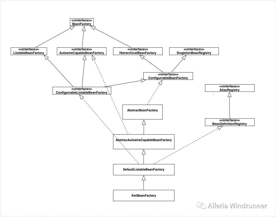
BeanFactory
BeanDefinition
ApplicationContext
BeanFactory

BeanFactory
ListableBeanFactory、AutowireCapableBeanFactory、HierachicalBeanFactory
ConfigurableBeanFactory
ConfigurableListableBeanFactory

ListableBeanFactory

HierarchicalBeanFactory

AutowireCapableBeanFactory

ConfigurableListableBeanFactory
public interface ConfigurableListableBeanFactory extends ListableBeanFactory, AutowireCapableBeanFactory,ConfigurableBeanFactory {void ignoreDependencyType(Class<?> type);
//忽略自动装配的依赖类型void ignoreDependencyInterface(Class<?> ifc);//忽略自动装配的接口/** 注册一个可分解的依赖*/void registerResolvableDependency(Class<?> dependencyType, ObjectautowiredValue);/** 判断指定的Bean是否有资格作为自动装配的候选者*/boolean isAutowireCandidate(String beanName, DependencyDescriptor descriptor) throws NoSuchBeanDefinitionException;// 返回注册的Bean定义BeanDefinition getBeanDefinition(String beanName) throwsNoSuchBeanDefinitionException;// 暂时冻结所有的Bean配置void freezeConfiguration();// 判断本工厂配置是否被冻结boolean isConfigurationFrozen();// 使所有的非延迟加载的单例类都实例化。void preInstantiateSingletons() throws BeansException;}
BeanDefinitionRegistry
public interface BeanDefinitionRegistry extends AliasRegistry {// 给定bean名称,注册一个新的bean定义void registerBeanDefinition(String beanName, BeanDefinition beanDefinition) throws BeanDefinitionStoreException;/** 根据指定Bean名移除对应的Bean定义*/void removeBeanDefinition(String beanName) throws NoSuchBeanDefinitionException;/** 根据指定bean名得到对应的Bean定义*/BeanDefinition getBeanDefinition(String beanName) throwsNoSuchBeanDefinitionException;/** 查找,指定的Bean名是否包含Bean定义*/boolean containsBeanDefinition(String beanName);String[] getBeanDefinitionNames();//返回本容器内所有注册的Bean定义名称int getBeanDefinitionCount();//返回本容器内注册的Bean定义数目boolean isBeanNameInUse(String beanName);//指定Bean名是否被注册过。}
文章转载自Alleria Windrunner,如果涉嫌侵权,请发送邮件至:contact@modb.pro进行举报,并提供相关证据,一经查实,墨天轮将立刻删除相关内容。




