TPU V1 想要解决什么问题?
深入理解 TPU V1
快速上线和向前兼容,一个 FPU 的设计

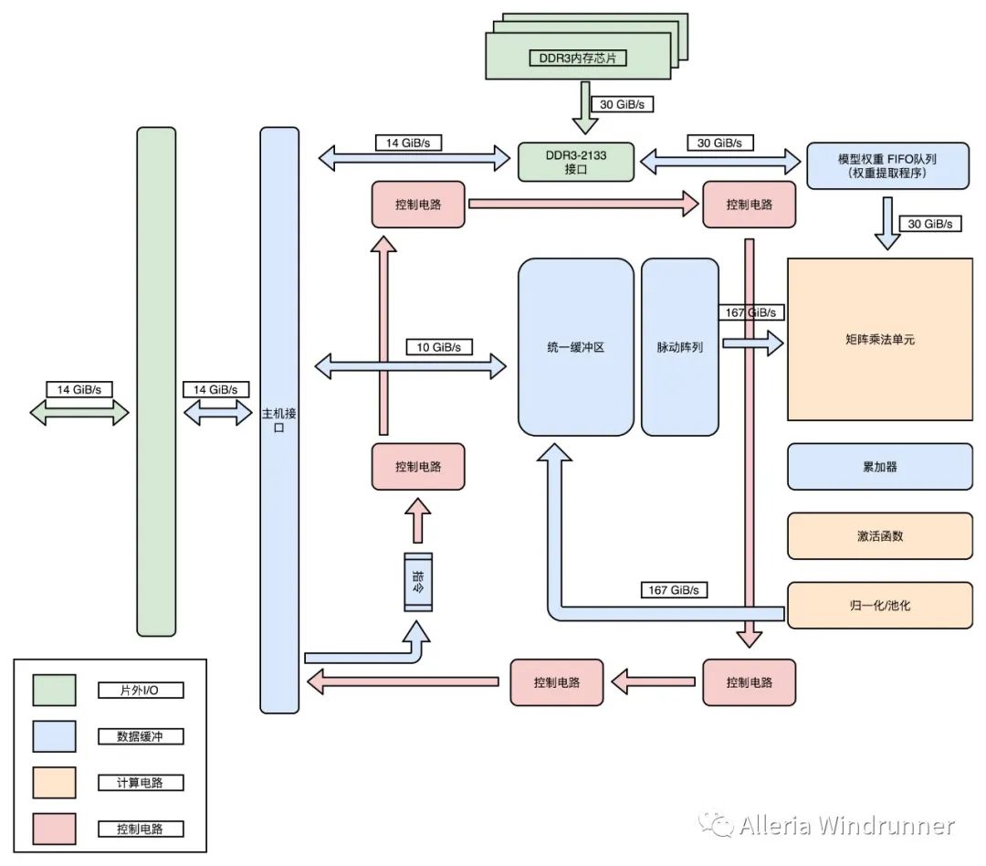
专用电路和大量缓存,适应推断的工作流程


细节优化,使用 8 Bits 数据
用数字说话,TPU 的应用效果
文章转载自Alleria Windrunner,如果涉嫌侵权,请发送邮件至:contact@modb.pro进行举报,并提供相关证据,一经查实,墨天轮将立刻删除相关内容。


TPU V1 想要解决什么问题?
深入理解 TPU V1
快速上线和向前兼容,一个 FPU 的设计

专用电路和大量缓存,适应推断的工作流程


细节优化,使用 8 Bits 数据
用数字说话,TPU 的应用效果