背景
最近老夏非常郁闷,因为工作的原因,工作时间几乎已经成为了007,每天都睡在公司,一周难得和女朋友说上几句话,最近女朋友正和他闹分手,于是他找到了我。
今天周末,他准备请我吃饭,贿赂我一下,于是我俩在公司楼下的便利店边吃边聊。
问题
其实老夏在之前头发还没掉光的时候,也是挺帅一小伙儿,非常受小姑娘的喜欢。现在的女朋友就是以前学校里面的校花,也是他的初恋。当然,老夏追她的过程,也是非常的坎坷,一追就追到手了。
为了更方便的帮助老夏分析,我决定通过TCP协议这种通俗的讲解方式帮助老夏更清楚的认识他的这段感情经历。
相识相知,相爱相恋
首先我们使用TCP协议三次握手来还原一下老夏和他女朋友从暧昧到确定关系的过程。
TCP 三次握手就好比于老夏开始告白女神,但女神又不敢完全确认,这小子是大冒险玩输了,还是认真的,所以需要相互确认来确定恋爱关系。
1、老夏在一个月黑风高的晚上向女神告白(syn),女神听到后露出惊讶的表情,随即害怕如果不同意的话,老夏会做出什么过激的行为,只能勉强露出微笑(ack)
2、老夏看到女神微笑点头后,确定自己的告白被同意进入恋爱状态(Estalished)
3、此时女神知道,今晚是在劫难逃了。心里也在打鼓,这个男生是真的喜欢我吗?她随即向老夏进行确认,你真的喜欢我吗?(syn)
4、此时,老夏拍着胸脯做出肯定的回答(ack),女神收到后同时进入恋爱状态(Estalished)
5、于是两人拥抱在了一起
我们来回顾一下,这个过程中总共有四个动作
1.老夏表白
2.女神点头微笑
3.女神质疑
4.老夏发誓只爱她一个
其中女神连续进行了两个动作,先是点头微笑(回复对方),然后提出质疑(寻求确认),实际上我们可以将这两个动作合成一个动作,点头的同时提出疑问(syn+ack)。于是这四个动作就简化成了三个动作。
1.老夏表白
2.妹子点头微笑并质疑
3.老夏发誓只爱她一个
这就是三次握手的本质,中间的一次动作是两个动作的合并。通过这个案例,不知你对TCP三次握手,有没有进一步的理解。

TCP 数据传输就是老夏对女神小心翼翼的喜欢,有一定的距离,需要老夏每日每夜反复的猜测,她到底喜欢我吗?
老夏微信给生理期的女神发消息,告诉她要多喝热水(data),女神看见了之后要向你回复自己知道了(ack)。如果你喊了一句,半天没听到妹子回复,你会很低落,好比谈恋爱的时候,你满腔热情,而妹子忽冷忽热,所以你锲而不舍,一次不行,就两次,两次不行就三次,这就是tcp重传。
也有可能是妹子知道你的本意了,但是妹子有点害羞,迟迟没有回复亦或是妹子回复了你没收到,以至于你没收到妹子的回复。你不能判断到底妹子喜不喜欢你,对你有没有好感,没关系,男人嘛?要主动点,重传一下就好。
既然会重传,妹子就有可能同一句话听见了两次,这就是去重。对于重传和去重这两项工作操作系统的网络内核模块都已经帮我们处理好了,我们不用理会。
一别两宽,各生欢喜
事实证明,我上面的话果然是废话,老夏和他女朋友终于还是走到了分手的路口。一个往东一个向西,他们说出再见,再见,不知道什么时候才能真的再见。
一段感情结束的征兆,总是争吵不断,而一段感情的结束,也总是要有一个人说出那两个字。而我也被老夏每日午夜的来电铃声折磨的精神涣散,咱也不敢说,咱也不敢问,毕竟,吃人的嘴软。。。

好啦,以上老夏虚构的故事讲到这里就结束了,如果对网络中TCP协议感兴趣,可以继续看下去,毕竟这是一个我们生活中无处不在的网络协议。
一、 为什么会有TCP/IP协议?
将终端与终端连接。
在世界各地,各种各样的电脑运行着各自不同的操作系统为大家服务,这些电脑在表达同一种信息的时候所使用的方法是千差万别。就好像圣经中上帝打乱了各地人的口音,让他们无法合作一样。计算机使用者意识到,计算机只是单兵作战并不会发挥太大的作用。只有把它们联合起来,电脑才会发挥出它最大的潜力。于是人们就想方设法的用电线把电脑连接到了一起。
但是简单的连到一起是远远不够的,就好像语言不同的两个人互相见了面,完全不能交流信息。因而他们需要定义一些共通的东西来进行交流,TCP/IP就是为此而生。TCP/IP不是一个协议,而是一个协议族的统称。里面包括了IP协议,IMCP协议,TCP协议,以及我们更加熟悉的http、ftp、pop3协议等等。电脑有了这些,就好像学会了外语一样,就可以和其他的计算机终端做自由的交流了。
二、 TCP协议的特点
TCP协议是面向连接的运输层协议
在数据传输前必须建立连接,数据传输之后释放连接。
TCP提供可靠交付的服务
所谓可靠是指在传输过程中无重复,无丢失,无错误。但是同时会增加开销。
每一条连接都是点对点连接(一对一)
面向字节流
所谓字节流指的是以传输过程中流入进程和流出进程的字节序列,虽然传输过程中是一个一个数据报,但这只是为了方便传输,之后在目的端重新装配。
TCP提供全双工通信
所谓全双工是指一端既可以是客户端,也可以是服务器。
三、TCP报文格式
TCP报文格式图:
上图中有几个字段需要重点介绍下:
(1)序号:Seq序号,占32位,用来标识从TCP源端向目的端发送的字节流,发起方发送数据时对此进行标记。
(2)确认序号:Ack序号,占32位,只有ACK标志位为1时,确认序号字段才有效,Ack=Seq+1。
(3)标志位:共6个,即URG、ACK、PSH、RST、SYN、FIN等,具体含义如下:
(A)URG:紧急指针(urgent pointer)有效。
(B)ACK:确认序号有效。
(C)PSH:接收方应该尽快将这个报文交给应用层。
(D)RST:重置连接。
(E)SYN:发起一个新连接。
(F)FIN:释放一个连接。
需要注意的是:
(A)不要将确认序号Ack与标志位中的ACK搞混了。
(B)确认方Ack=发起方Req+1,两端配对。
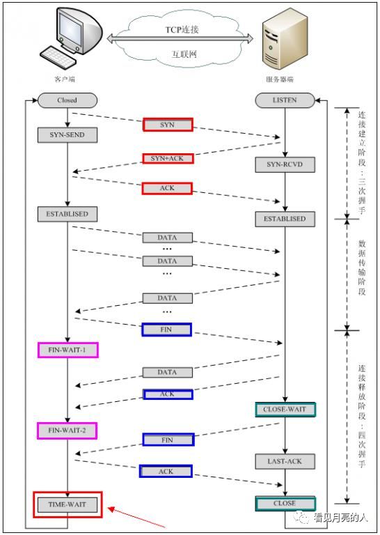
四、三次握手
TCP(Transmission Control Protocol) 传输控制协议
TCP是主机对主机层的传输控制协议,提供可靠的连接服务,采用三次握手确认建立一个连接
位码即tcp标志位,有6种标示:
SYN(synchronous建立连接)
ACK(acknowledgement 确认)
PSH(push传送)
FIN(finish结束)
RST(reset重置)
URG(urgent紧急)
Sequence number(顺序号码)
Acknowledge number(确认号码)
establish 建立,创建
所谓三次握手(Three-Way Handshake)即建立TCP连接,是指建立一个TCP连接时,需要客户端和服务端总共发送3个包以确认连接的建立。在socket编程中,这一过程由客户端执行connect来触发,整个流程如下图所示:

(1)第一次握手:Client将标志位SYN置为1,随机产生一个值seq=J,并将该数据包发送给Server,Client进入SYN_SENT状态,等待Server确认。
(2)第二次握手:Server收到数据包后由标志位SYN=1知道Client请求建立连接,Server将标志位SYN和ACK都置为1,ack (number )=J+1,随机产生一个值seq=K,并将该数据包发送给Client以确认连接请求,Server进入SYN_RCVD状态。
(3)第三次握手:Client收到确认后,检查ack是否为J+1,ACK是否为1,如果正确则将标志位ACK置为1,ack=K+1,并将该数据包发送给Server,Server检查ack是否为K+1,ACK是否为1,如果正确则连接建立成功,Client和Server进入ESTABLISHED状态,完成三次握手,随后Client与Server之间可以开始传输数据了。

SYN攻击:
在三次握手过程中,Server发送SYN-ACK之后,收到Client的ACK之前的TCP连接称为半连接(half-open connect),此时Server处于SYN_RCVD状态,当收到ACK后,Server转入ESTABLISHED状态。SYN攻击就是Client在短时间内伪造大量不存在的IP地址,并向Server不断地发送SYN包,Server回复确认包,并等待Client的确认,由于源地址是不存在的,因此,Server需要不断重发直至超时,这些伪造的SYN包将长时间占用未连接队列,导致正常的SYN请求因为队列满而被丢弃,从而引起网络堵塞甚至系统瘫痪。SYN攻击是一种典型的DDOS攻击,检测SYN攻击的方式非常简单,即当Server上有大量半连接状态且源IP地址是随机的,则可以断定遭到SYN攻击了,使用如下命令可以让之现行:
#netstat -nap | grep SYN_RECV
五、四次断开
三次握手耳熟能详,四次挥手估计就..所谓四次断开(Four-Way Wavehand)即终止TCP连接,就是指断开一个TCP连接时,需要客户端和服务端总共发送4个包以确认连接的断开。在socket编程中,这一过程由客户端或服务端任一方执行close来触发,整个流程如下图所示:

由于TCP连接时全双工的,因此,每个方向都必须要单独进行关闭,这一原则是当一方完成数据发送任务后,发送一个FIN来终止这一方向的连接,收到一个FIN只是意味着这一方向上没有数据流动了,即不会再收到数据了,但是在这个TCP连接上仍然能够发送数据,直到这一方向也发送了FIN。首先进行关闭的一方将执行主动关闭,而另一方则执行被动关闭,上图描述的即是如此。
(1)第一次挥手:Client发送一个FIN,用来关闭Client到Server的数据传送,Client进入FIN_WAIT_1状态。
(2)第二次挥手:Server收到FIN后,发送一个ACK给Client,确认序号为收到序号+1(与SYN相同,一个FIN占用一个序号),Server进入CLOSE_WAIT状态。
(3)第三次挥手:Server发送一个FIN,用来关闭Server到Client的数据传送,Server进入LAST_ACK状态。
(4)第四次挥手:Client收到FIN后,Client进入TIME_WAIT状态,接着发送一个ACK给Server,确认序号为收到序号+1,Server进入CLOSED状态,完成四次挥手。

上面是一方主动关闭,另一方被动关闭的情况,实际中还会出现同时发起主动关闭的情况,具体流程如下图:

流程和状态在上图中已经很明了了,在此不再赘述,可以参考前面的四次挥手解析步骤。
六、为什么建立连接是三次握手,而关闭连接却是四次断开呢?
确保数据能够完整传输。
服务端在LISTEN状态下,收到建立连接请求的SYN报文后,把ACK和SYN放在一个报文里发送给客户端。而关闭连接时,当收到对方的FIN报文时,仅仅表示对方不再发送数据了但是还能接收数据,己方也未必全部数据都发送给对方了,所以己方可以立即close,也可以发送一些数据给对方后,再发送FIN报文给对方来表示同意现在关闭连接,因此,己方ACK和FIN一般都会分开发送。。
七、TCP协议的11种状态

简单解释:
CLOSED:初始状态,表示TCP连接是“关闭着的”或“未打开的”。
LISTEN :表示服务器端的某个SOCKET处于监听状态,可以接受客户端的连接。
SYN_RCVD :表示服务器接收到了来自客户端请求连接的SYN报文。在正常情况下,这个状态是服务器端的SOCKET在建立TCP连接时的三次握手会话过程中的一个中间状态,很短暂,基本上用netstat很难看到这种状态,除非故意写一个监测程序,将三次TCP握手过程中最后一个ACK报文不予发送。当TCP连接处于此状态时,再收到客户端的ACK报文,它就会进入到ESTABLISHED 状态。
SYN_SENT :这个状态与SYN_RCVD 状态相呼应,当客户端SOCKET执行connect()进行连接时,它首先发送SYN报文,然后随即进入到SYN_SENT 状态,并等待服务端的发送三次握手中的第2个报文。SYN_SENT 状态表示客户端已发送SYN报文。
ESTABLISHED :表示TCP连接已经成功建立。
FIN_WAIT_1 :这个状态得好好解释一下,其实FIN_WAIT_1 和FIN_WAIT_2 两种状态的真正含义都是表示等待对方的FIN报文。而这两种状态的区别是:FIN_WAIT_1状态实际上是当SOCKET在ESTABLISHED状态时,它想主动关闭连接,向对方发送了FIN报文,此时该SOCKET进入到FIN_WAIT_1 状态。而当对方回应ACK报文后,则进入到FIN_WAIT_2 状态。当然在实际的正常情况下,无论对方处于任何种情况下,都应该马上回应ACK报文,所以FIN_WAIT_1 状态一般是比较难见到的,而FIN_WAIT_2 状态有时仍可以用netstat看到。
FIN_WAIT_2 :上面已经解释了这种状态的由来,实际上FIN_WAIT_2状态下的SOCKET表示半连接,即有一方调用close()主动要求关闭连接。注意:FIN_WAIT_2 是没有超时的(不像TIME_WAIT 状态),这种状态下如果对方不关闭(不配合完成4次挥手过程),那这个 FIN_WAIT_2 状态将一直保持到系统重启,越来越多的FIN_WAIT_2 状态会导致内核crash。
TIME_WAIT :表示收到了对方的FIN报文,并发送出了ACK报文。 TIME_WAIT状态下的TCP连接会等待2*MSL(Max Segment Lifetime,最大分段生存期,指一个TCP报文在Internet上的最长生存时间。每个具体的TCP协议实现都必须选择一个确定的MSL值,RFC 1122建议是2分钟,但BSD传统实现采用了30秒,Linux可以cat /proc/sys/net/ipv4/tcp_fin_timeout看到本机的这个值),然后即可回到CLOSED 可用状态了。如果FIN_WAIT_1状态下,收到了对方同时带FIN标志和ACK标志的报文时,可以直接进入到TIME_WAIT状态,而无须经过FIN_WAIT_2状态。(这种情况应该就是四次挥手变成三次挥手的那种情况)
CLOSING :这种状态在实际情况中应该很少见,属于一种比较罕见的例外状态。正常情况下,当一方发送FIN报文后,按理来说是应该先收到(或同时收到)对方的ACK报文,再收到对方的FIN报文。但是CLOSING 状态表示一方发送FIN报文后,并没有收到对方的ACK报文,反而却也收到了对方的FIN报文。什么情况下会出现此种情况呢?那就是当双方几乎在同时close()一个SOCKET的话,就出现了双方同时发送FIN报文的情况,这是就会出现CLOSING 状态,表示双方都正在关闭SOCKET连接。
CLOSE_WAIT :表示正在等待关闭。怎么理解呢?当对方close()一个SOCKET后发送FIN报文给自己,你的系统毫无疑问地将会回应一个ACK报文给对方,此时TCP连接则进入到CLOSE_WAIT状态。接下来呢,你需要检查自己是否还有数据要发送给对方,如果没有的话,那你也就可以close()这个SOCKET并发送FIN报文给对方,即关闭自己到对方这个方向的连接。有数据的话则看程序的策略,继续发送或丢弃。简单地说,当你处于CLOSE_WAIT 状态下,需要完成的事情是等待你去关闭连接。
LAST_ACK :当被动关闭的一方在发送FIN报文后,等待对方的ACK报文的时候,就处于LAST_ACK 状态。当收到对方的ACK报文后,也就可以进入到CLOSED 可用状态了。




