阿里云官方镜像站:Blender源
https://developer.aliyun.com/mirror/?utm_content=g_1000303593
摘要:Blender是一个免费的3D建模软件,本文主要是对blender工具的使用进行介绍,包括软件的下载、界面介绍、工具的使用等。
一、Blender下载
下载地址:Blender下载官网,点击前往。
注意:下载速度可能比较慢,建议使用外网下载或者下载器工具。
二、Blender使用介绍
1.启动界面,选择常规即可。软件默认创建一个方块(cube)

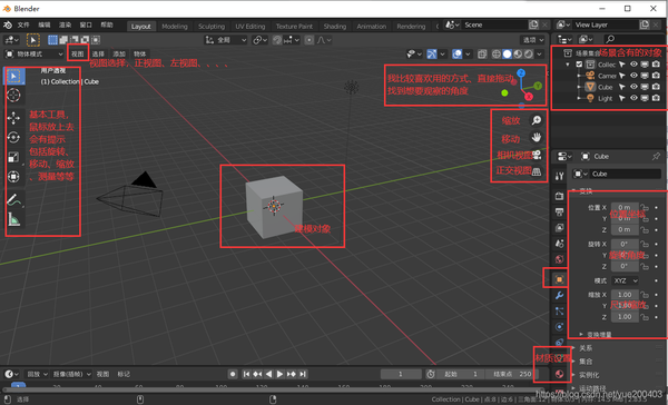
2.开发界面基本介绍

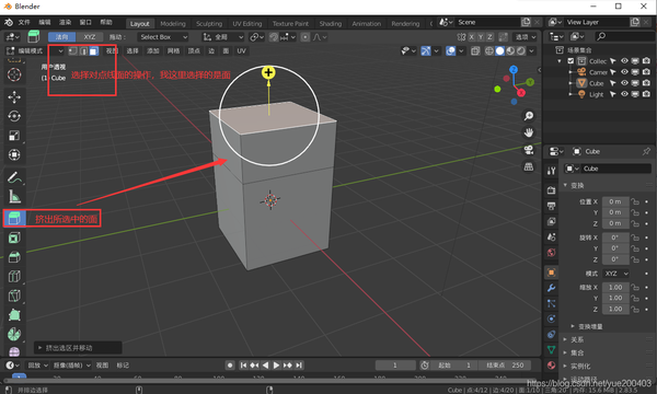
3.编辑模式界面,在上面模式下按Tab键即可切换编辑模式
3.1挤出工具


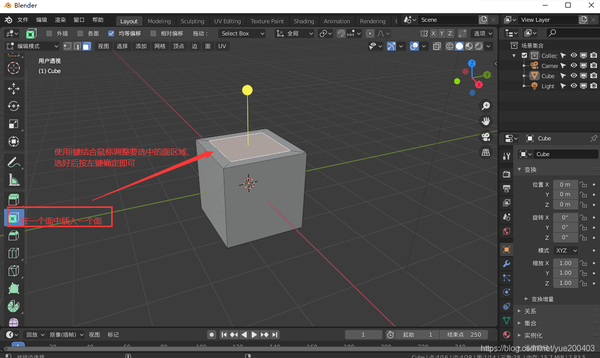
3.2内插面工具

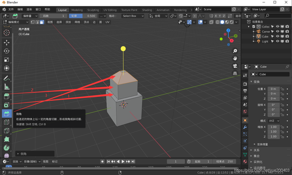
3.3倒角工具

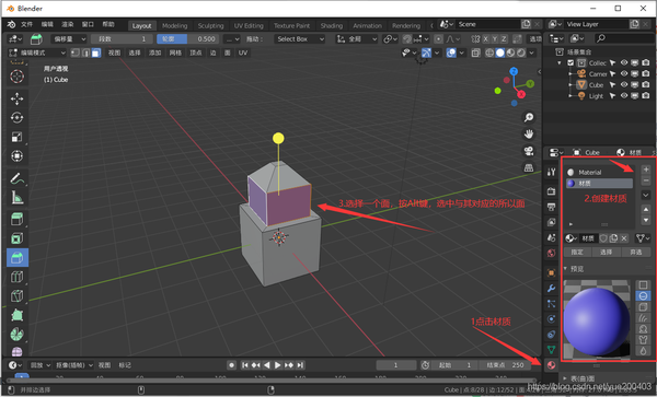
3.4材质设置

三、Blender常用快捷键

原文链接:https://blog.csdn.net/yue200403/article/details/108329138
最后修改时间:2021-11-11 14:42:20
「喜欢这篇文章,您的关注和赞赏是给作者最好的鼓励」
关注作者
【版权声明】本文为墨天轮用户原创内容,转载时必须标注文章的来源(墨天轮),文章链接,文章作者等基本信息,否则作者和墨天轮有权追究责任。如果您发现墨天轮中有涉嫌抄袭或者侵权的内容,欢迎发送邮件至:contact@modb.pro进行举报,并提供相关证据,一经查实,墨天轮将立刻删除相关内容。




