2021年7月,南大通用GBase 8a、GBase 8s、GBase 8c三款产品与26家公司的多款产品完成兼容适配认证,测试结果均显示兼容良好、整体运行稳定,功能正常,能够满足用户产品兼容性要求。
GBase 8a
GBase 8a是南大通用自主研发的、基于Shared Nothing架构的分布式并行数据库集群,具备高性能、高可用、高扩展特性,可以为超大规模数据管理提供高性价比的通用计算平台,并广泛地用于支撑各类数据仓库系统、BI系统和决策支持系统。
在本批次兼容认证中,GBase 8a先后与等清华同方、中诚华隆等主机存储,统信软件等操作系统,亿信华辰、华软金科等应用软件产业链伙伴完成适配认证。

南大通用与清华同方产品兼容性认证
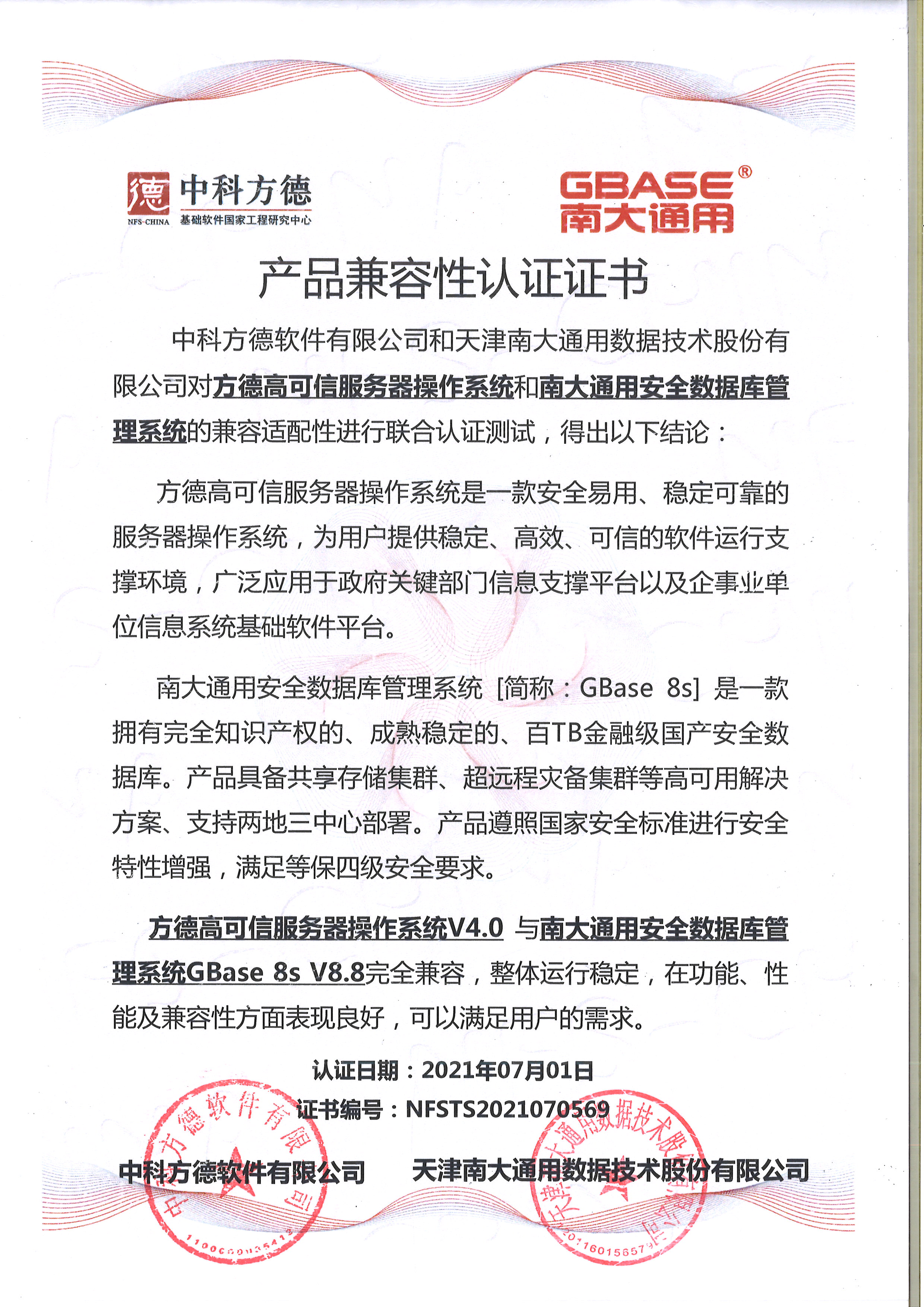
GBase 8s
GBase 8s是一款拥有自主知识产权的、成熟稳定的、百TB金融级国产安全数据库,具备共享存储集群、超远程灾备集群等高可用解决方案、支持两地三中心部署等功能,产品遵照国家安全标准进行安全特性增强,满足等保四级的安全要求。
在本批次兼容认证中,GBase 8s与主机存储、操作系统、应用软件等19家上下游厂商完成适配认证。

南大通用与青云产品兼容性认证

南大通用与中科方德产品兼容性认证
GBase 8c
分布式交易型数据库GBase 8c是一款 shared nothing架构的分布式交易型数据库,具备高性能、高可用、低成本、资源调度精细化、集群运维智能化等特性,可以为金融核心系统、互联网业务系统和政企业务系统提供安全、稳定、可靠的数据存储和管理服务。同时也是中国信通院第十一批大数据产品能力测评-分布式事务型数据库基础能力评测中唯一满分通过的产品 。
GBase 8c V5版本与海光完成适配认证,测试显示兼容性良好,可以可靠、稳定、高性能地运行。

南大通用与海光产品兼容性认证
本批次的兼容认证体现了南大通用一如既往所秉承的“开放、共建共享、共生共荣”的生态合作理念,未来,南大通用也将积极协同生态链伙伴一道,共同为我国数字化、信息化建设贡献国产基础软硬件的力量!




