openGauss内核分析(二.一):简单查询的执行
酷哥 [openGauss](javascript:void(0)😉 2022-10-19 18:30 发表于广东
上一期酷哥分析了openGauss数据库的启动过程,包括主线程,辅助线程及业务处理线程的启动过程,这一期主要分析简单查询语句在业务处理线程Postgres上的执行流程,并介绍如何利用gdb梳理代码逻辑。
►简单查询的执行
SQL引擎是数据库系统的入口,执行用户简单查询的入口函数是exec_simple_query。运行在业务处理线程Postgres。
通常可以把SQL引擎分成SQL解析和查询优化两个主要的模块,SQL引擎对输入的SQL语言进行词法分析、语法分析、语义分析,从而生成逻辑执行计划,逻辑执行计划经过代数优化和代价优化之后,产生物理执行计划。
在SQL引擎将用户的查询解析优化成可执行的计划之后,数据库进入查询执行阶段。执行器基于执行计划对相关数据进行提取、运算、更新、删除等操作,以达到用户查询想要实现的目的。
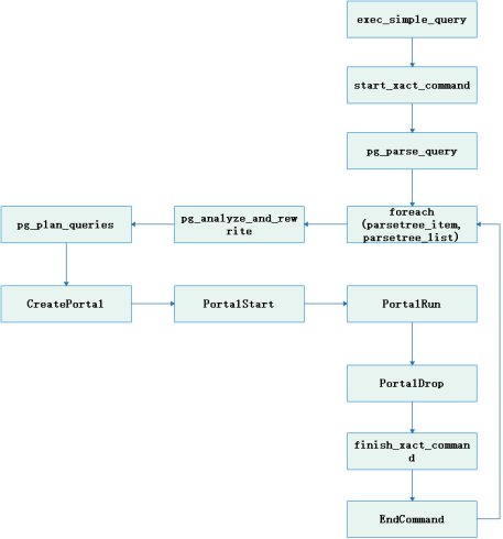
►exec_simple_query
1.start_xact_command():开始一个事务。
2.pg_parse_query():对查询语句进行词法和语法分析,生成一个或者多个初始的语法分析树。
- 进入foreach (parsetree_item, parsetree_list)循环,对每个语法分析树执行查询。
- pg_analyze_and_rewrite():根据语法分析树生成基于Query数据结构的逻辑查询树,并进行重写等操作。
- pg_plan_queries():对逻辑查询树进行优化,生成查询计划。
- CreatePortal():创建Portal, Portal是执行SQL语句的载体,每一条SQL对应唯一的Portal。
- PortalStart():负责进行Portal结构体初始化工作,包括执行算子初始化、内存上下文分配等。
- PortalRun():负责真正的执行和运算,它是执行器的核心。
- PortalDrop():负责最后的清理工作,主要是数据结构、缓存的清理。
- finish_xact_command():完成事务提交。
- EndCommand():通知客户端查询执行完成。
「喜欢这篇文章,您的关注和赞赏是给作者最好的鼓励」
关注作者
【版权声明】本文为墨天轮用户原创内容,转载时必须标注文章的来源(墨天轮),文章链接,文章作者等基本信息,否则作者和墨天轮有权追究责任。如果您发现墨天轮中有涉嫌抄袭或者侵权的内容,欢迎发送邮件至:contact@modb.pro进行举报,并提供相关证据,一经查实,墨天轮将立刻删除相关内容。




