点击关注公众号,SQL干货及时获取
后台回复:1024,获取海量学习资源 SQL刷题专栏 SQL145题系列
大家注意:因为微信改了推送机制,会有小伙伴刷不到当天的文章,一些比较实用的知识和信息,错过了就是错过了。所以建议大家加个星标
,就能第一时间收到推送了。
来源:juejin.im/post/6863283398727860238
一、ClickHouse 是什么? 二、业务问题 三、ClickHouse实践 四、遇到的坑 五、总结
一、ClickHouse 是什么?
ClickHouse:是一个用于联机分析(OLAP)的列式数据库管理系统(DBMS)
我们首先理清一些基础概念
OLTP:是传统的关系型数据库,主要操作增删改查,强调事务一致性,比如银行系统、电商系统 OLAP:是仓库型数据库,主要是读取数据,做复杂数据分析,侧重技术决策支持,提供直观简单的结果
接着我们用图示,来理解一下列式数据库和行式数据库区别
在传统的行式数据库系统中(MySQL、Postgres和MS SQL Server),数据按如下顺序存储:

在列式数据库系统中(ClickHouse),数据按如下的顺序存储:

两者在存储方式上对比:

以上是ClickHouse基本介绍,更多可以查阅官方手册
二、业务问题
业务端现有存储在Mysql中,5000万数据量的大表及两个辅表,单次联表查询开销在3min+,执行效率极低。经过索引优化、水平分表、逻辑优化,成效较低,因此决定借助ClickHouse来解决此问题
最终通过优化,查询时间降低至1s内,查询效率提升200倍!
希望通过本文,可以帮助大家快速掌握这一利器,并能在实践中少走弯路。
三、ClickHouse实践
1.Mac下的Clickhouse安装
我是通过docker安装,查看教程。也可以下载CK编译安装,相对麻烦一些。
2.数据迁移:从Mysql到ClickHouse
ClickHouse支持Mysql大多数语法,迁移成本低,目前有五种迁移方案:
create table engin mysql,映射方案数据还是在Mysql insert into select from,先建表,在导入 create table as select from,建表同时导入 csv离线导入 streamsets
选择第三种方案做数据迁移:
CREATE TABLE [IF NOT EXISTS] [db.]table_name ENGINE = Mergetree AS SELECT * FROM mysql('host:port', 'db', 'database', 'user', 'password')
3.性能测试对比
| 类型 | 数据量 | 表大小 | 查询速度 |
|---|---|---|---|
| Mysql | 5000万 | 10G | 205s |
| ClickHouse | 5000万 | 600MB | 1s内 |
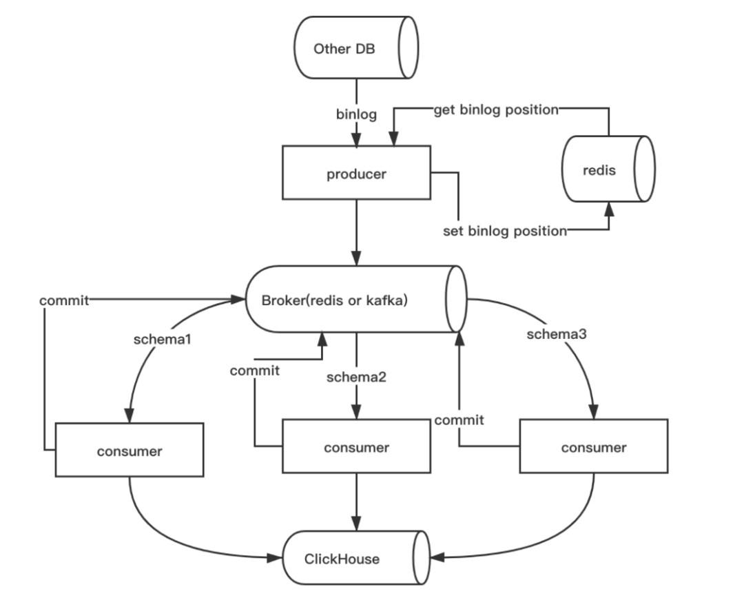
4.数据同步方案
临时表

图片来源:携程 新建temp中间表,将Mysql数据全量同步到ClickHouse内temp表,再替换原ClickHouse中的表,适用数据量适度,增量和变量频繁的场景
synch

开源的同步软件推荐:synch 原理是通过Mysql的binlog日志,获取sql语句,再通过消息队列消费task
5.ClickHouse为什么快?
只需要读取要计算的列数据,而非行式的整行数据读取,降低IO cost 同列同类型,有十倍压缩提升,进一步降低IO clickhouse根据不同存储场景,做个性化搜索算法
四、遇到的坑
1.ClickHouse与mysql数据类型差异性
用Mysql的语句查询,发现报错:

解决方案:LEFT JOIN B b ON toUInt32(h.id) = toUInt32(ec.post_id),中转一下,统一无符号类型关联
2.删除或更新是异步执行,只保证最终一致性
查询CK手册发现,即便对数据一致性支持最好的Mergetree,也只是保证最终一致性:

如果对数据一致性要求较高,推荐大家做全量同步来解决
五、总结
通过ClickHouse实践,完美的解决了Mysql查询瓶颈,20亿行以下数据量级查询,90%都可以在1s内给到结果,随着数据量增加,ClickHouse同样也支持集群,大家如果感兴趣,可以积极尝试 : )
参考资料:
ClickHouse官方手册 CK
https://clickhouse.tech/docs/zh/
ClickHouse在携程酒店应用 蔡岳毅
https://cloud.tencent.com/developer/article/1462633
ClickHouse引擎怎么选 Roin123
https://developer.aliyun.com/article/762461

数据前线
后台回复关键字:1024,获取一份精心整理的技术干货 后台回复关键字:进群,带你进入高手如云的交流群。 推荐阅读








