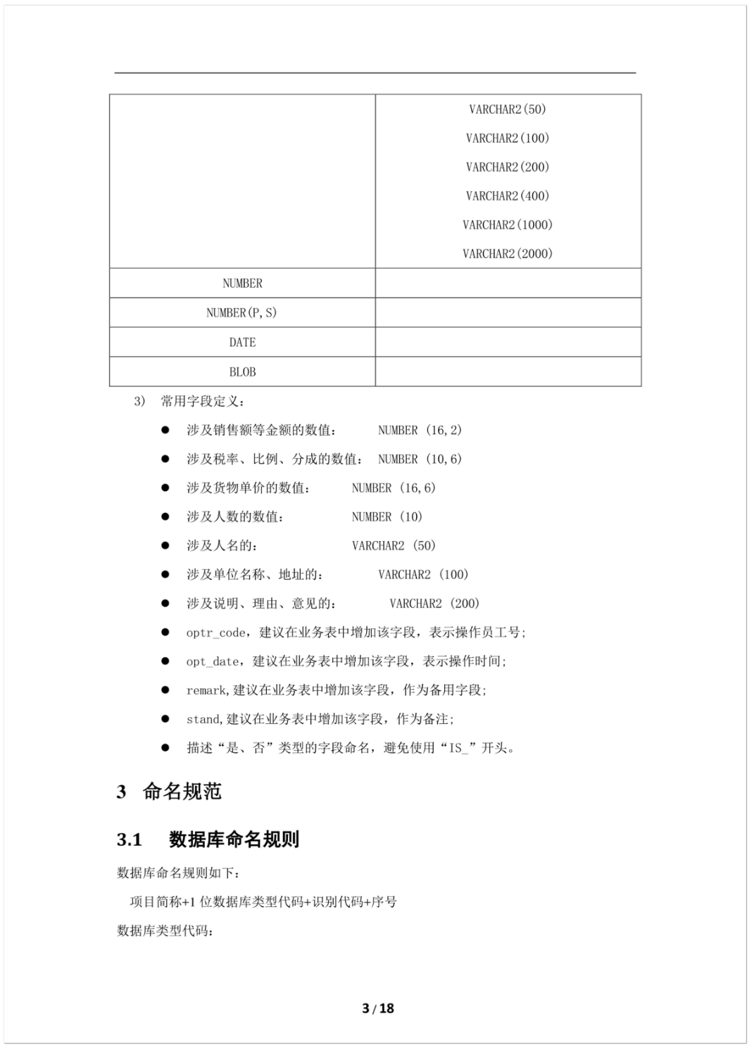
暂无图片
暂无图片
暂无图片
暂无图片
暂无图片

ORACLE数据库设计规范

198


本文档为墨天轮用户上传的《ORACLE数据库设计规范》,提出针对Oracle数据库的设计规范,使利用Oracle数据库进行设计开发的系统严格遵守本规范的相关约定,建立统一规范、稳定、优化的数据模型。

👇文末附地址,可直接拉至尾部下载。

目录一览


部分精彩

内容较多,不在此一一展示
点击阅读原文立即下载
❤️必须要赞一个!!

戳【阅读原文】,点击查看完整文档

文章转载自向量检索实验室,如果涉嫌侵权,请发送邮件至:contact@modb.pro进行举报,并提供相关证据,一经查实,墨天轮将立刻删除相关内容。

评论