Supabase是什么
Supabase将自己定位为Firebase的开源替代品,提供了一套工具来帮助开发者构建web或移动应用程序。Supabase是建立在Postgres之上的,Postgres是一个免费的开源数据库,被认为是世界上最稳定、最先进的数据库之一。Supabase对标Firebase,因此也属于BaaS,下面是cloudflare对BaaS的一段比较经典的定义描述:
后端即服务 (BaaS) 是一种云服务,开发人员在使用BaaS进行 Web 或移动应用开发时,仅需自行编写和维护前端代码。BaaS提供商为开发者提供了开发应用所需要的后端服务,例如用户身份验证、数据库管理、推送通知(针对移动应用程序),以及云存储和托管等。

BaaS 使开发人员可以专注于编写前端应用程序代码。通过 BaaS 供应商提供的 API和 SDK,他们可以集成所需的所有后端功能,而无需自行构建后端。他们也不必管理服务器、虚拟机或容器,即可保持应用程序运行。因此,开发者可以更快地构建和启动移动应用程序和 Web 应用程序。
Supabase与Firebase的关系
Supabase号称是Firebase的开源替代,但其底层技术和对外接口实际上跟Firebase完全不同,因此用Firebase开发的应用是不能直接迁移到Supabase上的,需要进行代码改造。
下面是一些主要的区别:
Firebase提供的是NoSQL接口(Firestore),其功能和接口相对简单,入门容易,但是数据关联查询能力要弱很多。而Supabase的底层是PostgreSQL,可以作为简单的kv来使用,也可以完成复杂的企业级场景应用的构建。
Supabase的核心组件都是基于开源工具构建的。Firebase只有商业版本,且国内无法使用。
开发者如果有条件,可以自己部署Supabase在私有云环境中使用。Firebase则只能使用Google的服务。
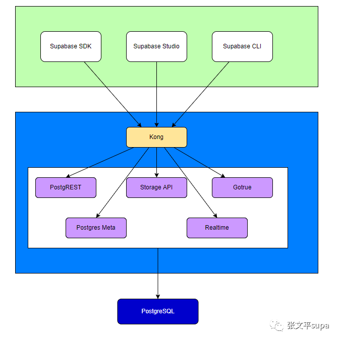
Supabase基本架构
Supabase围绕PostgreSQL组合了一系列的开源工具,用以实现BaaS所需的用户认证、实时数据库、对象存储、RESTAPI接口等功能。在整合这些工具的同时,为开发者封装了统一的SDK,方便开发者以统一的方式调用这些能力。官方提供了JavaScript和Flutter的SDK,社区贡献了Python、C#、Swift、Kotlin的SDK,开发者在开发移动端和web应用时,可以很方便的调用Supabase提供的后端能力。
下面是Supabase整体架构图:

开发者主要通过三个组件来使用Supabase
Supabase SDK
如上所述,Supabase官方及社区贡献了目前主流的移动端和Web端的SDK,帮助开发者更容易的开发应用。Supabase SDK有非常多的子项目构成,通常以supabase-*命名,如supabase-js,supabase-dart。
Supabase Studio
Studio是Supabase的管理页面,也就是suapbase的官方网站以及project管理控制台这些Web及后端服务都是Studio这个工具实现的。studio的代码在supabase的主仓库里。
Supabase CLI
supabase的命令行管理工具,可以方便的在命令行上管理project。
Supabase通过四个核心组件为开发者提供后端服务
Postgrest
postgres是一个历史比较悠久的开源组件,能够将postgresql以REST接口暴露给开发者,开发者可以直接通过HTTP接口操作数据库。
storage api
提供对象存储功能,解决开发者需要上传、下载文件的需求,比如图片、文档等。storage api将数据存储在S3存储上。
gotrue
用户登录认证模块,帮助用户简化其应用的用户管理。允许开发者使用邮箱、手机号进行注册、登录模块的开发,也可以通过OAuth协议接入github、google、apple等平台的账号。
realtime
realtime利用postgresql的listen/notify机制,实现了postgres数据库实时数据变更通知能力。
在此基础上,Supabase还提供了如下一些能力
云函数(edge function)
postgrest本身提供了调用postgresql function的能力,开发者可以在pg中用sql或者JavaScript编写函数,然后通过rpc接口调用pg的函数。pg的函数能在一定程度上解决部分业务场景的需求,但是仍旧存在一些不方便或者不直观的地方。
云函数(edge function)可以更灵活的适配一些场景,比如支付等需要跟第三方系统进行对接的场景,使用云函数可以让开发者编写后端代码并运行在服务端。
Graphql
graphql是通过postgresql插件实现的,开发者在postgres建表之后,可以直接通过graphql进行数据库操作。
Web hook
Web hook为开发者提供了事件触发能力,开发者可以设定满足某个条件时,自动触发外部接口的调用,从而跟第三方系统进行集成。比如跟飞书机器人集成。
Supabase还依赖下面这些组件来提供服务
PostgreSQL
一切的核心。Supabase整个服务是围绕PostgreSQL构建的。
kong
API网关。负责将API请求路由到目标服务组件,并转发结果给用户。
postgres-meta
PostgreSQL的元数据管理组件,主要为studio提供服务,可以用来查询数据库中的表、角色,执行SQL等。
Supabase技术栈
由于Supabase组合非常多的开源组件,因此其后端服务(不包括SDK)的整体技术栈也相对复杂。使用到的开发语言和框架有:
Javascript/Typescript Tailwind Go Elixir Haskell React Nextjs Phoenix fastify knex chi
这其中有不少国内比较冷门的编程语言,比如Haskell、Elixir
Supabase SDK介绍
Supabase的SDK也是通过组合多个客户端库实现的,以JavaScript SDK为例:

如上图所示,supabase-js实际上是粘合了多个不同的组件的sdk客户端,这样做的好处:
开发者不需要关注某个具体的组件如何工作,全部统一使用supabase-js的接口访问后端服务。
supabase-js帮助开发者完成了各个组件间用户认证鉴权的统一处理。
总结
Supabase以PostgreSQL为核心,组合使用了很多优秀的开源工具,为开发者提供了一个架构良好、简单易用的开发平台。用户可以使用Supabase提供的托管服务,也可以使用这些组件自己搭建平台在内部使用。伴随着PostgreSQL的流行,整个pg生态会更加完善,开发者也会越来越多的首选PostgreSQL作为核心数据库。Supabase几乎是将PostgreSQL当做操作系统来使用,充分发掘了PostgreSQL的各种优势和能力,在后面我会给大家做更多的分享,相信能让你脑洞大开。




