
本文档为墨天轮用户上传的《MySQL数据库安全加固规范》,包含账号和权限管理口令策略配置、操作系统级别安全配置、通用安全控制等4个章节,现下载量达50+。
👇文末附地址,可直接拉至尾部下载。

目录一览


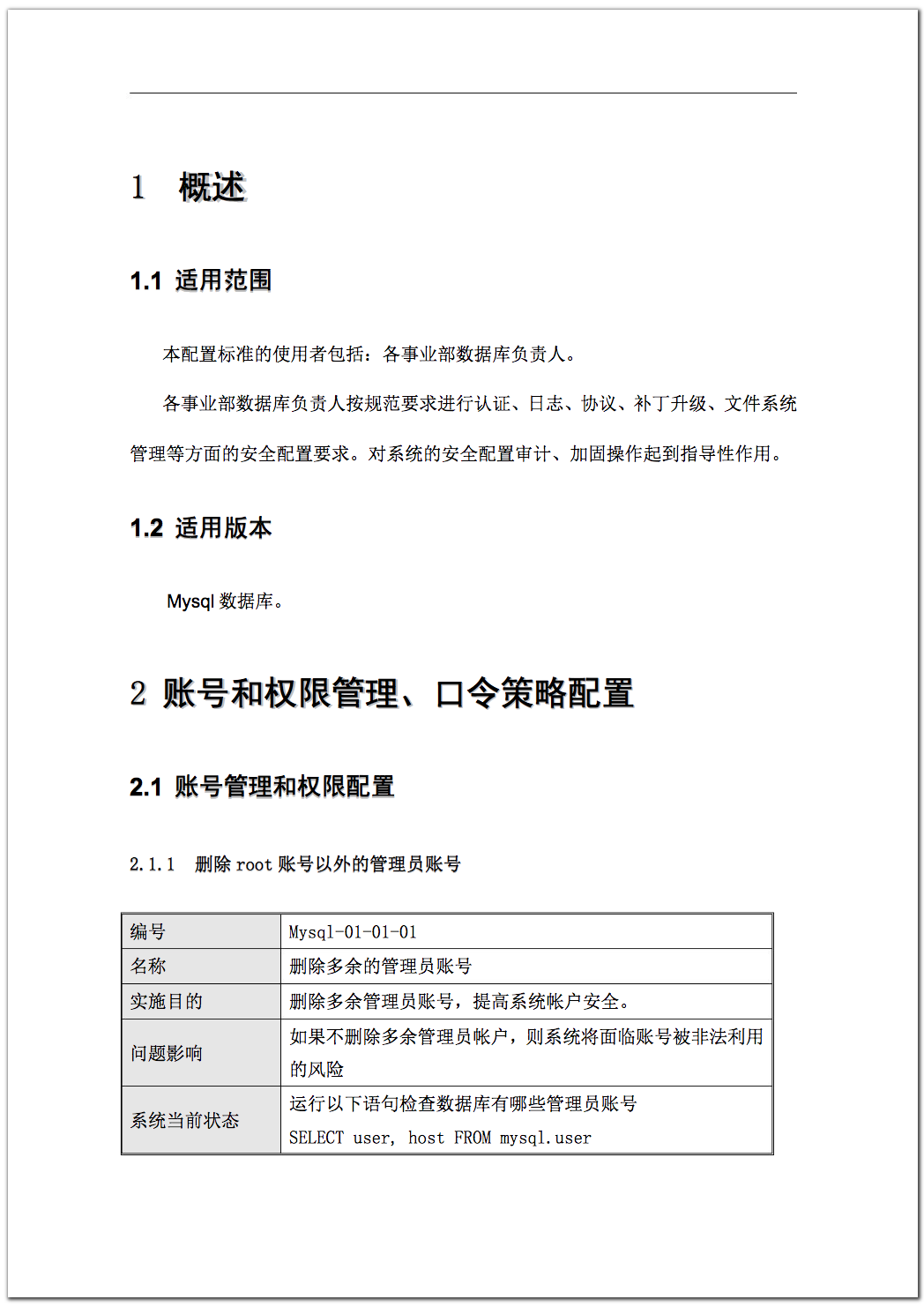
部分精彩





戳【阅读原文】,点击查看完整文档
文章转载自Hadoop大数据应用,如果涉嫌侵权,请发送邮件至:contact@modb.pro进行举报,并提供相关证据,一经查实,墨天轮将立刻删除相关内容。



本文档为墨天轮用户上传的《MySQL数据库安全加固规范》,包含账号和权限管理口令策略配置、操作系统级别安全配置、通用安全控制等4个章节,现下载量达50+。
👇文末附地址,可直接拉至尾部下载。

目录一览


部分精彩





戳【阅读原文】,点击查看完整文档