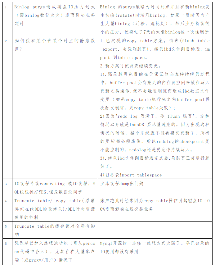
【作者】一力搜索,某银行分布式数据库架构师,重点负责行内分布式数据库领域及私有云。
2.1 redoLog 物理日志,innodb层产生,记录数据页的物理修改,而不是某一行或几行的修改怎样,它用来恢复提交后的物理数据页(checkpoint开始恢复)。1.事务重做,数据库故障恢复使用。当事务(Transaction)需要修改某条记录(row)时,InnoDB需要将该数据所在的page从disk读到buffer pool中,事务提交后,InnoDB修改page中的记录(row)。这时buffer pool中的page就已经和disk中的不一样了,我们称buffer pool中的page为dirty page。Dirty page等待flush到disk上。系统突然断电Dirty page中的数据尚未flush到磁盘中,buffer pool数据全部消失。redo log在每次事务commit的时候,就立刻将事务更改操作记录到redo log。InnoDB在启动时,仍然会根据redo log中的记录完成数据恢复。2.通过延迟dirty page的flush最小化磁盘的random writes。(redo log会合并一段时间内TRX对某个page的修改。LSN是日志空间中每条日志的结束点,用字节偏移量来表示。在Checkpoint和恢复时使用)。二进制日志先于redolog被记录。Redo log是并发写入的,不同事务之间的不同版本的记录会穿插吸入到redo log文件中,可能为T1-1,T1-2,T2-1,T1-3Redo log file 大小对innodb性能影响非常大,设置太大,恢复时就会时间较长,设置太小,会导致写redo log时循环切换redo log file。2.2 undoLog: 用来回滚行记录到某个版本,undo log一般为逻辑日志,根据每行记录进行记录。undoLog有2个作用:提供回滚和多个行版本控制(MVCC)。当delete一条记录时,undo log中会记录一条对应的insert记录。反之亦然,当update一条记录时,它记录一条对应相反的update记录。进行rollback时,可以从undo log中的逻辑记录读取到相对应的内容并进行回滚。应用到多版本控制时,也是通过undo log来实现的:当读取的某一行被其他事务锁定时,它可以从undo log中分析出该行记录以前的数据是什么,从而提供该行版本信息,让用户实现非锁定一致性读取。Undo log采用segment的方式来记录。每个undo操作在记录时占用一个undo log segment。另外undo log也会产生redo log,因为undo log也要实现持久化保护。事务提交时,innodb 不会立即删除undo log,而是将delete对象打个delete flag。因为后续还可能会用到。如隔离级别为repeatable read时,事务读取的都是开启事务时的最新提交行版本,只要该事务不结束,该行版本就不能删除,即undo log不能删除。但是在事务提交时,会将该事务对应的undo log放入待删除列表,未来通过purge删除。对于InnoDB来说,无论是更新,删除,都只是设置行记录上的deleted version标记位,而不是真正的删除记录,后续这些记录的清理,是通过Purge后台进程实现的。二进制日志是mysql上层的日志,先于存储引擎的事务日志被写入。Gap Locks不适用于唯一索引(unique index),在唯一索引记录上,只会使用index-record lockCrash Recovery(no binlog)由于未提交的事务和已回滚的事务也会记录到redo log中,因此在进行恢复的时候,这些事务要进行特殊的处理innodb的处理策略是:进行恢复时,从checkpoint开始,重做所有事务(包括未提交的事务和已回滚的事务),然后通过undo log回滚那些未提交的事务XA Crash Recovery
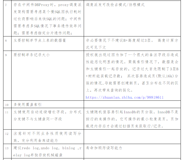
1、扫描最后一个 binlog,提取xid(标识binlog中的第几个event)2、xid也会写到redo中,将redo中prepare状态的xid,去跟最后一个binlog中的xid比较 ,如果binlog中存在,则提交(即前滚),否则回滚为什么只扫描最后一个binlog?因为binlog rotate的时候会把前面的binlog都刷盘,而且事务是不会跨binlog的MySQL为了兼容其它非事物引擎的复制,在server层面引入了 binlog, 它可以记录所有引擎中的修改操作,因而可以对所有的引擎使用复制功能。Mysql在4.x后引入了binlog来取代redolog的复制策略。但引入了新的bilog和redolog的一致性问题(一个事务的提交必须写redolog和binlog,mysql就是通过XA来解决这一问题的。然后又通过binlog的组提交来解决了write/sync binlog带来的性能问题)。InnoDB行锁是通过给索引上的索引项加锁来实现的,这一点MySQL与Oracle不同,后者是通过在数据块中对相应数据行加锁来实现的。InnoDB这种行锁实现特点意味着:只有通过索引条件检索数据,InnoDB才使用行级锁,否则,InnoDB将使用表锁!在实际应用中,要特别注意InnoDB行锁的这一特性,不然的话,可能导致大量的锁冲突,从而影响并发性能。由于MySQL的行锁是针对索引加的锁,不是针对记录加的锁,所以虽然是访问不同行的记录,但是如果是使用相同的索引键,是会出现锁冲突的当表有多个索引的时候,不同的事务可以使用不同的索引锁定不同的行,另外,不论是使用主键索引、唯一索引或普通索引,InnoDB都会使用行锁来对数据加锁。如果不同的索引碰巧都落到了同一个行上,那么同样会阻塞。即便在条件中使用了索引字段,但是否使用索引来检索数据是由MySQL通过判断不同执行计划的代价来决定的,如果MySQL认为全表扫描效率更高,比如对一些很小的表,它就不会使用索引,这种情况下InnoDB将使用表锁,而不是行锁。因此,在分析锁冲突时,别忘了检查SQL的执行计划,以确认是否真正使用了索引。B+树作为INNODB的存储结构能存放多少数据?怎么计算的?先计算单个叶子节点的大小为16k,假如一条记录为1K大小,那么记录数为 16条。然后计算非叶子节点能存放多少指针,假如ID为bigint类型,长度为8字节,那么指针大小在innoDB中为6个字节,加起来为14字节。那么通过页大小,即16384/(8+6)=1170个指针,所以一颗高度为2的B+树可以存放1170×16= 18720条记录。高度为3的B+树可以存放1170×1170×16=21902400条记录, 所以主键设置不大,记录也不大很大的情况下,一般高度为3的B+树,就能满足千万级的数据存储。具体计算可为16K/(主键大小+6(innodb的指针)) ×二次方 ×(16K/每条记录大小(innodb的B+和myISAM的B不一样的,它的聚簇索引的数据和主键索引是一起存储的))索引做了些什么可以让我们查询加快速度呢?其实就是将无序的数据变成有序(相对) #b+树的查找过程如图所示,如果要查找数据项29,那么首先会把磁盘块1由磁盘加载到内存,此时发生一次IO,在内存中用二分查找确定29在17和35之间,锁定磁盘块1的P2指针,内存时间因为非常短(相比磁盘的IO)可以忽略不计,通过磁盘块1的P2指针的磁盘地址把磁盘块3由磁盘加载到内存,发生第二次IO,29在26和30之间,锁定磁盘块3的P2指针,通过指针加载磁盘块8到内存,发生第三次IO,同时内存中做二分查找找到29,结束查询,总计三次IO。真实的情况是,3层的b+树可以表示上百万的数据,如果上百万的数据查找只需要三次IO,性能提高将是巨大的,如果没有索引,每个数据项都要发生一次IO,那么总共需要百万次的IO,显然成本非常非常高。
聚簇索引和非聚簇索引
分析了MySQL的索引结构的实现原理,然后我们来看看具体的存储引擎怎么实现索引结构的,MySQL中最常见的两种存储引擎分别是MyISAM和InnoDB,分别实现了非聚簇索引和聚簇索引。聚簇索引的解释是:聚簇索引的顺序就是数据的物理存储顺序非聚簇索引的解释是:索引顺序与数据物理排列顺序无关(这样说起来并不好理解,让人摸不着头脑,清继续看下文,在插图下方对上述两句话有解释)首先要介绍几个概念,在索引的分类中,我们可以按照索引的键是否为主键来分为“主索引”和“辅助索引”,使用主键键值建立的索引称为“主索引”,其它的称为“辅助索引”。因此主索引只能有一个,辅助索引可以有很多个。MyISAM——非聚簇索引
MyISAM存储引擎采用的是非聚簇索引,非聚簇索引的主索引和辅助索引几乎是一样的,只是主索引不允许重复,不允许空值,他们的叶子结点的key都存储指向键值对应的数据的物理地址。非聚簇索引中的数据是根据数据的插入顺序保存。因此非聚簇索引更适合单个数据的查询。插入顺序不受键值影响。只有在MyISAM中才能使用FULLTEXT索引。(mysql5.6以后innoDB也支持全文索引)- 最开始我一直不懂既然非聚簇索引的主索引和辅助索引指向相同的内容,为什么还要辅助索引这个东西呢,后来才明白索引不就是用来查询的吗,用在那些地方呢,不就是WHERE和ORDER BY 语句后面吗,那么如果查询的条件不是主键怎么办呢,这个时候就需要辅助索引了。
InnoDB——聚簇索引
聚簇索引的主索引的叶子结点存储的是键值对应的数据本身,辅助索引的叶子结点存储的是键值对应的数据的主键键值。因此主键的值长度越小越好,类型越简单越好。聚簇索引的数据是根据主键的顺序保存。因此适合按主键索引的区间查找,可以有更少的磁盘I/O,加快查询速度。但是也是因为这个原因,聚簇索引的插入顺序最好按照主键单调的顺序插入,否则会频繁的引起页分裂,严重影响性能。在InnoDB中,如果只需要查找索引的列,就尽量不要加入其它的列,这样会提高查询效率(即覆盖索引)。使用主索引的时候,更适合使用聚簇索引,因为聚簇索引只需要查找一次,而非聚簇索引在查到数据的地址后,还要进行一次I/O查找数据。
因为聚簇辅助索引存储的是主键的键值,因此可以在数据行移动或者页分裂的时候降低成本,因为这时不用维护辅助索引。但是由于主索引存储的是数据本身,因此聚簇索引会占用更多的空间。
聚簇索引在插入新数据的时候比非聚簇索引慢很多,因为插入新数据时需要检测主键是否重复,这需要遍历主索引的所有叶节点,而非聚簇索引的叶节点保存的是数据地址,占用空间少,因此分布集中,查询的时候I/O更少,但聚簇索引的主索引中存储的是数据本身,数据占用空间大,分布范围更大,可能占用好多的扇区,因此需要更多次I/O才能遍历完毕。
从上图中可以看到聚簇索引的辅助索引的叶子节点的data存储的是主键的值,主索引的叶子节点的data存储的是数据本身,也就是说数据和索引存储在一起,并且索引查询到的地方就是数据(data)本身,那么索引的顺序和数据本身的顺序就是相同的;而非聚簇索引的主索引和辅助索引的叶子节点的data都是存储的数据的物理地址,也就是说索引和数据并不是存储在一起的,数据的顺序和索引的顺序并没有任何关系,也就是索引顺序与数据物理排列顺序无关。觉得本文有用,请转发或点击“在看”,让更多同行看到
欢迎关注社区 “数据库”技术主题 ,将会不断更新优质资料、文章。地址:https://www.talkwithtrend.com/Channel/597
下载 twt 社区客户端 APP


长按识别二维码即可下载
或到应用商店搜索“twt”

*本公众号所发布内容仅代表作者观点,不代表社区立场