是一档面向数据库从业人员的特别栏目,我们会联合各个平台,不定期邀请业界大咖以及GoldenDB产品研发、规划、市场等多个领域的权威专家,请他们分享中国数据库行业和GoldenDB的成长故事、技术特征、未来愿景。
从这一期开始,将进一步丰富栏目的形式和内容,通过该栏目定期分享汇集众人智慧的GoldenDB产品知识内容,为国产数据库生态繁荣添砖加瓦。
本期是GDCA课程第二期课程《GoldenDB数据库简介》

GoldenDB培训认证分为GDCA,GDCP和GDCM三级,GoldenDB 数据库认证专员,是三级认证中最基础的认证,认证通过之后可以颁发GDCA证书。
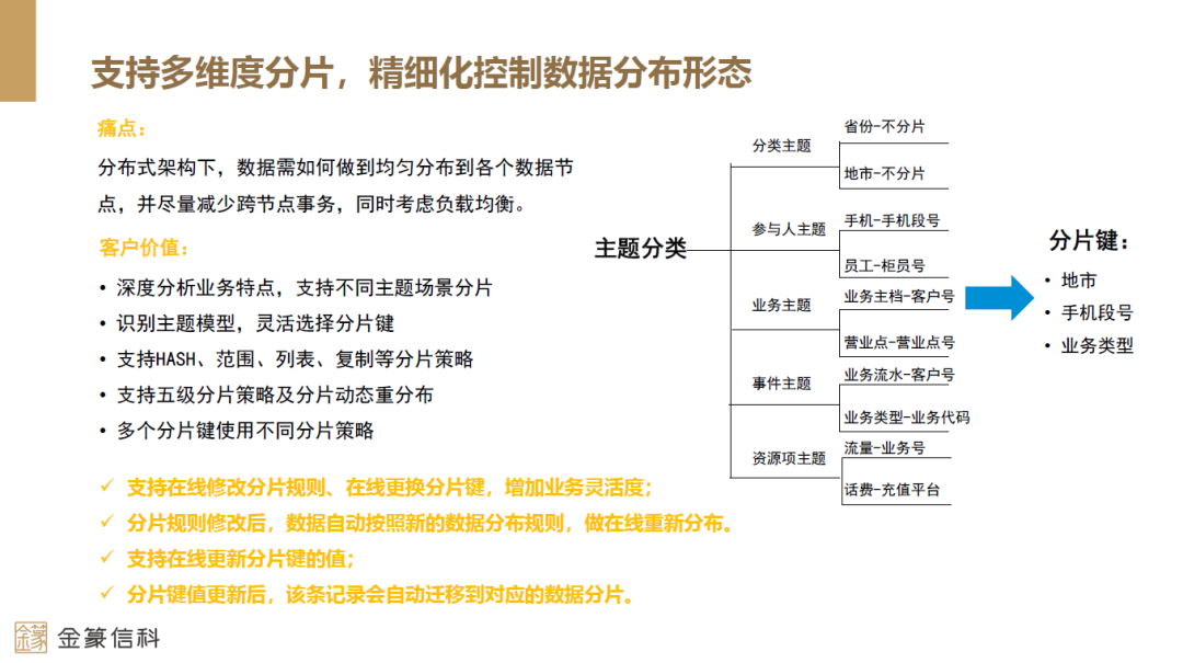
GDCA课程一共分为5个专题,包括《数据库简介》 《GoldenDB数据库简介》《GoldenDB分布式数据库一键安装讲解》《GoldenDB数据分片介绍》《GoldenDB数据库管理》 。本期分享的是GDCA课程第二期课程《GoldenDB数据库简介》,主要分为五个部分包括:分布式数据库的发展历程;分布式数据库的关键设计;GoldenDB简介;GoldenDB设计思路与架构;GoldenDB高级功能。介绍了GoldenDB很多独特的特点。





完整版本下载《GoldenDB数据库简介》↓↓↓↓↓↓↓↓↓↓↓↓↓↓↓↓↓↓↓↓↓↓↓↓↓↓↓↓↓↓↓
GoldenDB作为成熟稳定商用领先的金融级分布式数据库,目前是业界唯一一家实现国有大行、股份制行、运营商等核心业务交易系统数据库实践全面覆盖的产品,引领金融、运营商等关键行业核心业务交易系统数据库转型升级,打造核心引擎,筑路数字经济,为保障国家重点行业科技安全贡献力量。 「喜欢这篇文章,您的关注和赞赏是给作者最好的鼓励」
【版权声明】本文为墨天轮用户原创内容,转载时必须标注文章的来源(墨天轮),文章链接,文章作者等基本信息,否则作者和墨天轮有权追究责任。如果您发现墨天轮中有涉嫌抄袭或者侵权的内容,欢迎发送邮件至:contact@modb.pro进行举报,并提供相关证据,一经查实,墨天轮将立刻删除相关内容。