5月27日,贵阳市国际会议中心举行了大数据产业发展系列研究成果发布会暨数博会“十佳大数据案例”揭晓活动。

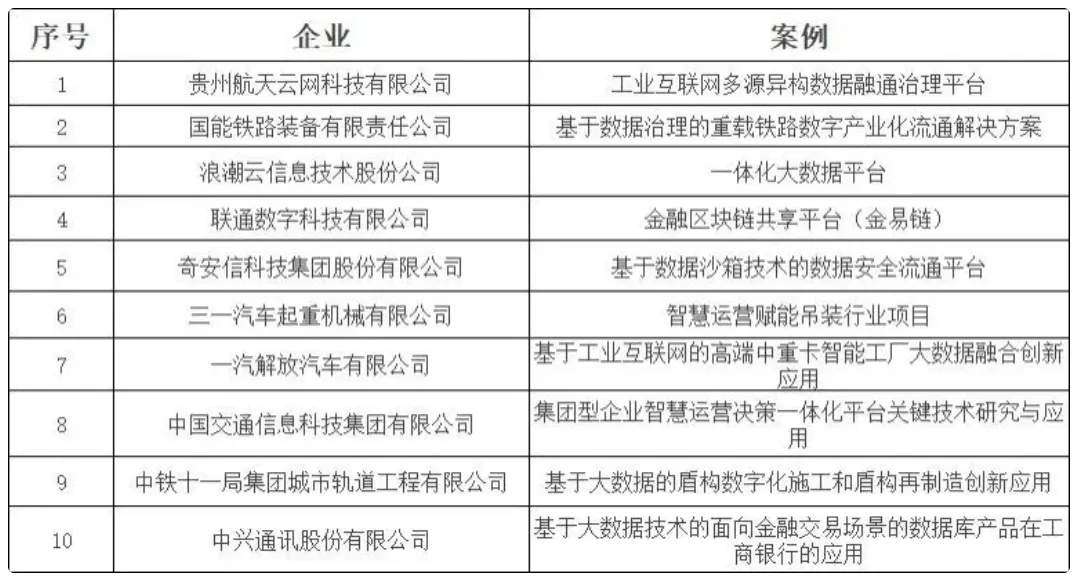
活动中,由中兴通讯旗下金篆信科GoldenDB申报的案例成功入围2023数博会“十佳大数据案例”。

据悉,在该案例中,银行在对公、清算等业务板块引入使用GoldenDB分布式数据库,使用范围涵盖了12个应用系统、62个应用租户、2600多个服务节点、千万级日均交易量。在如此庞大和复杂的环境下,金篆信科GoldenDB表现优秀,完美地完成了银行业对数据库的高要求。
此次获奖,既证明了金篆信科GoldenDB产品在大数据领域的实力和成果,也彰显了其在金融交易场景数据库产品方面的优势和创新能力。未来,金篆信科将会加大在GoldenDB产品的技术研发和投入,继续发挥自身技术优势和市场资源优势,为国产数据库行业的蓬勃发展贡献更多自己的力量。
「喜欢这篇文章,您的关注和赞赏是给作者最好的鼓励」
关注作者
【版权声明】本文为墨天轮用户原创内容,转载时必须标注文章的来源(墨天轮),文章链接,文章作者等基本信息,否则作者和墨天轮有权追究责任。如果您发现墨天轮中有涉嫌抄袭或者侵权的内容,欢迎发送邮件至:contact@modb.pro进行举报,并提供相关证据,一经查实,墨天轮将立刻删除相关内容。




