“你们能对接国产大模型吗?”
“开源的 LLaMA 能用吗,中文支持怎么样?”
“私有化部署和在线服务哪个更合适?”
自 7 月 14 日发布 AI 数智助理 Kyligence Copilot 后,我们收到了很多类似上面的咨询,尤其是我们很多来自银行、保险等的大型金融客户。选择合适的大模型,是当下客户们的痛点,我们有些客户甚至把能找到的大模型都测试了一遍。“百模大战”中,客户如何为合适的场景选择合适的大模型,成了巨大的挑战。
“对接下 A 模型,下周老板 Luke 要去见客户”
“对接下 B 模型,某大客户销售说不对接客户部署的大模型,我们没法见领导”
“xxx 大模型公司又出了一个 xxx 亿参数的大模型,这个我们赶紧测试下”
我们的产研团队则在“百模大战”中疲于应付,对接和测试的速度远远赶不上各大大模型公司发版的速度。而在企业级市场,严谨、客观、实用则是企业级软件必须要做到的,我们必须要负责任地告诉我们的客户相关信息。我们更希望技术团队不需要为了适配各种大模型而浪费宝贵的资源和时间。
“我们搞一个大模型评测框架吧!”,来自我们研发副总的一句话,迅速成了一个大家积极推动的工作。在百忙之中,我们认真研究和探索,最终随着我们最近几个版本的升级,几个大模型的顺利对接,我们抽象出了一套 数据分析场景下的大模型能力评测框架(Kyligence LLM Benchmark for Data & Analytics)。有了这个评测框架,我们可以很轻松地在我们的数据和指标平台的场景下,对各种大模型进行快速的对接和评测,并通过对标 GPT,来获得不同维度的评分,为我们自己对接各种大模型带来了很大的便利,也为客户选择合适的大模型带来了有效的参考标准。
在这次评测中,我们对 OpenAI GPT-3.5、百川智能、智谱 AI、开源 Falcon-40B 和 LLaMa2-13B 等常见的国内外商业及开源大模型进行测试,并得出如图 1 所示的结果。从结果看到:
参数更多的大模型拥有更好的表现,而且在 400 亿参数以上时才能取得较好的综合体验;
OpenAI GPT-3.5-Turbo 具有最好的综合表现;
智谱 AI 的 ChatGLM-Pro 在图表推荐、代码生成(指标)等方面略超过 GPT-3.5-Turbo;
百川智能 Baichuan2-53B 在结果可读性和洞察自动化方面表现更佳;
开源大模型 Falcon-40B 和 LLaMA2-13B 在中文报告撰写表现稍逊。

图 1 大模型在数据分析场景下的能力评测结果,2023
#01
大模型的常见数据分析场景

Gartner 在最近发布的《2024 年十大战略技术趋势》中提到,在全民化的生成式 AI 趋势下,“大型语言模型使企业能够通过丰富的语义理解,以对话的形式将员工与知识相连接。” 在这种趋势下,将大模型和大数据结合,用 AI 帮助企业提升数据使用效率、加速数据驱动业务决策,正在成为企业数智化转型的重要目标。
根据研究机构爱分析在文章《大模型+数据分析的应用场景与实现路径》中介绍(如图 2 所示),企业将大模型技术应用到数据分析场景中通常有以下几种常见形式:
生成类应用:以对话式交互、内容生成、代码开发、虚拟专家等方式,智能生成报表、分析报告等内容,缩短 Data-to-Insight 时间
决策类应用:通过自动化的结果风险预警、指标归因分析等方式,帮助用户提升决策效率

图 2 大模型在数据分析落地场景,引用自爱分析《大模型+数据分析的应用场景与实现路径》
Kyligence Copilot 在指标平台之上结合大语言模型能力,已基本覆盖了这些主流场景。下面是部分有代表性的场景截图,以帮助读者直观理解这些应用场景:
生成类应用:支持自然语言方式搜索业务指标,评估 KPI 并生成分析报告,自动化指标计算等能力
决策类应用:内置自动归因分析、评估风险指标、协作工具集成等能力,实现组织决策智能

图 3 对话式交互分析

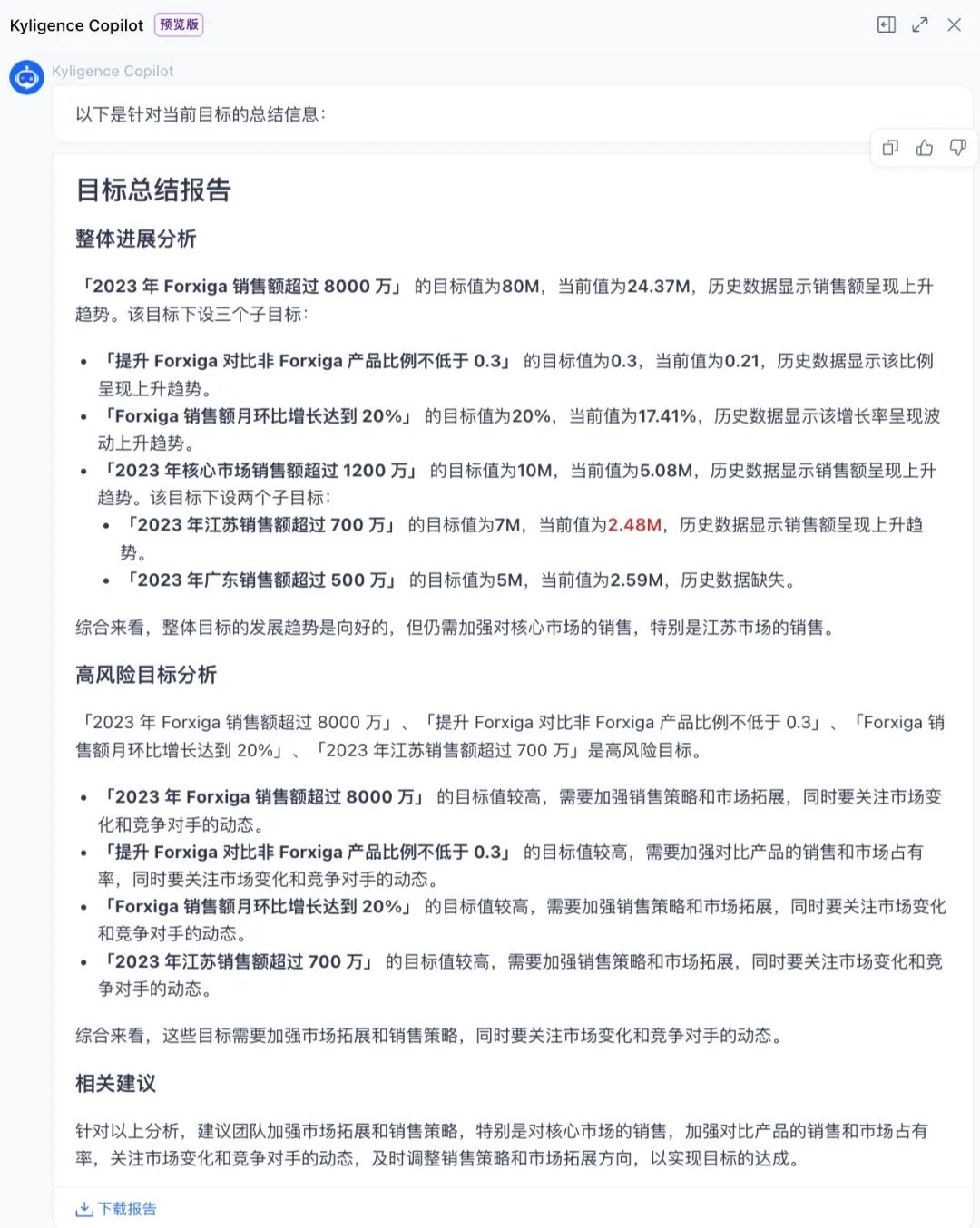
图 4 自动生成分析报告(内容生成)

图 5 对指标和结果进行自动归因分析(智能决策)
#02
评测标准

数据准确性:作为底线要求,AI 计算的指标结果必须是准确的
结果可读性:AI 能够提供较好的交互体验,以向用户展示和解释分析结论
洞察自动化:除了回答用户问题,AI 还能自动从数据中发现未知洞察
根据这三方面评测标准,我们重点评估如下图所示的几个关键步骤:

图 6 影响评测结果的关键步骤
2.1 数据准确性
AI 从获取自然语言输入的指令到返回结果,往往分为以下几个步骤。只有确保每个步骤准确无误,才能保证整体的数据准确性。
意图识别:从用户输入的自然语言中理解用户的分析意图(如指标查询、归因分析、报告生成等)
指标匹配:根据用户意图,搜索并匹配所使用的业务指标
代码生成:根据所匹配的业务指标,翻译成从底层数据平台获取数据的请求代码
值得说明的是,在“代码生成”这一步,业界常见有两种不同的做法:
生成 SQL:从底层数据源直接获取数据;即根据所匹配的业务指标的计算逻辑,生成 SQL 语句并访问数据库(通常是宽表)
生成指标 API 请求:从指标平台获取数据;即根据所匹配的业务指标口径,调用指标平台 API 获取指标结果,好处是指标平台从架构上统一管理指标口径,可保证指标业务逻辑合理性
2.2 结果可读性
获取结果数据之后,AI 需要基于这些数据生成用户容易读懂的内容,如图表、文字等:
图表推荐:根据获取的结果数据,按用户需求或指标特征推荐可视化图表,为用户提供直观的可视化体验
洞察生成:根据获取的结果数据,以自然语言的形式生成洞察总结,便于用户理解
2.3 洞察自动化
Gartner 在 2023 年的《增强分析市场指引》报告中指出,洞察自动化(Automated Insights)是实现 AI 增强分析的重要能力。洞察自动化不仅能大幅提高数据分析的效率,更能通过发现未知洞察,为数据分析师和业务用户提供新的价值。此类应用场景通常包括自动化生成报告、自动创建仪表盘、自动归因分析、自动推送任务等。
在本次评测中,我们加入了一个在运营管理工作中撰写报告的场景示例:
报告撰写:融合了结果分析、归因分析、指标预警等能力,根据指标完成情况自动撰写总结报告,包含整体进展分析、高风险目标、业务建议等,且支持文档下载
#03
评测方案

为开展本次测评,我们兼顾公平性、效率、成本等多方因素,采用了“统一数据集 + 大模型裁判员”的形式,即在同样的评测数据集(带标准答案)上,对不同大模型服务进行实测,并引入一个标准的大模型服务作为裁判员,对各个大模型服务的实测结果进行打分,最终的打分结果即代表最终评测的结果。
3.1 评测数据集
我们从金融、零售等行业的常见数据分析场景总结归纳了一套由问答组(问题 + 标准答案)构成的评测数据集,根据上一小节提到的评测标准分为 7 个分类,其中为每个分类精选最有代表性的 20 组问答,共计 140 组。值得说明的是,该评测数据集以中文为主,以更贴合国内数据分析真实场景。
3.2 评分方案
整体评分过程分为两部分:1)对每个受测大模型,在评测数据集上进行测试,并产生结果集;2)针对每个受测大模型产生的结果集,由一个公认通用能力较强的大模型担任裁判员,按照百分制对受测模型的结果集进行打分。分数最高者为获胜者。
在本次评测中,我们使用 OpenAI GPT-4 担任裁判员,打分时主要考虑以下几个方面:
是否符合用户问题和查询上下文
和标准答案的差距
回答是不是对用户查询有帮助
要尽量客观公平的给出答案
#04
评测结果

根据上述方案,我们对 OpenAI GPT-3.5-Turbo、智谱 AI 的 ChatGLM-Pro 和 ChatGLM-Std、百川智能 Baichuan2-53B 和 Baichuan2-13B、开源 Falcon-40B 和 LLaMA2-13B 等国内外主流的商业、开源大模型服务进行了评测。以下是各受测大模型在不同评测标准下的打分数据:

图 7 大模型在数据分析场景下的能力评测分数(按平均分从左向右排序),2023
根据这个数据,我们使用雷达图对各受测大模型的能力评测结果进行可视化展示:

图 8 大模型在数据分析场景下的能力评测结果,2023
根据以上测试结果,我们初步得出以下结论:
参数更多的大模型拥有更好的表现。但参数越多所消耗的算力资源也越多,建议用户从成本和收益角度综合评判;
在该评测框架下,OpenAI GPT-3.5-Turbo 具有最好的综合表现,智谱 AI 的 ChatGLM-Pro 在图表推荐、代码生成(指标)等方面已超越 GPT-3.5-Turbo,百川智能 Baichuan2-53B 在结果可读性和洞察自动化方面表现更佳;
在该评测框架下,开源大模型 Falcon-40B 和 LLaMA2-13B 在中文报告撰写表现稍逊,可能因为对中文语言生成支持不足;
在该评测框架下,当大模型参数量在 400 亿以上时,一般才会有比较好的综合表现;
算力资源主要影响大模型性能,以及可部署的模型参数量级,对数据分析应用场景的表现影响不大。
#05
已知限制和情况说明

本次测评数据集基于 Kyligence Copilot 使用场景总结,可能不适用于企业所有数据分析场景
本次测评基于各大模型服务的默认配置,未进行任何调参;值得说明的一点是,对大模型服务进行调优可能进一步优化评测结果
本次测评针对不同大模型所使用的算力情况如下:
GPT-3.5-Turbo ChatGLM Baichuan2-53B 均基于厂商提供的 SaaS 服务,算力资源不详
Falcon-40B Baichuan2-13B LLaMa2-13B 是基于对应的开源模型在实验室私有化部署了本地服务,算力为 4 块 NVIDIA RTX 4090 24GB 显卡
因算力有限等因素,我们尚未对 LLaMa2-70B 完成评测;同时,我们期待在开源大模型有更好中文支持的情况下再次进行评测
#06
结语

该评测方案是从我们开发 Kyligence Copilot 期间对各类大模型进行能力评测的工作总结而来,希望对您有所帮助。如果您正在对大模型进行技术选型,或正在探索大模型在数据分析场景的落地应用,欢迎扫描下方二维码或点击「阅读原文」与我们进一步沟通。

关于 Kyligence

跬智信息(Kyligence)由 Apache Kylin 创始团队于 2016 年创办,是领先的大数据分析和指标平台供应商,提供企业级 OLAP(多维分析)产品 Kyligence Enterprise 和一站式指标平台 Kyligence Zen,为用户提供企业级的经营分析能力、决策支持系统及各种基于数据驱动的行业解决方案。
Kyligence 已服务中国、美国、欧洲及亚太的多个银行、证券、保险、制造、零售、医疗等行业客户,包括建设银行、平安银行、浦发银行、北京银行、宁波银行、太平洋保险、中国银联、上汽、长安汽车、星巴克、安踏、李宁、阿斯利康、UBS、MetLife 等全球知名企业,并和微软、亚马逊云科技、华为、安永、德勤等达成全球合作伙伴关系。Kyligence 获得来自红点、宽带资本、顺为资本、斯道资本、Coatue、浦银国际、中金资本、歌斐资产、国方资本等机构多次投资。

👇 点击「阅读原文」联系我们




