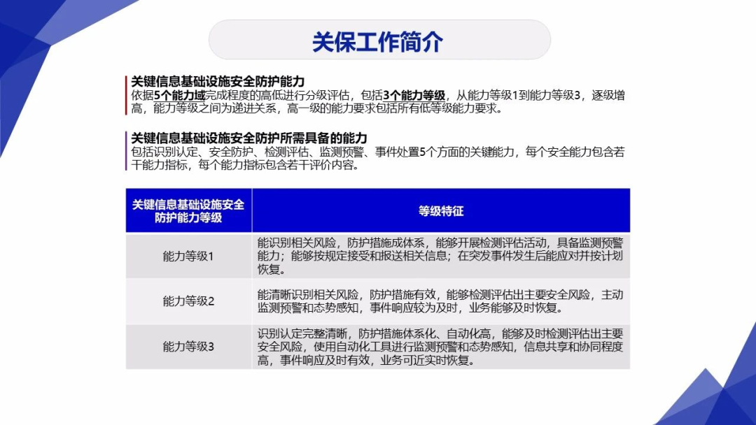
工作中经常会碰到等保、关保这些名词,实际上,"分保、等保、关保、密评",3保1评,是守护网络信息安全的几道防线。碰巧看到技术社群的这篇文章《分保、等保、关保、密评——3保1评之间的联系与区别》,从宏观和微观的角度,对这几种机制的法律法规依据、内涵以及之间的区别和联系进行了讲解,有助于我们更深入的理解。







































如果您认为这篇文章有些帮助,还请不吝点下文章末尾的"点赞"和"在看",或者直接转发pyq,

文章转载自bisal的个人杂货铺,如果涉嫌侵权,请发送邮件至:contact@modb.pro进行举报,并提供相关证据,一经查实,墨天轮将立刻删除相关内容。




