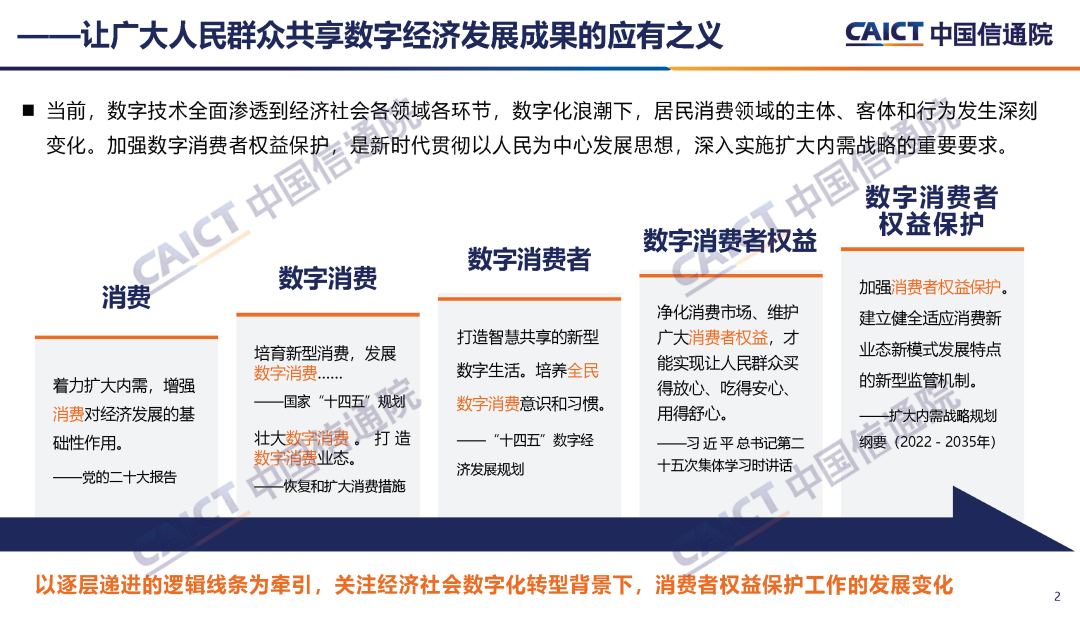
当前,数字技术加速渗透到经济社会各领域各环节,数字化浪潮下的居民消费活动面临深刻变化。数字技术进一步丰富了消费内容,延展了消费群体,改造了消费过程,消费者权益保护面临新形势。加强数字消费者权益保护具有鲜明的时代价值,是新时代贯彻以人民为中心发展思想,深入实施扩大内需战略的重要要求,是进一步增强消费者获得感、幸福感、安全感,让广大人民群众充分共享数字经济发展成果的应有之义。
2023年10月31日,中国信息通信研究院(简称“中国信通院”)在“2023(第九届)中国互联网法治大会”上发布了《数字消费者权益保护白皮书(2023年)》,中国信通院副院长魏亮对白皮书进行了深度解读。

白皮书结合消费者维权数据和感知调查数据,观察经济社会全方位数字化转型背景下,消费者权益保护的新内涵、新发展、新形势、新成效,展望数字消费者权益保护新趋势,期待能为社会各界进一步加强新时期的数字消费者权益保护工作提供有价值的参考。
白皮书核心观点
1. 加强数字空间的消费者权益保护是时代所需
数字技术正在全面、深刻地改变着居民消费结构和消费行为。消费环境的数字化演进,加剧了消费者的相对弱势地位,“消费者”画像受到一定程度的重塑,要求消费者权益保护体系向前发展,回应消费者在数字空间中的利益诉求。中国特色社会主义进入新时代,加强数字消费者权益保护的现实意义突显,是培育居民消费需求、优化消费环境、提振消费信心的关键环节,将成为数字社会重要的民生民心工程。
2. 数字消费者权益具有两大演进路径
数字社会正引发新一轮消费者权益变迁。传统消费者权利在数字消费场景下具有了新表现,产生了新的保护面向;新的消费形态产生了新的保护盲区,需要拓展新的权益进行回应。由此,数字消费者权益形成了“传统权益升级”和“新兴权益衍生”两条演进路径。前者包括权益内涵拓展、作用方式变化和适用阶段前移,后者包括人格性权益迁移、财产性权益扩张和社会性权益发展。当然,传统权益与新兴权益是相对而非绝对关系,二者存在相互包容、吸收、转化的过程。
3. 数字消费者权益贯穿供给/消费链条始终
数字消费者权益伴随其使用和消耗数字产品或服务生命周期各阶段的保护需求产生。数字消费者权益图谱覆盖了10项《消费者权益保护法》已明确授予的权利,发掘其在数字消费环境下的升级适用,并拓展了8项数字社会下,需要在消费者保护领域专门补充强调的自然人权益,同时根据权益触发机制的不同,分为被动受保护的权益和主动发起主张的权益。不同供给/消费阶段,经营者与消费者的交互触点、方式及影响程度存在差异,导致不同阶段需重点关注的权益类型有所不同,同一权益在不同阶段的适用特点也有差异。“谁来保护”“保护谁”“保护什么”“怎么保护”,是搭建立体式、全方位保护框架需回应的四个基本问题。
4. 数字消费者权益保护面临两方面形势要求
一方面,消费形态变化要求权益保护升级。数字业态范围不断扩张,消费链条更加复杂,消费触点更加多样,侵权方式更加隐蔽。对数字消费者权益保护的规则体系、保护机制、维权支持、技术能力提出了宽领域、协同性、多层次、高效性的要求。另一方面,两个视角的数字消费者权益保护尤其受到关注。从“权益”视角看,个人信息受保护权、财产安全权、知情权和数字空间安宁权等重点类型的权益保护期待更高水平。从“消费者”视角看,未成年人、老年人、残障人士、边远地区群众等关键群体的权益保护需求持续强化。
5. 数字消费者权益保护取得了三大积极成效
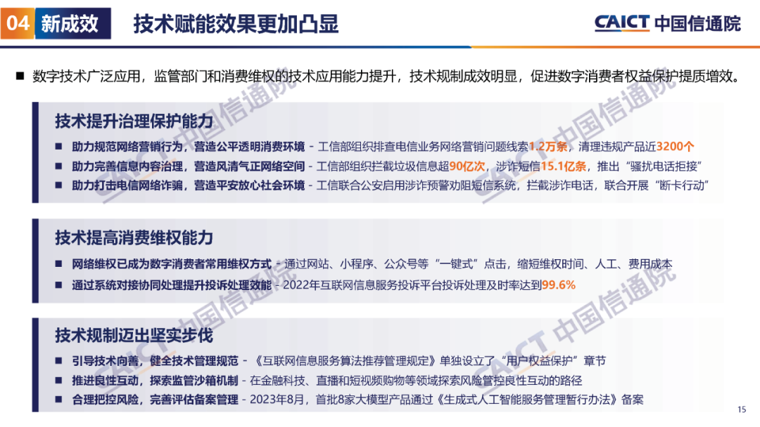
一是数字消费者权益保护多元共治格局更加坚实,政府部门织牢消费者保护网,行业组织凝聚共识共护权益,经营者积极履行保护主体责任,消费者维权意识和能力得到双提升。二是维权救济体系更加完善,维权途径有效拓展,救济方式不断创新,在线人工客服的兜底服务能力有效提升。三是技术赋能效果更加凸显,数字技术助力监管部门有效提升监管效能,帮助消费者提高维权效率和能力,同时,新技术规制路径探索迈出了坚实步伐。超过70%的受访者对有关政府部门和消协等组织开展的数字消费者权益保护工作持肯定态度。
6. 未来数字消费者权益保护将呈现六大趋势
面向未来,数字消费内涵将进一步拓展深化,各类业务场景加速融合;数字消费者权益将持续交织裂变,权益保护工作的精细化要求不断加深;权益保护的法律规制及保护机制不断优化,立法层面的规则衔接性、监管层面的保护协同性将不断增强;随着各方逐步提升权益保护的广度和深度,多元主体共治共护的格局将不断扎牢;权益保护的技术手段将加速体系化,管理部门“以技治技”的水平将进一步提升;以消费者为中心的经营理念将成为更多经营者自觉行动,管理部门以人为本的监管体系也将更加成熟。
白皮书目录
一、数字消费者权益保护的新内涵
(一)数字消费的样态特征
(二)数字消费者的概念范畴
(三)数字消费者权益的形成过程
(四)数字消费者权益保护的时代价值
二、数字消费者权益图谱的新发展
(一)数字消费者权益的发展基础
(二)权益的构成逻辑和类型划分
(三)数字消费者权益的保护框架
三、数字消费者权益保护的新形势
(一)消费形态变化要求权益保护升级
(二)重点权益和群体保护需求更突显
四、数字消费者权益保护的新成效
(一)多元共治格局更加坚实
(二)维权救济体系更加完善
(三)技术赋能效果更加凸显
五、数字消费者权益保护的趋势展望
(一)数字消费内涵边界将进一步拓展深化
(二)数字消费者权益持续交织、裂变
(三)法律规制及保护机制不断协同优化
(四)多元主体共治共护格局不断扎牢
(五)数字消费者权益保护技术加速体系化
(六)以消费者为中心的理念逐步深入
主要专家简介
中国信通院产业与规划研究所消费与服务研究部主任,高级工程师
石中金
主要研究方向为信息通信服务监管、用户权益保护、数字治理等,深度参与服务规范、平台治理、消费者测评等政策、标准及研究工作。
中国信通院产业与规划研究所工程师
吕富生
主要研究方向为数字治理、用户权益保护等,深度参与电信和互联网行业用户权益保护相关政策研究、标准研制和产业咨询工作。
中国信通院产业与规划研究所副所长,高级工程师
刘高峰
主要研究方向为电信运营业、互联网行业及两化融合等领域的产业政策、发展规划、市场监管研究,多年来为政府提供行业管理决策支撑、为企业提供战略和运营管理咨询等服务。
更多精彩,敬请阅读解读PPT。

1

2

3

4

5

6

7

8

9

10

11

12

13

14

15

16

17

18

19
版权声明:本白皮书版权属于中国信息通信研究院、中国互联网协会,并受法律保护。转载、摘编或利用其它方式使用本白皮书文字或者观点的,应注明“来源:中国信息通信研究院、中国互联网协会”。违反上述声明者,编者将追究其相关法律责任。
撰写团队联系方式:
中国信通院
产业与规划研究所
吕富生
18811596610
lvfusheng@caict.ac.cn
白皮书下载方式

校 审 | 谨 言、珊 珊
编 辑 | 凌 霄

推荐阅读











