我们在使用Flink时,经常会听到 task,slot,线程以及并行度这几个概念,对于初学者来说,这几个概念以及它们与内存,CPU之间的关系经常搞不清楚,下面我们就通过这篇文章来弄清楚这些概念。
1. 并行度
特定算子的子任务(subtask)的个数称之为并行度(parallel),一般情况下,一个数据流的并行度可以认为是其所有算子中最大的并行度。Flink中每个算子都可以在代码中通过.setParallelism(n)来重新设置并行度。而并行执行的subtask要发布到不同的slot中去执行。
2. Task与线程
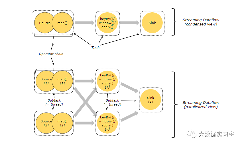
对于分布式执行的任务,Flink 将算子的 subtasks 链接成 tasks。每个 subtask 由一个线程执行。
如下图中样例数据流用 5 个 subtask 执行,因此就有 5 个并行线程。

上图中,source+map 算子组成一个subtask,并行度为2,keyby+window 算子组成一个subtask,并行度为2,sink 算子组成一个subtask,并行度为1。
3. 算子链与slot共享资源组
前面提到Flink会将算子的subtask链接成tasks,实际上就是通过算子链操作来实现的。
将算子链接成 task 是个有用的优化:
它减少线程间切换、缓冲的开销,并且减少延迟的同时增加整体吞吐量。
链行为是可以配置的;将两个算子链接在一起能使得它们在同一个线程中执行,从而提升性能。
Flink 默认会将能链接的算子尽可能地进行链接(例如两个 map 转换操作)。 此外, Flink 还提供了对链接更细粒度控制的 API 以满足更多需求:
如果想对整个作业禁用算子链,可以调用 StreamExecutionEnvironment.disableOperatorChaining()。下列方法还提供了更细粒度的控制。需要注 意的是, 这些方法只能在 DataStream 转换操作后才能被调用,因为它们只对前一次数据转换生效。例如,可以 someStream.map(...).startNewChain() 这样调用,而不能 someStream.startNewChain()这样。
另外,一个slot共享资源组对应着 Flink 中的一个 slot 槽, 可以根据需要手动地将各个算子隔离到不同的 slot 中:

4. Task slots 与系统资源
每个 worker(TaskManager)都是一个 JVM 进程,可以在单独的线程中执行一个或多个 subtask。为了控制一个 TaskManager 中接受多少个 task,就有了所谓的 task slots(至少一个)。每个 task slot 代表 TaskManager 中资源的固定子集。
例如,具有 3 个 slot 的 TaskManager,会将其托管内存 1/3 用于每个 slot。分配资源意味着 subtask 不会与其他作业的 subtask 竞争托管内存,而是具有一定数量的保留托管内存。注意此处没有 CPU 隔离;当前 slot 仅分离 task 的托管内存。通过调整 task slot 的数量,用户可以定义 subtask 如何互相隔离。每个 TaskManager 有一个 slot,这意味着每个 task 组都在单独的 JVM 中运行(例如,可以在单独的容器中启动)。具有多个 slot 意味着更多 subtask 共享同一 JVM。同一 JVM 中的 task 共享 TCP 连接(通过多路复用)和心跳信息。它们还可以共享数据集和数据结构,从而减少了每个 task 的开销。

上边例子,从图所示5个subtask用5个task slot来执行,一定是这样分配的吗?
这个还真不一定,默认情况下,上边例子只需要2个slot就可以了:

我们再看另外一个例子,当我们把并行度调大为6:

按照并行度拆开这个任务(task),我们发现会有13个subtask,那么是不是就意味着需要13个slot才能执行该任务呢?
答案是否定的,实际是只需要6个slot就够了。
为什么会这样呢?
我们来看两条规则:
默认情况下,Flink 允许子任务共享slot,即使他们是不同任务的子任务。这样的结果就是一个slot可以保存作业的整个pipeline。
Task slot 是静态的概念,指的是TaskManager具有的并发执行能力。

实际上,第一个slot会运行3个subtask,也就是执行3个线程。
前面也提到了slot只是做了内存隔离,并没有做CPU隔离,但是CPU资源是有限的,所以我们在设置资源参数时,需要考虑一下集群可提供的资源。

那么问题又来了,上面这个图中所示需要5个task slot,但是默认情况下Flink会自动优化成为需要2个slot,如果我们不想使用默认的slot个数来执行呢,那就要通过slot共享组来实现了:
DataStream<String> inputDataStream = env.socketTextStream(host, port);DataStream<Tuple2<String, Integer>> resultStream = inputDataStream.flatMap(new WordCount.MyFlatMapper()).slotSharingGroup("green").keyBy(0).sum(1).setParallelism(2).slotSharingGroup("red");resultStream.print().setParallelism(1);
这几行代码几个subtask?并行度是多少?用几个task slot?
看一下以上代码运行时Flink webUI:

从web-ui界面可以看出,该任务被切分成了5个子task,按照最大并行度算子来算,这个任务的并行度应该为2,那么这5个subtask占用了几个slot呢?
通过设置 slotSharingGroup,是手动干预slot分配的手段之一,默认情况下,整个StreamGraph都会用一个默认的"default" SlotSharingGroup,即所有的task都可以共用一个slot,上面代码里,source 算子并没有显式分配slot共享组,所以它将被分在默认的"default"共享组里,而flatMap算子被显式指定到了"green"共享组里,聚合算子同样被显式指定到了"red"共享组里,那么最后的sink算子呢?注意,默认情况下,每一个算子会与其前一个算子保持在同一个共享组内,所以sink算子(也就是上边的打印算子)也会被分配在"red"共享组里,按照slot共享组进行分组,每个分组最大的并行度相加,就是这个任务所占用的总共slot,所以应该是4个:

5. 总结
通过上面几个例子,我们已经很清楚的理解这些概念了,总结以下几点:
Flink中slot是任务执行所申请资源的最小单元,同一个TaskManager上的所有slot都只是做了内存分离,并没有做CPU隔离。
每一个TaskManager都是一个JVM进程,如果某个TaskManager 上只有一个 slot,这意味着每个 task 组都在单独的 JVM 中运行,如果有多个 slot 就意味着更多 subtask 共享同一 JVM。
一般情况下有多少个subtask,就是有多少个并行线程,而并行执行的subtask要发布到不同的slot中去执行。
Flink 默认会将能链接的算子尽可能地进行链接,也就是算子链,flink 会将同一个算子链分组内的subtask都发到同一个slot去执行,也就是说一个slot可能要执行多个subtask,即多个线程。
Flink 可以根据需要手动地将各个算子隔离到不同的 slot 中。
一个任务所用的总共slot为所有资源隔离组所占用的slot之和,同一个资源隔离组内,按照算子的最大并行度来分配slot。




