排行
数据库百科
核心案例
行业报告
月度解读
大事记
产业图谱
中国数据库
向量数据库
时序数据库
实时数据库
搜索引擎
空间数据库
图数据库
数据仓库
大调查
2021年报告
2022年报告
年度数据库
2020年openGauss
2021年TiDB
2022年PolarDB
2023年OceanBase
首页
资讯
活动
大会
学习
课程中心
推荐优质内容、热门课程
学习路径
预设学习计划、达成学习目标
知识图谱
综合了解技术体系知识点
课程库
快速筛选、搜索相关课程
视频学习
专业视频分享技术知识
电子文档
快速搜索阅览技术文档
文档
问答
服务
智能助手小墨
关于数据库相关的问题,您都可以问我
数据库巡检平台
脚本采集百余项,在线智能分析总结
SQLRUN
在线数据库即时SQL运行平台
数据库实训平台
实操环境、开箱即用、一键连接
数据库管理服务
汇聚顶级数据库专家,具备多数据库运维能力
数据库百科
核心案例
行业报告
月度解读
大事记
产业图谱
我的订单
登录后可立即获得以下权益
免费培训课程
收藏优质文章
疑难问题解答
下载专业文档
签到免费抽奖
提升成长等级
立即登录
登录
注册
登录
注册
首页
资讯
活动
大会
课程
文档
排行
问答
我的订单
首页
专家团队
智能助手
在线工具
SQLRUN
在线数据库即时SQL运行平台
数据库在线实训平台
实操环境、开箱即用、一键连接
AWR分析
上传AWR报告,查看分析结果
SQL格式化
快速格式化绝大多数SQL语句
SQL审核
审核编写规范,提升执行效率
PLSQL解密
解密超4000字符的PL/SQL语句
OraC函数
查询Oracle C 函数的详细描述
智能助手小墨
关于数据库相关的问题,您都可以问我
精选案例
新闻资讯
云市场
登录后可立即获得以下权益
免费培训课程
收藏优质文章
疑难问题解答
下载专业文档
签到免费抽奖
提升成长等级
立即登录
登录
注册
登录
注册
首页
专家团队
智能助手
精选案例
新闻资讯
云市场
微信扫码
复制链接
新浪微博
分享数说
采集到收藏夹
分享到数说
首页
/
对比国内主流开源 SQL 审核平台 Yearning vs Archery
对比国内主流开源 SQL 审核平台 Yearning vs Archery
Bytebase
2023-11-13
1585
Yearning, Archery 和 Bytebase 是目前国内最主流的三个开源 SQL 审核平台。其中 Yearning 和 Archery 是社区性质的项目,而 Bytebase 则是商业化产品。通常调研 Bytebase 的用户也会同时比较 Yearning 和 Archery。
下面我们就来展开对比一下 Yearning 和 Archery。
数据库支持
Yearning 只支持 MySQL,而 Archery 支持多种数据库,不同数据库的功能支持力度有所不同,见下图清单。
主要功能对比
来自双方官网的 Yearning 和 Archery 主要功能对比:
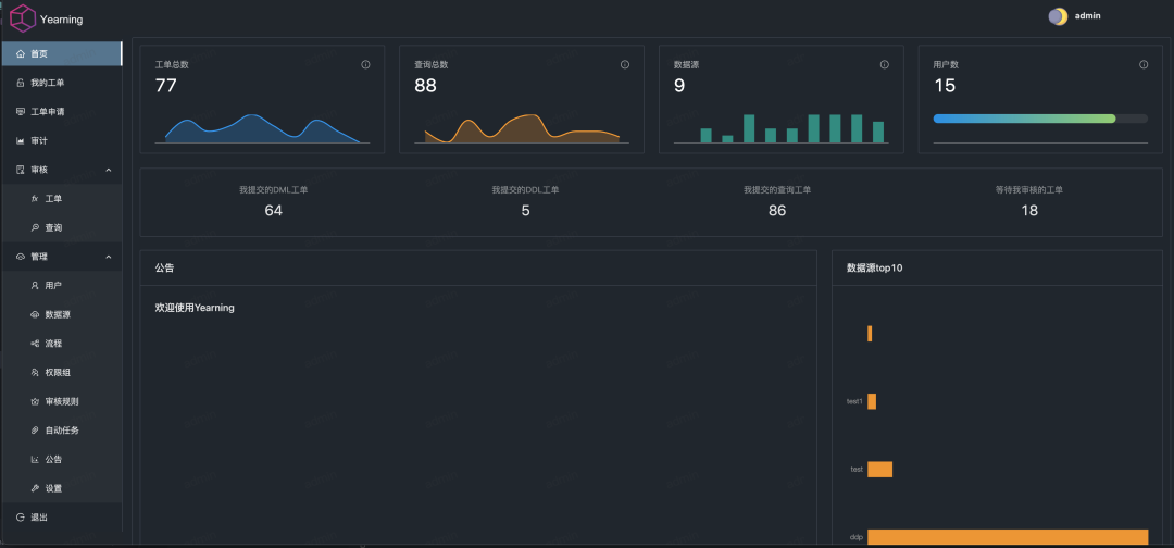
Yearning 界面
Home
工单申请
工单执行
SQL 查询
Archery 界面
Home
工单申请
工单执行
SQL 查询
技术栈
Yearning
前端使用 Vue + AntDesign,后端是 Go,代码仓库是分开来的。后端使用 MySQL 存放 Yearning 自己的元数据。审核能力用的是自己闭源的 Juno。
Archery
前端是 jQuery + bootstrap,后端是 Python/Django,代码在同一个仓库中。后端使用存放 Archery 自己的元数据,另外还依赖 Redis 提供任务队列和缓存。审核能力用的是另一个开源项目
goInception
。
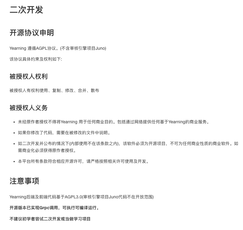
开源证书
Yearning 采用了 AGPL,Archery 采用 Apache 2.0。在证书上 Archery 的证书更加友好。AGPL 有一定法律风险,比如
Google 内部是完全禁用 AGPL 项目的
。
不过 Yearning 对于二开做了补充声明,
明确了内部使用和二开没有问题
。
总结
Yearning 和 Archery 的作者
都是具备开发能力的 DBA,基于日常工作中碰到的 SQL 审核痛点,研发了工具,并且开源了出来,造福社区
。Yearning 的技术栈和界面更加现代。从功能上来看,Yearning 聚焦在 MySQL 的 SQL 审核,而 Archery 支持多种数据库以及更加全面的功能。
Yearning 和 Archery 都是社区项目,不提供商业化版本。
通常企业需要基于 Yearning 和 Archery 进行二次开发才能投产
。Bytebase 和 Yearning Archery 一样都是开源项目,三者 Star 数的对比👇
Bytebase 提供了社区版,专业版和企业版,每两周进行一次更新,并且提供商业支持。
功能上,除了 SQL 审核和查询外,Bytebase 还提供一系列的安全治理,以及和研发流程集成的 DevOps 能力。
🔍 具体可以参考 Bytebase 和 Yearning 以及 Archery 的详细对比:
Bytebase vs Yearning
Bytebase vs Archery
Bytebase 2.11.0 - 支持 OceanBase Oracle 模式
来自电子制造行业视源电子 (CVTE) 的数据库变更管理实践
左手 Jira,右手 Polarion,驶入互联网和制造业十字路口的新能源汽车
为何在中国 MySQL 远比 PostgreSQL 流行
🔥
sql
开放源代码
bytebase
开源中国
sql数据库
文章转载自
Bytebase
,如果涉嫌侵权,请发送邮件至:contact@modb.pro进行举报,并提供相关证据,一经查实,墨天轮将立刻删除相关内容。
评论
领墨值
有奖问卷
意见反馈
客服小墨