嗨,我是 Roman,一位在 Gart 拥有超过 15 年经验的云架构师。今天,我想与你们一起深入探讨负载均衡器的世界。简单来说,负载均衡器就像是互联网的交通警察。
好吧,让我们揭开负载均衡器工作的神秘面纱。把它们想象成网络流量的指挥家。当你有多个服务器时,负载均衡器就介入并决定谁得到什么。它就像在繁忙城市中扮演交通警察的角色,但处理的是数据。

当你的网站成为城镇中最热门的地方时,大量访客开始涌入。负载均衡器看着传入的流量说:“你去服务器 A,你去服务器 B,你去服务器 C。”
负载均衡器并不是随机分配流量的;它们很聪明地处理。它们检查每台服务器的工作负载,确保没有服务器被压垮。
负载均衡的核心过程涉及在一组服务器(通常称为服务器农场或集群)之间高效分配传入请求。这确保了没有单一服务器被流量压垮,而其他服务器则未被充分利用。负载均衡可以在 OSI 模型的不同层实施,包括应用层、传输层和网络层,具体取决于系统的具体要求和架构。
负载均衡器采用各种算法在服务器之间分配传入流量,以优化性能和资源利用。一种常见的方法是循环算法,其中每个新请求被指向接下来的服务器,形成一个循环。这种简单的方法确保了流量的相对均匀分配,但可能不考虑每台服务器的实际负载或容量。
更复杂的算法,如最少连接或加权循环,考虑了服务器负载、响应时间和服务器容量等因素。最少连接将流量引导至活动连接最少的服务器,而加权循环则根据每台服务器的容量分配权重,实现工作负载更细致的分配。
此外,一些负载均衡器可以执行基于内容的路由,考虑传入请求的特定特征,如 URL 模式或请求类型。这允许根据请求的性质更智能地分配流量,优化专业服务器资源的利用。
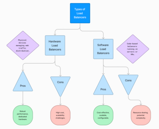
性能野兽:硬件负载均衡器可以轻松处理大量流量。 专用硬件:由于它们是独立设备,通常配备专用处理器和内存,确保最佳性能。 可靠性:较不易受到软件缺陷或操作系统怪癖的影响。
成本:强大的性能伴随着高昂的价格。 可扩展性挑战:扩展可能意味着需要新的硬件均衡器,这并不总是轻而易举的。 灵活性:配置这些野兽有时感觉像驾驶油轮一样;它们功能强大,但操纵需要时间。
成本效益:软件负载均衡器通常与现有基础设施兼容,为你节省了不少现金。 可扩展性:需要处理更多流量?没问题。在虚拟环境中启动更多实例即可扩展。 可配置性:无需硬件改造即可调整和优化设置。
资源利用:由于它们与同一服务器上的其他应用程序共享资源,高峰时期性能可能会受到影响。 复杂性:与硬件版本相比,设置和微调软件负载均衡器可能需要更多的技术知识。

想象一下一场友好的传递包裹游戏。循环法以循环顺序在服务器之间平均分配传入流量。非常适合所有服务器在处理能力方面几乎相同的场景。这就像“每个人都有机会”的策略。虽然循环法易于实现且透明,但它可能不会考虑服务器负载或容量的变化,从而可能导致资源利用率不理想。
该算法将新连接发送到活动连接最少的服务器。这就像在杂货店挑选队伍最短的收银员一样。非常适合服务器负载变化的情况,确保每个服务器具有相似数量的活动连接。
这种智能算法将流量引导至响应时间最快的服务器。这就像在收费站选择快速车道一样。非常适合通过向能够最快处理请求的服务器发送请求来优化用户体验。
这是循环法的升级版本,它为每个服务器分配一个“权重”,确定其流量比例。这就像为可以处理更重负载的服务器提供更多票证一样。当服务器具有不同的容量,并且您希望根据其容量分配流量时。
与最少连接类似,但具有权重因子。它将新连接发送到具有最少加权连接的服务器。当服务器具有不同的容量并且您希望根据它们的相对优势平衡负载时很有用。
循环法与最少连接:如果服务器相似,则循环法是一个简单的选择。如果没有,请选择“最少连接”以更智能地分配负载。 最短响应时间与加权循环:如果响应时间最重要,请使用最短响应时间。如果您有不同的服务器容量,请选择加权循环来有效平衡负载。
选择正确的算法就像为工作选择正确的工具一样。每种技术都有其优点,因此关键在于了解服务器的功能和流量的性质。
| 协议 | 描述 |
|---|---|
| HTTP/HTTPS | 网络通讯基础;HTTPS 添加了加密以确保数据传输安全。 |
| 传输控制协议 | 确保互联网上数据的可靠传输;对于各种应用程序和服务至关重要。 |
| UDP协议 | 适用于视频流和在线游戏等实时应用的轻量级协议。 |
| SSL/TLS | SSL 建立安全连接;其后继者 TLS 可确保传输过程中的数据加密传输。 |
万维网上数据通信的基础。分配 Web 流量的负载均衡器通常处理HTTP请求。将其视为浏览器在请求网页时使用的语言。
HTTP 的安全兄弟。它添加了一层加密(得益于 SSL/TLS)来保护传输过程中的数据。负载均衡器充当安全网络通信的流量警察。
互联网上通信的基本协议。处理TCP流量的负载均衡器可确保数据可靠且无错误地从一个点传输到另一个点。这就像负载平衡器确保拼图的每一块都完好无损。
一种更轻量级的协议,适用于速度比确保每一位完美到达更重要的应用程序。管理 UDP 流量的负载均衡器就像实时应用程序(例如视频流或在线游戏)的流量指挥器。
是创建客户端和服务器之间安全连接的老兄弟。可以将其视为负载均衡器在允许进入之前确保进行秘密握手。
是SSL的更新且更安全的版本。确保TLS的负载均衡器就像加密隧道的守护者,确保没有未经授权的眼睛能偷看。
| 方面 | 云服务提供商 |
|---|---|
| 与云服务集成 | AWS:弹性负载平衡(ELB) |
| Azure:Azure 负载均衡器 | |
| 谷歌云:谷歌云负载均衡器 | |
| 虚拟化环境中的负载平衡 | VMware:NSX 负载均衡器 |
| Microsoft Hyper-V 负载平衡 | |
| 云原生应用程序的注意事项 | 容器编排(例如 Kubernetes) |
| 微服务架构 | |
| 自动缩放 |
AWS 中的弹性负载平衡 (ELB):Amazon 的 ELB 自动在多个目标(无论是实例还是容器)之间分配传入流量。它可以随着您的应用程序的扩展而扩展,并且可以与其他 AWS 服务很好地配合。 Microsoft Azure 中的 Azure 负载均衡器:Azure 的负载均衡器处理 Azure 环境中虚拟机和服务的流量分配。它是您确保可用性和可靠性的得力助手。 虚拟化就像负载平衡最好的朋友。虚拟环境中的负载均衡器与虚拟机 ( VM ) 而不是物理服务器一起工作。 VMware NSX 负载均衡器: VMware 的解决方案在其软件定义数据中心 (SDDC) 框架内运行。它是虚拟机的流量指挥者,确保它们不会互相干扰。 Microsoft Hyper-V 负载平衡:对于 Hyper-V 领域的用户来说,负载平衡有助于在虚拟机之间分配负载,优化资源使用并确保流畅的用户体验。
云原生应用是在云中诞生和孕育的。负载均衡器在性能、可扩展性和整体健康状况方面发挥着至关重要的作用。
通过容器编排工具,负载平衡变得动态。例如,Kubernetes有自己的负载平衡机制来在容器之间分配流量。
在云原生世界中,应用程序通常由微服务组成。负载均衡器必须在这些服务之间智能地路由流量,确保每个服务在提供一致的用户体验中发挥自己的作用。
云原生应用程序依靠可扩展性而蓬勃发展。负载均衡器需要无缝地适应波动的负载,根据需要向上或向下扩展。




