一、简介
Apollo(阿波罗)是携程框架部门研发的分布式配置中心,能够集中化管理应用不同环境、不同集群的配置,配置修改后能够实时推送到应用端,并且具备规范的权限、流程治理等特性,适用于微服务配置管理场景。
服务端基于Spring Boot和Spring Cloud开发,打包后可以直接运行,不需要额外安装Tomcat等应用容器。
Java客户端 不依赖任何框架,能够运行于所有Java运行时环境,同时对Spring/Spring Boot环境也有较好的支持。
.Net客户端 不依赖任何框架,能够运行于所有.Net运行时环境。
官方 GitHub: https://github.com/ctripcorp/apollo
官方 Gitee: https://gitee.com/nobodyiam/apollo
二、安装部署
2.1 环境准备
java:JDK 1.8.+
maven: 3.3.9
mysql: 版本要求(5.6.5+)
查看数据库版本:SHOW VARIABLES WHERE Variable_name = 'version';
Apollo服务端:1.9+
Apollo客户端:1.7+
2.2 安装包下载
1.源码下载 从(Apollo-github[1]) 下载最新的源码,也可以通过 git 命令下载到本地
git clone https://github.com/ctripcorp/apollo
2.下载安装包 地址:https://github.com/ctripcorp/apollo/releases
注意: 本文中使用的方式为 1.源码下载,进行演示。
2.3 创建数据库
Apollo 服务端总共需要两个数据库:ApolloPortalDB
和 ApolloConfigDB
我们可以在下载的源码包里面找到,文件目录为:apollo\scripts\sql
,路径如下图所示:

或者通过下载地址来获取SQL
ApolloPortalDB
SQL下载地址:https://github.com/ctripcorp/apollo/tree/master/scripts/sql 导入成功后,验证SQL:select * from `ApolloPortalDB`.`ServerConfig`;

ApolloConfigDB
SQL下载地址:https://github.com/ctripcorp/apollo/tree/master/scripts/sql 导入成功后,验证SQL:select * from `ApolloConfigDB`.`ServerConfig`;

2.4 服务端配置调整(可选项)
1. ApolloPortalDB库配置
操作表:ServerConfig
| key | 说明 | 默认值 | values |
| apollo.portal.envs | 可支持的环境列表 | dev | 管理多个环境,以逗号分隔即可,不区分大小写,例如(DEV,TEST,UAT,PRO) |
| organizations | 部门列表 | [{"orgId":"TEST1","orgName":"样例部门1"},{"orgId":"TEST2","orgName":"样例部门2"}] | 新建的应用中,部门是必选项,可以根据实际情况操作 |
| superAdmin | Portal超级管理员 | apollo | 超级管理员拥有所有权限 |
| api.readTimeout | http接口超时时间 | 10000 | |
| consumer.token.salt | 设置token salt | someSalt | 使用开放平台API,可以设置一个token salt 如果不使用 可以忽略 |
| admin.createPrivateNamespace.switch | 是否允许项目管理员创建私有namespace | true | 设置为false 则项目管理员在页面上看不到创建private namespace的选项 |
2. ApolloConfigDB库配置
操作表:ServerConfig
| key | 说明 | 默认值 | values |
| eureka.service.url | Eureka服务Url | http://localhost:8080/eureka/ | 多个service以英文逗号分隔 |
| namespace.lock.switch | 功能开关,一次发布只能有一个人修改开关 | false | 配置为true,一次配置发布只能是一个人修改 |
| config-service.cache.enabled | ConfigService是否开启缓存,开启后能提高性能,但是会增大内存消耗 | false | 配置为true,config service会缓存加载过的配置信息,从而加快后续配置获取性能 |
2.5 打开工程
将下载下来的 Apollo 源码导入 idea 中,需要关注的项目主要是下面这三个:
| 项目名 | 说明 |
| apollo-configservice | 配置服务(meta server、eureka) |
| apollo-adminservice | 配置管理服务 |
| apollo-protal | apollo管理UI |

/apollo/scripts/build.bat的文件(Linux 是 bulid.sh)

修改数据库配置信息,注意这是两个库(ApolloPortalDB
和 ApolloConfigDB
):
rem apollo config db info(这个是ApolloConfigDB库)set pollo_config_db_url="jdbc:mysql://localhost:3306/ApolloConfigDB?serverTimezone=UTC&characterEncoding=utf-8"set apollo_config_db_username="root"set apollo_config_db_password="123456"rem apollo portal db info(这个是ApolloPortalDB库)set pollo_portal_db_url="jdbc:mysql://localhost:3306/ApolloPortalDB?serverTimezone=UTC&characterEncoding=utf-8"set apollo_portal_db_username="root"set apollo_portal_db_password="123456"rem meta server url, different environments should have different meta server addressesrem 配置各环境meta service地址(configservice部署的地址)rem 后面版本也是可以再运行时指定: -apollo.meta=http://192.168.*.*:8080set dev_meta="http://localhost:8080"set fat_meta="http://someIp:8080"set uat_meta="http://anotherIp:8080"set pro_meta="http://yetAnotherIp:8080"
注意: 数据库连接,需要添加serverTimezone=UTC
否则可能会报错
修改完上面的配置以后,我们就可以执行build.bat
批处理命令进行编译打包。在windows 运行build.bat
文件,如果是LInux 运行 build.sh
第一次会执行比较慢,需要下载Maven jar

apollo-configservice、apollo-adminservice、apollo-portal下target 目录,找到已经打好的三个jar包,copy 出来放到一个单独的目录,方便我们启动
如下图所示:

启动顺序为:apollo-configservice > apollo-adminservice > apollo-portal
三个服务
启动脚本,放到记事本,修改后缀名为 .bat
就可以一键启动三个服务了
@echo offstart cmd /c "java -jar apollo-configservice-1.10.0-SNAPSHOT.jar"start cmd /c "java -jar apollo-adminservice-1.10.0-SNAPSHOT.jar"start cmd /c "java -jar apollo-portal-1.10.0-SNAPSHOT.jar"spause // 防止运行完毕后直接关闭界面
全部启动成功之后,打开浏览器输入:http://localhost:8070/,看到 Apollo 登录页面说明启动成功
用户名密码: apollo/admin

输入 http://localhost:8080 ,如果出现eureka 的管理界面,说明服务启动正常。

客户端使用指南[2]
3.1 导入jar包
<dependency><groupId>com.ctrip.framework.apollo</groupId><artifactId>apollo-client</artifactId><version>1.7.0</version></dependency><!-- 数据库jar--><dependency><groupId>mysql</groupId><artifactId>mysql-connector-java</artifactId><scope>runtime</scope></dependency><dependency><groupId>org.springframework.boot</groupId><artifactId>spring-boot-starter-data-jpa</artifactId><version>1.5.9.RELEASE</version></dependency>
3.2 发布配置

创建应用
1.AppId:0012.AppId:mxn-front-gateway
AppId是应用的身份信息,是从服务端获取配置的一个重要信息。
AppId:001的配置内容

AppId:mxn-front-gateway的配置内容

上面的两张图,就是我们Apollo配置中心的详细配置页面
•在页面左上方的环境列表模块展示了所有的环境和集群,用户可以自由切换。•页面中央展示了两个namespace 的配置信息,默认按照表格模式展示、编辑。用户也可以切换到文本模式,以文件形式查看、编辑。•页面上可以方便地进行发布、回滚、灰度、授权、查看更改历史和发布历史等操作
3.3 操作配置项

输入配置内容

3.4 发布配置

添加发布信息

在Spring Boot中使用 apollo 配置比较方便,我们只需要在对应的配置(yml或者properties)中设置 apollo的(appid和meta)以及命名空间就行
application.yml 配置
app:id: 001apollo:meta: http://localhost:8080bootstrap:enabled: truenamespaces: dev.yml,test.properties
Spring Boot 启动类,添加 @EnableApolloConfig
@SpringBootApplication@EnableApolloConfigpublic class ApolloMxnApplication {public static void main(String[] args) {SpringApplication.run(ApolloMxnApplication.class, args);}}
测试类,实时获取配置信息
import org.springframework.beans.factory.annotation.Value;import org.springframework.web.bind.annotation.RequestMapping;import org.springframework.web.bind.annotation.RestController;/*** @program: apollo-mxn* @ClassName TestController* @description:* @author: lyy* @create: 2021-09-15 17:45* @Version 1.0**/@RestControllerpublic class TestController {@Value(value = "${mxn.name}")private String name;@RequestMapping("test")public String test(){return "hello world "+name;}}
这样我们就可以 从 meta 中 拉取两个命名空间(apollo-adminservice和apollo-configservice)的配置了Apollo
五、实现配置热加载
创建配置热加载实现类
import com.ctrip.framework.apollo.core.ConfigConsts;import com.ctrip.framework.apollo.model.ConfigChangeEvent;import com.ctrip.framework.apollo.spring.annotation.ApolloConfigChangeListener;import lombok.extern.slf4j.Slf4j;import org.springframework.beans.factory.annotation.Autowired;import org.springframework.boot.autoconfigure.jdbc.DataSourceProperties;import org.springframework.boot.context.properties.EnableConfigurationProperties;import org.springframework.cloud.context.config.annotation.RefreshScope;import org.springframework.context.ApplicationContext;import org.springframework.context.annotation.Bean;import org.springframework.context.annotation.Configuration;import javax.sql.DataSource;/*** @program: apollo-mxn* @ClassName DataSourceConfig* @description: 实现配置信息热加载* @author: lyy* @create: 2021-09-15 16:41* @Version 1.0**/@Configuration@EnableConfigurationProperties(DataSourceProperties.class)@Slf4jpublic class ConfigHotLoad {@RefreshScope@Bean("dataSource_Bean")public DataSource dataSource(DataSourceProperties dataSourceProperties){return dataSourceProperties.initializeDataSourceBuilder().build();}@Autowiredprivate ApplicationContext applicationContext;@Autowiredprivate org.springframework.cloud.context.scope.refresh.RefreshScope refreshScope;/** @Author lyy* @Description //TODO 监听apollo 的配置变更* @Date 16:50 2021/9/15* @Param* @return**/@ApolloConfigChangeListener(value = {ConfigConsts.NAMESPACE_APPLICATION,"dev"},interestedKeyPrefixes = {"spring.datasource"})public void onChange(ConfigChangeEvent configChangeEvent){// 重新编译DataSource 初始化beanrefreshScope.refresh("dataSource_Bean");log.info("Apollo config changed {}",applicationContext.getBean(DataSourceProperties.class).toString());}}

我们 输入地址 http://localhost:你的端口/test[3] 就可以看到,对应的配置名字,然后修改apollo里面的信息,发布后,再不启动项目的情况下,就可以更新我们的配置信息了


Apollo 本地缓存
Linux:/opt/data/{appId}/config-cache Windows:C:\opt\data{appId}\config-cache
六、什么是 Apollo
官方案例: 使用案例Demo可以参考Apollo使用场景和示例代码[4]。
5.1 诞生背景
随着程序功能的日益复杂,程序的配置日益增多:各种功能的开关、参数的配置、服务器的地址……
对程序配置的期望值也越来越高:配置修改后实时生效,灰度发布,分环境、分集群管理配置,完善的权限、审核机制……
在这样的大环境下,传统的通过配置文件、数据库等方式已经越来越无法满足开发人员对配置管理的需求。
Apollo配置中心应运而生!
5.2 Apollo 说明
Apollo(阿波罗)是携程框架部门研发的开源配置管理中心,能够集中化管理应用不同环境、不同集群的配置,配置修改后能够实时推送到应用端,并且具备规范的权限、流程治理等特性。
Apollo支持4个维度管理Key-Value格式的配置:
1.application (应用)2.environment (环境)3.cluster (集群)4.namespace (命名空间)
同时,Apollo基于开源模式开发,开源地址:https://github.com/ctripcorp/apollo
5.3 基础模型

Apollo的基础模型:
1.用户在配置中心对配置进行修改并发布2.配置中心通知Apollo客户端有配置更新3.Apollo客户端从配置中心拉取最新的配置、更新本地配置并通知到应用
七、Apollo特性
由于配置的特殊性,所以Apollo 从开始设计到完善就立志作为一个有治理能力的配置中心平台,Apollo的特性主要体现在以下几个方面
•统一配置的配置管理 1.Apollo提供了一个统一界面集中式管理不同环境(environment)、不同集群(cluster)、不同命名空间(namespace)的配置。 2.同一份代码部署在不同的集群,可以有不同的配置,比如zookeeper的地址等 3.通过命名空间(namespace)可以很方便地支持多个不同应用共享同一份配置,同时还允许应用对共享的配置进行覆盖•配置修改实时生效(热发布) 1.用户在Apollo修改完配置并发布后,客户端能实时(1秒)接收到最新的配置,并通知到应用程序•版本发布管理 1.所有的配置发布都有版本概念,从而可以方便地支持配置的回滚•灰度发布 1.支持配置的灰度发布,比如点了发布后,只对部分应用实例生效,等观察一段时间没问题后再推给所有应用实例•权限管理、发布审核、操作审计 1.应用和配置的管理都有完善的权限管理机制,对配置的管理还分为了编辑和发布两个环节,从而减少人为的错误。 2.所有的操作都有审计日志,可以方便地追踪问题•客户端配置信息监控 1.可以在界面上方便地看到配置在被哪些实例使用•提供Java和.Net原生客户端 1.提供了Java和.Net的原生客户端,方便应用集成 2.支持Spring Placeholder, Annotation和Spring Boot的ConfigurationProperties,方便应用使用(需要Spring 3.1.1+) 3.同时提供了Http接口,非Java和.Net应用也可以方便地使用•提供开放平台API 1.Apollo自身提供了比较完善的统一配置管理界面,支持多环境、多数据中心配置管理、权限、流程治理等特性。不过Apollo出于通用性考虑,不会对配置的修改做过多限制,只要符合基本的格式就能保存,不会针对不同的配置值进行针对性的校验,如数据库用户名、密码,Redis服务地址等 2.对于这类应用配置,Apollo支持应用方通过开放平台API在Apollo进行配置的修改 和发布,并且具备完善的授权和权限控制•部署简单 1.配置中心作为基础服务,可用性要求非常高,这就要求Apollo对外部依赖尽可能地少 2.目前唯一的外部依赖是MySQL,所以部署非常简单,只要安装好Java和MySQL就可以让Apollo跑起来 3.Apollo还提供了打包脚本,一键就可以生成所有需要的安装包,并且支持自定义运行时参数八、Apollo原理

1.客户端和服务端保持了一个长连接,从而能第一时间获得配置更新的推送。2.客户端还会定时从Apollo配置中心服务端拉取应用的最新配置。•这是一个fallback机制,为了防止推送机制失效导致配置不更新•客户端定时拉取会上报本地版本,所以一般情况下,对于定时拉取的操作,服务端都会返回304 - Not Modified•定时频率默认为每5分钟拉取一次,客户端也可以通过在运行时指定System >Property:
apollo.refreshInterval
来覆盖,单位为分钟。3.客户端从Apollo配置中心服务端获取到应用的最新配置后,会保存在内存中4.客户端会把从服务端获取到的配置在本地文件系统缓存一份•在遇到服务不可用,或网络不通的时候,依然能从本地恢复配置5.应用程序从Apollo客户端获取最新的配置、订阅配置更新通知
九、自定义Cluster
8.1 新建Cluster


Apollo会默认使用应用实例所在的数据中心作为cluster,所以如果两者一致的话,不需要额外配置。
如果cluster和数据中心不一致的话,那么就需要通过System Property方式来指定运行时cluster:
•-Dapollo.cluster=SomeCluster•这里注意apollo.cluster
为全小写
十、配置获取规则
在有了cluster概念后,配置的规则就显得重要了。比如应用部署在A机房,但是并没有在Apollo新建cluster,这个时候Apollo的行为是怎样的?或者在运行时指定了cluster=SomeCluster,但是并没有在Apollo新建cluster,这个时候Apollo的行为是怎样的?
9.1 应用自身配置的获取规则
当应用使用下面的语句获取配置时,我们称之为获取应用自身的配置,也就是应用自身的application namespace的配置。
Config config = ConfigService.getAppConfig();
对这种情况的配置获取规则,简而言之如下:
1.首先查找运行时cluster的配置(通过apollo.cluster指定)2.如果没有找到,则查找数据中心cluster的配置3.如果还是没有找到,则返回默认cluster的配置
图示如下:

所以如果应用部署在A数据中心,但是用户没有在Apollo创建cluster,那么获取的配置就是默认cluster(default)的。
如果应用部署在A数据中心,同时在运行时指定了SomeCluster,但是没有在Apollo创建cluster,那么获取的配置就是A数据中心cluster的配置,如果A数据中心cluster没有配置的话,那么获取的配置就是默认cluster(default)的。
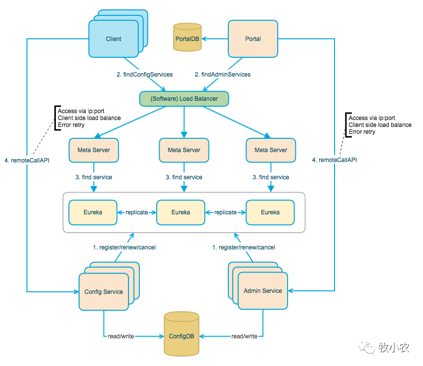
十一、总体设计

图片来自网络
上图简要描述了Apollo的总体设计,我们可以从下往上看:
•Config Service提供配置的读取、推送等功能,服务对象是Apollo客户端•Admin Service提供配置的修改、发布等功能,服务对象是Apollo Portal(管理界面)•Config Service和Admin Service都是多实例、无状态部署,所以需要将自己注册到Eureka中并保持心跳•在Eureka之上我们架了一层Meta Server用于封装Eureka的服务发现接口•Client通过域名访问Meta Server获取Config Service服务列表(IP+Port),而后直接通过IP+Port访问服务,同时在Client侧会做load balance、错误重试•Portal通过域名访问Meta Server获取Admin Service服务列表(IP+Port),而后直接通过IP+Port访问服务,同时在Portal侧会做load balance、错误重试•为了简化部署,我们实际上会把Config Service、Eureka和Meta Server三个逻辑角色部署在同一个JVM进程中
十二、总结
到这里Apollo,就讲解完了,其实Apollo 可以理解成一个好用的配置管理中心,这里小农也是了解了一点皮毛,大家有不懂的地方,欢迎留言。
我是牧小农,怕什么真理无穷,进一步有进一步的欢喜,大家加油~
References
[1]
Apollo-github: https://github.com/apolloconfig/apollo[2]
客户端使用指南: https://github.com/apolloconfig/apollo/wiki/Java%E5%AE%A2%E6%88%B7%E7%AB%AF%E4%BD%BF%E7%94%A8%E6%8C%87%E5%8D%97[3]
http://localhost:你的端口/test: http://localhost:%E4%BD%A0%E7%9A%84%E7%AB%AF%E5%8F%A3/test[4]
Apollo使用场景和示例代码: https://codechina.csdn.net/mirrors/ctripcorp/apollo-use-cases
往期推荐
我是牧小农,怕什么真理无穷,进一步有进
一步的欢喜,大家加油!!!
喜欢文章,点个在看 




