DuckDB 数据输入/输出路径
偶然发现一个不错的Mermaid 流程图,刚好是我想要的,希望你也喜欢,
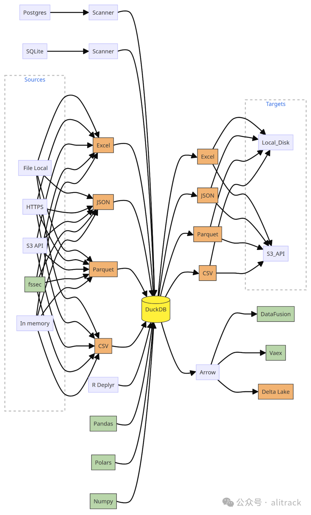
这个 Mermaid 流程图比较详细地展示了 DuckDB 数据库与多种数据源和目标之间的交互,以及它如何支持数据的输入和输出。
1. 清晰:流程图整体上结构清晰,通过不同的节点和箭头来表示数据流向,使得用户可以很容易地理解 DuckDB 如何与各种数据源和目标进行交互
2. 详细:流程图中包含了多种数据格式(如 Excel、JSON、Parquet、CSV)和数据库(如 Postgres、SQLite),以及 DuckDB 支持的多种数据操作工具(如 R dplyr、Pandas、Polars、Numpy)
3. 交互:流程图中的某些节点提供了链接,用户可以通过点击这些节点直接访问相关的 DuckDB 文档。
4. 视觉:使用了不同的颜色和样式来区分不同的类别的节点,如数据源、目标、工具等,这有助于用户快速识别和理解每个节点的功能。

下面是Mermaid[1] 代码,
flowchart LR
Postgres --> ScannerPG[Scanner] --> DuckDB
SQLite --> ScannerSL[Scanner] --> DuckDB
Local[Local disk] & HTTPS & S3[S3 API] & fssec & InMemory[In memory] --> Excel & JSON & Parquet & CSV
Excel & JSON & Parquet & CSV --> DuckDB
R_deplyr[R Deplyr] & Pandas & Polars & Numpy --> DuckDB
DuckDB --> Excel2[Excel] & JSON2[JSON] & Parquet2[Parquet] & CSV2[CSV]
Excel2 & JSON2 & Parquet2 & CSV2 --> Local_Disk & S3_API
DuckDB --> Arrow
Arrow --> DataFusion & Vaex & Delta_Lake[Delta Lake]
subgraph Sources
Local & HTTPS & S3 & fssec & InMemory
end
subgraph Targets
Local_Disk & S3_API
end
click DuckDB "https://duckdb.org/"
click ScannerPG "https://duckdb.org/docs/extensions/postgres_scanner.html"
click ScannerSL "https://duckdb.org/docs/extensions/sqlite_scanner"
class Sources,Targets cd_dashed;
class DuckDB cd_yellow;
class Excel,JSON,Parquet,CSV,Excel2,JSON2,CSV2,Parquet2,Delta_Lake cd_orange;
class fssec,Pandas,Polars,Numpy,DataFusion,Vaex cd_green;
classDef cd_grey fill:#ddd,stroke:#fff,stroke-width:4px,color:#000;
classDef cd_yellow fill:#FFF03A,stroke:#333,stroke-width:px
classDef cd_orange fill:#F2B372,stroke:#333,stroke-width:px
classDef cd_green fill:#B9D6AA,stroke:#333,stroke-width:px
classDef cd_dashed fill:#fff,stroke:#bbb,stroke-width:2px,color:#326ce5,stroke-dasharray: 5 5;
classDef cd_box2 fill:#326ce5,stroke:#fff,stroke-width:4px,color:#fff;
classDef cd_box3 fill:#fff,stroke:#bbb,stroke-width:2px,color:#326ce5;
classDef cd_box5 fill:#bbf,stroke:#f66,stroke-width:2px,color:#fff,stroke-dasharray: 5 5
DuckDB[("DuckDB")]
Local[fa:fa-file-alt File Local]
上面图上的很多内容都在我的系列文章里有介绍,有兴趣的可以看看,今后我还会继续丰富完善。
来源:https://github.com/ned2/duckpond
引用链接
[1]
Mermaid: https://github.com/mermaid-js/mermaid
文章转载自alitrack,如果涉嫌侵权,请发送邮件至:contact@modb.pro进行举报,并提供相关证据,一经查实,墨天轮将立刻删除相关内容。




